个人信息不会泄露给第三方

共计 4667 字丨建议阅读时间 9 分钟
“
还没有哪一款车型在超级测试中表现得如此之差,上一次,Mini JCW在纽博格林北环赛道上出现了严重的制动问题,制动系统的性能甚至都无法完成我们剩余的测试。纽博格林赛道的档期安排非常紧张,似乎我们没有什么理由再给Mini JCW一次机会,但是新的调教设定,更新后的JCW还是勾起了我们的兴趣。
代号为F56的最新一代Mini John Cooper Works(简称Mini JCW)在上一次超级测试中被批评得体无完肤,如今Mini给予我们另外一台装有Pro-Sportfahrwerk 专业级运动悬架的JCW车型,我们是不是应该再给它一个机会?

简单回顾一下上次Mini JCW在超级测试中的惨败,虽然这一定会让Mini粉非常非常得心痛。2015年的超级测试中,我们得到了一款全新的、代号为F56的Mini JCW,相比我们2009年4月测试的之前一代R56 JCW,新一代车型在车重上增长了114公斤,达到了1294公斤。F56 JCW用一台新的B48 2.0升231马力直列四缸涡轮增压发动机替换了R56车型的1.6升211马力直列四缸涡轮增压发动机。那么更大排量的发动机,自动变速器,F56车头是不是理应更重了?没错,你答对了。

新一代JCW:整体都变好了?
F56 JCW依然令我们失望,其中最大的一个是悬架设定。相比R56百分百的赛道设定,F56的悬架被调整得更偏向舒适性。这使得F56 JCW在日常行驶非常舒服,不再会把你刚买的一筐鸡蛋打碎,但在赛道上的那种灵动、快速以及无所畏惧的感觉也复存在了,要知道,后者才是过去JCW给予我们最深刻的印象。运动特性的丢失也反映在纽博格林北环赛道的圈速上,8分35秒,与之前R56 JCW车型完全相同。6年来,宝马和Mini在全新一代JCW车型取得了0进步,没有任何前进。

但厂商对此的反应令我们感到更意外,那篇满是批评的测试稿发出后,无论是宝马集团还是Mini品牌,都没有人给我们打电话询问情况。要知道,如果我们把一台车型喷得体无完肤,主编的电话就会变成热线电话,他还会忙着跟厂商协调。但从2015年年底到现在,没有人关心Mini JCW到底发生了什么事情。我们只能猜测,厂商可能也知道底盘调校导致F56车型运动性不足,我们也借由一次与Mini悬架开发工程师的私下交流,确实证实了这点。

同时,我们的感受也跟大部分读者反映的一致,只有一些Mini的死忠持反对意见,后者认为新款F56 JCW车型在兼顾日常舒适性的情况下也满足了不错的运动需求,而且最为重要的是,它保留了Mini的设计传统。好吧,原来你们是这样看JCW的。

我们必须指出,单拿出运动性,F56就输给了R56,这也是我们超级测试的目的以及结果。至于日常使用性和各种设计……抱歉,你应该看其他媒体。
另外一些头脑清醒的Mini粉丝则反问我们是否注意到新款Mini JCW提供了三中不同的悬架调教,我们是否拿的是动力最强、前轴轴荷最高但同时只装配了标准悬架的测试车。

事实上,Mini为这一代车型确实开发了多款悬架形式和悬架调教,比如普通车型使用的标准悬架,也是默认配置;此外还有搭配DCC自适应可变阻尼减震器的悬架,选配代码为223;最终还有一款同样搭载DCC减震器、但是拥有运动调教但并不降低车身高度的悬架类型226,这也是Mini JCW车型的默认配置,无须选装。
当然,JCW可以选择普通车型的默认配置,但需要额外“选配”。我们的编辑似乎还没有那么傻,因此我们确信我们得到了一款搭配JCW车型默认运动DCC悬架的JCW车型,只不过,再一次强调一下,即便这款JCW悬架,也要比我们之前测试的R56 “Chili-Package”使用的运动悬架要偏软很多很多。

Mini提供了一款可调节车身高度的Pro悬架
我们得到这款车,或者说,Mini能够拥有这款车,要感谢Andreas Perlinger,Andreas为宝马集团工作,他的工作是为不同的媒体选择配置不同的媒体测试车,当然也包括我们这些在别人眼中只是组织一些疯狂测试的问题青年。Andreas这次提供的车型是一款“改装”过的F56 Mini JCW,它重新经历调教,搭配了全新的Pro悬架、Pro可调节消声器以及一些集中在车尾、进气口以及后视镜外壳的Pro-空气动力学套件,这些新增的零件为什么叫Pro,我们还真答不上来,多半是为了与之前整车设定进行区分吧。

Andreas为我们配置这么一款车型还是有明确的用意的。毕竟,这些归属厂商的媒体测试车最终要被当做二手车辆销售,虽然我们得到的这台Mini JCW还远没有不搭载空调压缩机的保时捷911 GT3车型那么没有销路,但也足够特别了。要想到,Mini的买家并不像保时捷车主那样追求极致性能。所以,Andreas给自己挖了一个坑,只不过这些大多由碳纤维壳体组成的Pro零件可以明显地减轻车身重量,这对于与功率质量比联系紧密的测试项目而言却异常重要。

我们的关注点当然是那套支持调节车身高度的Pro悬架。这套悬架的减震器由著名赛车零件生产商KW提供,在开发过程中,KW与Mini进行了深度的合作,以保证整个组件在整车上的表现。这套避震提供10-30毫米的车身高度调节,你可以选择在这个范围内选择车身降低的高度。对于出厂车型而言,降低20毫米的车身还是十分明显地抓住了我们的注意力,眼前的JCW Pro要比之前的JCW更加战斗状态。

第一个弯道我就感受到了不同,明显更硬的阻尼特性。不过,这只是跟F56 JCW车型相比,与此前一代R56 GP车型相比,目前的这套设定似乎还是考虑到了上街买鸡蛋的用车需求。我们认为,Pro悬架虽然比JCW车型使用的DCC运动悬架更有风格,但依然还是偏向舒适性、偏向日常需求。
弯道中,通过降低的车身高度,车身的扭矩得到了一些抑制,因此在纽博格林北环赛道上,JCW Pro几乎在每个弯道都要比JCW快上一些,尤其是在一些大弯道。比如说,Ex Muehle弯道上,JCW为93公里/小时,JCW Pro为100公里/小时;Bergwerk弯道,83对90公里/小时;Hohe Acht弯道,99对105公里/小时;Bruennchen弯道,91对99公里/小时。

悬架调教硬了一些,但依然偏软
按照我们在2015年针对JCW的描述,“在经过Hohe Acht弯道,路过Wippermann到Bruennchen的路段中(纽博格林北环后3/4路段,具有连续的快速弯道),Mini JCW车身倾斜得就像是一个被击中的拳击手”。
JCW Pro在上述路段中确实有着更好的姿态,车身更加平衡,也更能跟随理想的行车轨迹。通过这一长度为4846米的路段,JCW Pro的用时要比JCW缩减了四秒钟。在使用完全相同的倍耐力P Zero 205/45 R17轮胎以及胎面配方、相近的车轮外倾角的条件下,JCW Pro的抓地理表现要比JCW明显更好。只不过,JCW Pro依然没有搭配带有差速锁的差速器,因此在出弯时动力不足的问题依然存在。

JCW Pro依然表现出明显的FF车型(前置发动机,前轮驱动)行驶特性,在减速入弯以及动力输出中断转换过程中后轴依然表现出不错的跟随特性。你可以完全相信JCW Pro车型的转向特性,它可以极早地发现转向不足趋势。

在高速公路上,你可以非常谨慎地体验一番高速变线。只不过,较小的后轴轴荷加重了转向沉重的手感。对于一般人而言,JCW的转向手感已经几乎无法适应日常生活,如果你在其他搭配电子主力系统车型上选择了“Sport运动”功能而体验了一把沉重的方向,JCW的就是搬起一整块石头了。

抛开较为理想的测试温度,(JCW Pro:气温12度,赛道16度;JCW:气温22度,赛道24度),在纽博格林北环赛道上赢得的7秒很显然应当归功于重新调整的悬架特性。因为在高速直道上,JCW Pro的车速甚至要比JCW要慢上一些。比如Schwedenkreuz直道,JCW Pro:226公里/小时,JCW:228公里/小时;Fuchs Hoehe直道,218对222公里/小时;Doettinger Hoehe直道,225对227公里/小时。

除了Pro悬架,JCW Pro另外一个巨大的变化便是重新使用了6挡手动变速箱。即便速比设定更长,这台手动变速箱也比那台6挡自动变速箱更加符合JCW车型的直观体验。只不过在车身重量方面,这台手动变速箱几乎没有带来任何利好,1282公斤的车重也使得JCW Pro只比JCW轻了大概12公斤,要知道,我们一直怀念的R56 JCW仅有1180公斤。

最终,JCW Pro在纽博格林北环赛道上取得了8分28秒的成绩,比R56 JCW快了7秒钟。但JCW Pro并非纽博格林北环赛道最快的小钢炮,使用半热熔胎的雷诺Clio R.S. 220 Trophy以8分23秒的成绩位居此类车型的榜首,同样的时间也是上一代Mini JCW GP车型的圈速。怎么样?是不是很怀念之前那台悬架异常坚硬、实用半热熔胎、带有GP套装零件的JCW?只可惜目前宝马还没有在F56车型上推出GP车款的意思,实在是让人伤心。

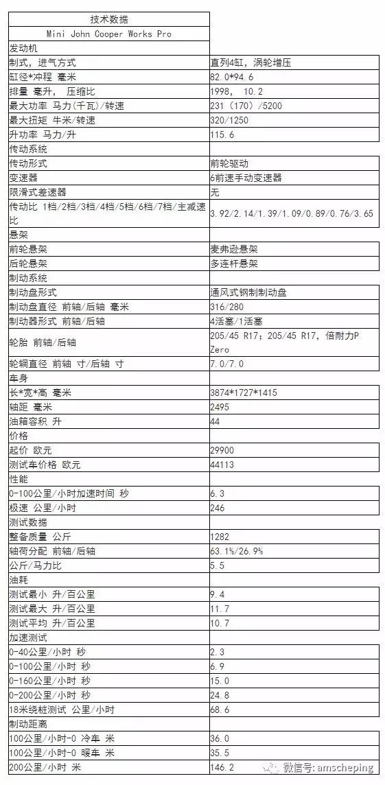
发动机&悬架的测试数据
发动机测试数据
测试条件:
空气温度:13摄氏度;
OBD读取的进气温度:36摄氏度;
空气压力:0.981bar
测试数据比厂商给出的数据高出了7马力。这大约3%的差异来自于尖峰点的进气压力值。而在扭矩方面,直到5000转/分时扭矩都在一个非常平整的330牛米平台上,随后才开始缓慢下降,从扭矩来看输出特性非常不错,光滑而且没有波动。
悬架测试数据
满油整备质量:1282公斤驾驶员质量:75公斤满油包含驾驶员质量:1357公斤不含驾驶员时前后轴的载荷分配:63.1%/36.9%(前轴/后轴)
前轴左侧载荷:445公斤(包含驾驶员)/415公斤(不含驾驶员)前轴右侧载荷:399公斤(包含驾驶员)/393公斤(不含驾驶员)后轴左侧载荷:250公斤(包含驾驶员)/225公斤(不含驾驶员)后轴右侧载荷:263公斤(包含驾驶员)/249公斤(不含驾驶员)
悬架几何角度


(来源:ams车评)