个人信息不会泄露给第三方
在上周结束的CES Asia上,除了秀一些新功能之外,安吉星难得地讲起了历史的故事。自1997年在美国正式投入使用,今年正好是安吉星的二十周岁生日。
车云菌曾经介绍过,安吉星的最早雏形起源于上世纪50年代通用的DAIR系统,在1997年正式上线的时候,安吉星被视为‘安全工具’,用通讯的方式来增强驾驶的安全性。
至今20年过去了,早期还有其他制造商也搭载过安吉星的服务,现如今几乎每家车企都在提供车载信息服务,跨界公司如谷歌和苹果,也在想办法在这个市场中分一杯羹。
作为老牌的信息服务品牌,安吉星的变化在哪里?

以史为镜,‘安全’并不是唯一属性
安吉星成立于1995年,当时是通用汽车与当时通用旗下子公司Electronic Data Systems(后为HP收购,与其旗下业务合并后改名)、Hughes Electronics(休斯电子)三家公司共同成立OnStar。在这三家公司里,通用提供的是汽车设计与集成能力;EDS提供的是系统开发、信息管理技术;休斯则提供通讯、卫星导航与汽车电子技术。
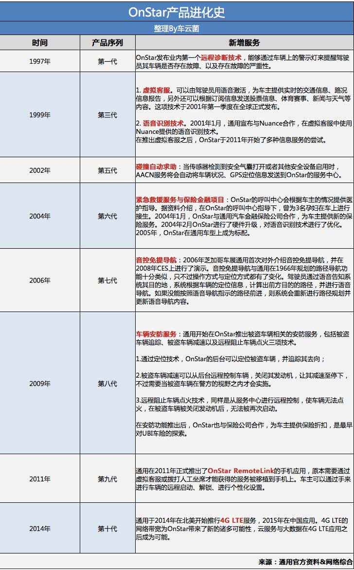
从1997年至今,安吉星的后台已经迭代到了第十代。2008年安吉星进入中国后,也开始同步进行迭代更新。在这20年里,安吉星的重大变化可以从下表看到。

可以看出,安吉星的屡次更新,基本都是围绕‘安全’、‘安防’两个方面。表面上看与安全关系不大的,是2004年第六代推出的新型保险服务。但其实保险服务的基础还是在安全,驾驶员行为的安全与否决定了保险系数的高低。
‘安全’和‘安防’基本上可以算是安吉星的特色,但是并不代表安吉星不提供其他类型的服务。信息服务的核心在于‘信息’。在第三代产品中,推出虚拟客服这项服务之后,安吉星就开始了在信息服务上的多种尝试:
1。与富达投资集团(Fidelity Investments)宣布合作,能够通过安吉星的虚拟客服进行富达投资个人账户的监控、管理与交易操作
2。与Dow Jones合作给订阅者提供在车上收听华尔街日报新闻与专栏节目的功能
3。虚拟客服的娱乐内容中增加了肥皂剧以及其他的电视剧、星座信息和儿童节目
4。与华特迪士尼集团合作,将ABCNEWS.com、ESPN.com与Disney.com的新闻、体育和娱乐新闻发送给用户
实际上,尤其在国内,自推出之后,安吉星最为人印象深刻的服务应该要算‘人工客服’。人工客服提供的机票酒店预订等这些与车辆本身弱相关的服务,却有着不小的使用频次。
正是因为此,安吉星在国内还有一些看上去‘很奇葩’的尝试,比如说律师咨询服务。安吉星与提供律师咨询的网站进行合作,将相关呼叫转接到咨询网站的呼叫中心,解答车主在法务方面的问题。这类服务的商业与合作模式,都在探索之中。
联网之后,拿数据怎么办?
在被称为车联网元年的2013年,业内就有人提出,车联网的关键在于‘杀手级应用’。对于大多数使用者来说,苹果的优势不是用户体验,而是因为封闭系统而存在的App Store。这个成功经验被很多车企看到,所以也能看到类似的尝试——搭载一个车载的应用商店,是否可以成功让消费者愿意为此买单?
到现在,‘杀手级应用’这个词已经很少能够看到,是因为大家都意识到,在车上,应用的可拓展范围有限。这也是现如今谷歌和苹果强大的应用生态,却只有娱乐类应用或者准备说音频类应用被Android Auto和CarPlay收纳的原因。信息安全只是一个方面,如何保证使用安全才是关键。
车联网的意义在于‘联网’。安吉星的变化也是发生在最新一代迭代上,在2014年底,安吉星开始提供4G LTE,依赖于大数据的服务开始成为可能。
在这次CES Asia上,上汽通用方面透露,在三年前,安吉星就已经开始了车队管理试点项目。目前提供的功能包括实时位置信息、车况报告、故障信息等,可以设置保养维护提醒与后台的车队管理,服务对象包括经销商、金融公司、租赁公司、保险公司、物流公司以及汽车分享。
车队管理单纯来看是一项2B的服务,与C端消费者关系不大。但从功能上而言,完全可以被用到C端消费者身上。这也是目前安吉星正在策划的未来CRM功能之一。目前安吉星已经可以针对用户提供车况预警功能,在特定部件发生故障时可以提醒车主,如果将此与经销商相关联,则可以提供维修预约服务。沿着这个思路,还可以生成车辆电子记录,包含所有维修保养事故等记录,下一步就是二手车估值。

再比如说UBI。安吉星已经于去年开始进行UBI的相关试点,目前已经完成二阶段升级,对于搭载第十代安吉星的车辆,可以提供驾驶评分与保险优惠推荐。对于新车,需要三个月的时间来进行收集数据,进而对驾驶员的驾驶风格有相对完整的判断,因而会在行驶3个月之后才会生成驾驶行为报告。最终根据报告上的评估给予驾驶员提供奖励。不过因为国内政策的原因,目前UBI提供奖励的是安吉星,而非保险公司。
关于大数据的应用,可以探索的内容还有很多。针对电动车有一项V2G,Vehicle to Grid,根据用电状态进行管控,在峰谷为电动车充电,用电高峰期电动车则变身为储能设备。
据上汽通用表示,希望到2020年将前装通讯模块实现标配,即数据类服务也就成为了标配。
车云小结
与之相对应的是,安吉星也被上升到战略高度。在今年3月底,上汽通用发布2025车联战略中提到,从今年开始上汽通用旗下三大品牌将会陆续更新到新一代车联系统,差异仅在于针对不同品牌的服务之上,而新一代车联系统,是以安吉星为主体提供各项服务。安吉星真正成为入口。

相关标签:CES Asia安吉星车联网