个人信息不会泄露给第三方
此前,在国务院总理李克强和德国总理默克尔(Angela Merkel)的共同见证下,大众汽车集团与安徽江淮汽车集团股份有限公司(以下简称江淮汽车)于德国柏林正式签署合资企业协议。近日,网通社从大众官方获悉,合肥市政府、大众汽车集团和江淮汽车三方投资协议正式签署。在该协议框架下,大众汽车集团与江淮汽车将共同向快速增长的中国市场推出电动车型产品。

在安徽省委书记李锦斌先生和大众汽车集团CEO穆伦的共同见证下,合肥市市长凌云女士、大众汽车集团管理董事会成员、大众汽车集团(中国)总裁兼 CEO 海兹曼教授、安徽江淮汽车股份有限公司董事长安进先生三人共同签署了本次投资协议。

穆伦表示:“在大众汽车集团与江淮汽车共同建立这一开创性的合资企业过程中,安徽省政府与合肥市政府为我们提供了宝贵的支持。今天签署的协议是推进该项目的又一重要步骤。我们与江淮汽车建立的强大合作伙伴关系,将为中国快速发展的可持续移动出行业务做出巨大贡献,与此同时,还将大力推进大众汽车集团从传统的汽车制造商向可持续移动出行解决方案提供者的转变。”
该协议的签署为合资企业的建立,包括新能源汽车零部件的研发与生产、互联技术、汽车数据服务等领域的发展创造了更多良好条件。按照合资协议,新工厂和研发中心将在未来陆续建立。此外,合资企业还计划建立新的二手车平台,并积极从事所有相关的业务活动。按计划,新成立的合资企业将于2018年正式投产首款电动汽车。
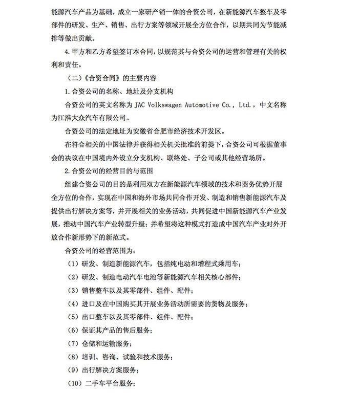
合资公司的注册资本共计二十亿元,双方各自出资十亿元人民币,股比对等各占合资公司注册资本总额的50%。未来,公司将以新能源汽车产品为基础并在新能源整车及零部件的研发、生产、销售、出行方案等方面进行全面合作。

合资公司董事会共由八位董事组成,其中四位由江淮方委派,另外四位由大众方委派,其中,大众方委派的董事担任合资公司董事长,江淮方委派的董事担任副董事长。另外,总经理由江淮方提名并由董事会任免,第一副总经理由大众方提名并由董事会任免。
合资公司的经营范围包括:
(1)研发、制造新能源汽车,包括纯电动和增程式乘用车;(2)研发、制造电动汽车电池等新能源汽车相关核心部件;(3)销售整车以及其零部件、组件、配件;(4)进口及在中国购买其开展业务活动所需要的货物及服务;(5)出口整车以及其零部件、组件、配件;(6)保证其产品的售后服务;(7)仓储和运输服务;(8)培训、咨询、试验和技术服务;(9)出行解决方案服务;(10)二手车平台服务;(11)车辆互联及大数据等服务;(12)开展与上述经营宗旨和经营范围有关的和/或支持上述经营宗旨和经营范围的其他业务活动。
合资公司投资金额:
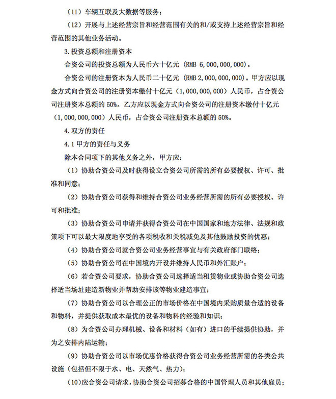
合资公司的投资总额为人民币60亿元。合资公司的注册资本为人民币20亿元。甲方应以现金方式向合资公司的注册资本缴付10亿元人民币,占合资公司注册资本总额的50%。乙方应以现金方式向合资公司的注册资本缴付10亿元人民币,占合资公司注册资本总额的50%。
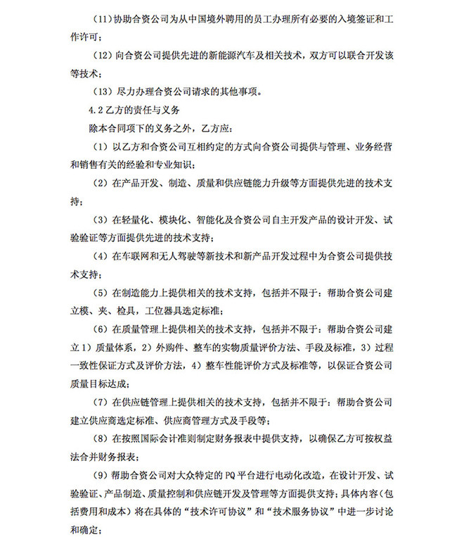
大众汽车方面技术支持包括:
合资公司可以对下述产品进行开发、生产,和/或销售:
(1)新能源汽车,包括但不限于纯电动和增程式乘用车;(2)电动汽车电池;(3)整车以及其零部件、组件、配件;(4)专门为特定市场(包括中国市场和出口市场)开发的产品;
合资公司的生产规模:
合资公司成立后应立即着手准备规划全新新能源汽车工厂的建设,根据目前测算,目标是年产量36万辆规模产能,建厂具体方案由合资公司制定。
品牌及商标:
合资公司应当设立一个新品牌,该品牌应当由合资公司拥有,相关商标应当由合资公司注册。合资公司可以,根据董事会一致通过的决议,申请、注册自己的中文、拉丁文字及图形商标,并可以将该等商标应用于合资公司的自有产品。
大众汽车对合资公司技术支持包括以下重点内容:
在轻量化、模块化、智能化及合资公司自主开发产品的设计开发、试验验证等方面提供先进的技术支持;在车联网和无人驾驶等新技术和新产品开发过程中为合资公司提供技术支持;帮助合资公司对大众特定的PQ平台进行电动化改造,在设计开发、试验验证、产品制造、质量控制和供应链开发及管理等方面提供支持。(图/文 网通社 马云龙)
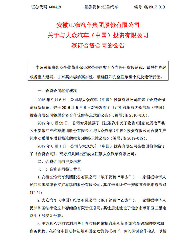
以下为江淮汽车公告原文:






