个人信息不会泄露给第三方

就算友谊的小船说翻就翻,
这友谊的小车也不能说借就借!
最近又有一个案例告诉我们
借车有风险,务必谨慎!

【案件回放】
近日,湖北咸宁当地法院审理了一起交通肇事案。女子胡某红把自己的车借给朋友袁某,袁某酒驾将行人刘某和胡某撞倒致一死一伤,并驾车逃离。交警作出认定,袁某应承担本次事故的全部责任。死者刘某家属遂将司机袁某、车主胡某红及保险公司一同告到法院。
法院经审理判决:
●袁某除去已赔偿的部分,还应赔偿刘某家属52.3万元,
●胡某红将车辆借给驾驶证已过期的袁某使用,对事故发生存在过错,应承担连带赔偿责任。
●袁某醉酒且持过期的驾驶证,故保险公司在商业三者险范围内不承担赔偿责任。

最终,胡某红用其位于向阳湖镇的一处房屋作价30万元抵偿给刘某家属,袁某现金赔付22万元。袁某、胡某红还共同出具欠条,承诺额外赔偿3万元,在两年内付清。
此外,袁某与车祸中另一受害人胡某达成调解协议,赔偿其8.9万元。
借车给朋友
除了可能损坏、遗失以外
更严重的是出事故的风险
车主可能面临巨大的金钱损失
这样的事例还有
↓↓↓
河南周口项城一位市民,饭局上将车借给朋友开去接人,朋友因酒驾酿下1死3伤的惨祸,因危害公共安全罪被判入狱8年。而车主因草率借车之举,同样对事故发生应承担责任,被判与肇事司机连带承担近60万元的赔偿。
湖南某车主把自己的沃尔沃S60借给朋友,朋友酒驾+超载+超速 飞下12米高浦沅立交桥…四死两重伤ICU抢救…而且驾车人也在车祸中死亡。这位车主可能面临700万以上的经济追偿。四
这些例子确实看得人心惊肉跳
那么借车给别人出了事故
车主的责任到底怎么算呢?
↓↓↓








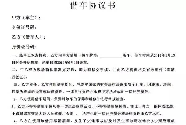
签订一个借车协议的必要性
“即使关系亲密的亲戚、朋友之间借车,为了规避日后的风险,也不妨签订一个协议,对借车人不得饮酒驾车、不得随意转借等行为进行约束。”有律师解释道,“比如车主把车借给一个有驾照的朋友后,这个朋友又把车转借给了一个没驾照的人,结果发生了交通事故。如果有协议证明车主不知情,车主就不用承担相应责任,但如果不能证明车主不知情,就比较麻烦了。”

签订借车协议,能够更好地维护借车双方的相关利益和责任,避免事后扯皮不清。当然借车人可以主动提起签协议,既显诚意又能不让朋友过于尴尬。
但是,但是,但是!
虽说签订协议可以避免一些风险
但上面有条解释大家也要注意了
即使车主没有责任
但如果肇事司机赔不起,
车主还是要垫付的!

说到底
最安全的办法就是——
不借!
那么问题来了
既不想和盆友撕破脸皮
又不想借车出去后承担风险
该如何委婉地拒绝借车呢?

1、车不在身边
“很不巧,车昨天被我七大姑八大姨开走了,下次早点说嘛!”不管对方是不是明白这是借口,懂的人自然不会再开口。
2、车要维修或保养
“不好意思,我车手动档,而且同步器坏了,转速车速对应不上就挂不进档。降档要跟趾,升档要两脚离合,没有abs,要点刹。你确定你来开真的没问题么?”如果对方还是想把车开走,可以这样回答:“约好明天去检修,什么时候修好要看情况了。”

3、违章过多
借车除了担心出事故外,就是担心违章了。我们大可在被借车时,说出自己的难处:“我驾驶证扣了10分了,还有2分就完蛋了。如果不是上次小张借我的车超速违章,扣了6分,现在我也可以把车借给你了。”

4、出绝招
“老婆说,不能借车啊,没办法兄弟,不是我不借,家里那位哎~你也知道我在家的地位,我要把车借出去,估计晚上就要睡大街了!”

5、用技术限制对方
“不好意思,我的车装了指纹防盗锁,你可能没办法自如的使用。”装个指纹防盗锁,汽车用起来需要指纹解锁,除了车主还真没有人能开。如果装个这个,恐怕人们也就知道你不想借车了,应该会识趣地放弃吧…
6、帮你租车好不好
“现在租车很方便的,这样吧,你要是嫌麻烦我给你租一辆,到时候你直接去取车就可以了。”
就像网友说的,现在租车很方便啊,何必找朋友借车呢。

平常还有个办法,
就是时不时更新微信圈告知天下,
车是我的宝,恕不外借。
比如把这条转到朋友圈,
别人一看就明白了,
自然不会向你开口了。
如果你也有同感,一起来说说
生活中关于借车的那些事儿

