个人信息不会泄露给第三方

电车汇消息:9月26日,福建省人民政府官方印发《福建省新能源汽车产业发展规划(2017-2020年)的通知》(下称通知)。通知提出,目标到2020年,福建省内新能源汽车产能达到30万辆,实现新能源汽车全产业链产值突破1800亿元,形成福莆宁、厦漳泉、闽西北三大新能源汽车整车基地和宁德、漳州两个动力电池基地及电机、电控等产业龙头企业。
具体来看,福建将依托省汽车集团,推动“三条龙”和东南、云度、新龙马三大整车厂协同发展。重点突破正向开发技术和车身轻量化技术,加强新能源汽车系统集成技术创新,提升整车性能,努力降低制造成本,开发适合市场需求的新能源客车、轿车、物流车、运动型多功能乘用车等具备较强竞争力的产品。
目前,福建全省共有新能源汽车整车生产企业7家、专用车生产企业1家,新能源汽车产能15万辆,基本涵盖了所有类别的新能源汽车产品。2015-2016年,全省新能源汽车产销量2.3万辆。
此外,福建还要求加大新能源汽车推广应用。以政府示范及社会用车的先行效应,扩大社会新能源车辆保有量,带动私人购买,并利用官方传媒资源动员民众绿色出行,宣传省内自主新能源汽车品牌。2017—2020年,全省推广新能源汽车数量占全省新增及更新的汽车总量比例不低于2%、3%、4%、5%。
通知还要求要落实充电基础设施“十三五”规划。到2020年,福建全省建成与新能源汽车推广应用数量相适应的充换电基础设施,确保新能源汽车的充电需求;基本建成适度超前、车桩相随、智能高效的充电基础设施体系,城市核心区公共充电服务半径力争小于2公里。
附件:通知原文
福建省新能源汽车产业发展规划(2017-2020年)
前言
新能源汽车是新一轮科技革命和产业变革的方向,发展新能源汽车是实现我国汽车产业转型升级、跨越发展的重要抓手,是福建省“十三五”培育新动能、发展新经济、推动产业迈向中高端的重要内容。习近平总书记指出,发展新能源汽车是我国从汽车大国迈向汽车强国的必由之路,新能源汽车创新要统筹规划。为落实总书记指示,深入贯彻《国务院关于印发节能与新能源汽车产业发展规划(2012-2020年)的通知》(国发〔2012〕22号)、《国务院办公厅关于加快新能源汽车推广应用的指导意见》(国办发〔2014〕35号)和《汽车产业中长期发展规划》(工信部联装〔2017〕53号),加快我省新能源汽车的规模化生产及推广应用,促进产业快速发展,现结合我省实际,提出以下发展规划意见。本规划以2016年为基期,规划期限为2017-2020年。
发展新能源汽车是我国从汽车大国迈向强国的必由之路。近年来,福建新能源汽车产业以战略性、前瞻性的视野,抢抓机遇,迎难而上,在以省汽车集团为龙头的整车和宁德时代新能源为龙头的零部件企业努力下,产业高速发展,成为我省汽车行业实现转型升级、跨越发展的重要抓手。
一、产业发展基础与环境
(一)产业发展基础
目前,全省共有新能源汽车整车生产企业7家、专用车生产企业1家,新能源汽车产能15万辆,基本涵盖了所有类别的新能源汽车产品。2015-2016年,全省新能源汽车产销量2.3万辆。2016年全省新能源汽车产业实现工业产值212亿元,比上年增长41.3%。
1.整车企业。金龙汽车集团,主要有厦门金龙联合、厦门金旅和苏州金龙三家整车企业(简称“三条龙”),2016年新能源客车销售量1.6万辆,市场占有率在国内同行业列第2位,产品出口泰国、新加坡、以色列、西班牙等国家和地区,具备较好的品牌效应和较强的市场竞争力。东南汽车,2016年实现新能源汽车销量565辆。云度新能源,刚获得生产资质准入和产品《公告》,产能为6.5万辆,预计两款纯电动SUV今年三、四季度上市。新龙马汽车,2016年8月与国能、国研完成了重组,2017年4月三款车型列入国家《公告》和《推荐车型目录》,市场销售良好。福建奔驰,省汽车集团和福州市政府正在积极推动导入纯电动车型,2017年9月份将召开董事会,研究确定车型导入事宜。海西汽车,中国重汽已将新能源汽车布局在福建海西汽车,2017年年底前完成生产企业资质准入,同时与重庆汽研所、武汉理工大学、福建万润等合作开发新能源物流车等整车及底盘产品。新福达汽车,2016年新能源客车产能0.5万辆,但因产品未纳入国家推荐目录,销售量为零。西虎汽车,具备新能源客车生产资质,但因生产条件、产品技术和国家推荐目录等问题,2016年销售量为零。
2.“三电”系统关键零部件。动力电池,宁德时代新能源经过5年多的发展,目前产能16GWh,动力电池能量密度、稳定性、可靠性等方面拥有全球领先优势。漳州猛狮新能源科技一期项目已于今年3月建成投产,形成1GWh产能。漳州雷天温斯顿、福清冠城瑞闽、南平巨电等锂电池生产企业已形成产能或正在建设。驱动电机,厦门钨业立足稀土永磁材料优势,正在加快新能源汽车永磁电机研发,由稀土永磁材料向下游应用技术转型。省汽车集团与宁德时代新能源及亚南电机等合作组建了时代电机,研发生产工作正在加速推进。仙游电机生产的新能源汽车驱动电机具有成本低、性能稳定等优点,已配套金龙、金旅客车。电控系统,福州万润新能源研发的纯电动动力总成销售量进入国内同行业前五,并与金龙、金旅、东风、宇通等22家国内车企配套。福工动力是省内最早的新能源汽车电控总成供应商,在全国混合动力客车领域有一定知名度。金龙新能源科技开发的电控系统已为整车配套。动力锂电池产业链,上游的厦门钨业居全国正极材料第2位,其中汽车动力电池三元复合材料全国第1位。福建杉杉科技总投资12亿元建设年产5万吨负极材料生产线,预计年产值28亿元。宁德卓高新材料总投资10.5亿元建设隔膜新材料生产线,预计年产值50亿元。下游的微电网及其他领域不断拓展。
3.其他配套。装备制造,福建星云电子突破关键技术瓶颈,自主研发用于新能源汽车动力电池实际工况模拟仿真测试系统,电流电压精度和响应时间等关键技术指标达到国际领先水平,填补了国内空白,实现了进口替代。车身轻量化,海源机械、南铝、福建坤孚等企业的车身轻量化碳纤维、铝合金、镁合金等新材料具有一定的规模和优势。充电设备,厦门科华恒盛、福建兴华动力等企业的充电设备在电动汽车充电领域得到广泛应用。
(二)存在的问题
1.整车自主研发创新能力弱。我省除宁德时代新能源动力电池、金龙新能源客车、厦门钨业永磁电机产品外,其他产品技术水平与国内外先进产品相比,还有一定差距,主要是基础性技术积淀和产品研发投入不足,关键核心技术少,新车型导入缓慢,制造成本高于传统汽车。
2.生产企业规模不大。除宁德时代新能源和金龙汽车有一定规模外,云度新能源刚获得资质,现有的其他新能源乘用车、专用车及关键零部件企业规模小、市场竞争力弱。
3.零部件配套体系不完善。整车企业基地较分散、规模较小,导致大部分零部件制造企业专业水平低、规模小,自主开发体系不成熟,汽车零部件自配率低,产品无系列或系列发展滞后,难以支撑整车产业发展。
4.品牌营销能力较弱。多年来普遍面临车型单一、营销乏力、售后服务不佳等问题,导致销售渠道萎缩、销量下滑趋势,品牌市场认可度逐年降低,品牌形象不佳,对主要依托传统汽车销售渠道的新能源汽车市场拓展,带来负面影响。
5.高层次专业人才需求缺口大。新能源汽车产业快速发展、竞争激烈,从事新能源汽车整车及“三电”系统的高级管理人才和研发人员、技术工人紧缺,人才引进难、留住难。
6.基础设施滞后。充电设施建设进度偏慢,布局不合理,影响新能源汽车推广应用。
(三)发展环境
发展新能源汽车是汽车工业发达国家共同的战略取向。当前,国际新能源汽车已进入产业化的快速推进阶段,我国新能源汽车在政府的大力推动下开始加速发展。
1.新能源汽车进入快速产业化阶段。传统汽车所带来的全球范围内的能源短缺和大气污染问题日趋严重。世界主要汽车工业发达国家达成共识,通过制定国家能源战略、提高节能排放标准、实施重大研发工程、推出市场扶持政策等一系列措施,引导和推动新能源汽车产业发展。近年来,新能源汽车产业技术快速提升、成本持续下降、产品稳步增多。2016年全球主要国家新能源汽车销售超过80万辆,我国销售达到50.7万辆,已成为全球最大的新能源汽车市场。
2.新能源汽车产业政策力度持续加大。2010年,我国将新能源汽车产业确定为战略性新兴产业,国务院2012年出台《节能与新能源汽车产业发展规划》(国发〔2012〕22号)、2014年出台《关于加快新能源汽车推广应用的指导意见》(国办发〔2014〕35号),新能源汽车产业开始加速发展。中央扶持政策不断完善,从推广新能源车辆购置补贴政策、政府及公共机构采购、扶持性电价、完善基础设施建设等方面建立全方位政策体系;地方扶持政策也加快落实,资金配套、车辆上牌和使用、基础设施建设及运营等方面的扶持政策不断出台。
3.新能源企业产业技术加速突破。几年来,通过各级、各部门和相关企业的共同努力,产业快速增长,取得了明显成效。新能源汽车产业体系基本建立,电动汽车整车、动力电池、电控系统、驱动电机以及上下游产业链投资明显加速,产业发展态势良好。产业关键技术快速发展,整车技术稳步提升,动力电池、电机、电控等关键零部件性能指标不断提高,成本显著下降。
随着国内新能源汽车企业引入社会资本,加大投资,扩大规模,加强研发,国外的新能源品牌、产品等都在中国加速布局。积分制度和碳排放管理的实行,市场竞争将进一步加剧,我省应抢抓新能源汽车发展的历史机遇,加强规划引导,加大政策支持力度,推动新能源汽车产业做大做强。
二、总体要求
(一)指导思想
紧紧围绕国家“四个全面”战略布局与“中国制造2025”总体部署,认真贯彻落实国家新能源汽车发展战略,抓住国家加快发展新能源汽车产业的战略机遇,以整车和动力电池为切入点,重点发展纯电动汽车、插电式(含增程式)混合动力汽车和燃料电池汽车,突出重点区域及行业推广应用新能源汽车。推进汽车产业供给侧结构性改革,以质量效益为中心,促进我省汽车产业的技术结构、产品结构、市场结构持续优化升级;打造新能源汽车产业链,提升品牌附加值;不断提升我省汽车企业在国内自主品牌中的优势,并积极进入国际市场,促进新能源汽车产业健康快速发展。
(二)基本原则
1.政府引导与市场机制相结合。发挥政府的引导和激励作用,为产业发展提供政策和资金保障。发挥市场配置资源的决定性作用,支持产业和资本层面的合作,引导社会资本和技术投向新能源汽车技术研发和产业化,推动新能源汽车产业规模和效益提升。
2.坚持技术驱动与应用推广相结合。加快整车技术研发、车型开发和关键零部件、关键共性技术突破。积极利用市场培育政策开拓国内外市场,以市场应用带动技术进步,促进产业可持续发展。
3.坚持技术创新和管理创新相结合。引导和推动新能源汽车生产企业和核心零部件企业突破关键技术,加强商业模式创新和品牌建设,不断提高产品质量,降低生产成本。推进制造业和互联网融合发展,通过“两化”融合标准体系贯标和试点示范,大力提升我省新能源汽车数字化、信息化、网络化生产管理水平。大力推行智能制造、关键智能制造装备的应用,促进我省新能源汽车智能化改造。
4.坚持结构调整和深化改革相结合。以新能源汽车为着力点,优化产业链,提升价值链,巩固商用车地位,提升乘用车品质。以新能源汽车产业集聚发展为突破口,做优产业基地,形成产业优势。持续推进国企体制和企业内部机制的变革,努力提高决策效率和执行效率。优化产业协同创新机制,提升产业纵向协同及横向合作的效率。
(三)发展目标
到2020年,省内新能源汽车产能达到30万辆,实现新能源汽车全产业链产值突破1800亿元,形成福莆宁、厦漳泉、闽西北三大新能源汽车整车基地和宁德、漳州两个动力电池基地及电机、电控等产业龙头企业。培育产值超100亿元企业3家,产值50至100亿元企业5家,产值10至50亿元企业10家。形成一批拥有自主核心知识产权、核心竞争力强、在国内拥有领先地位,国际上拥有竞争力的新能源汽车整车和零部件龙头企业。
三、重点任务
(一)提升发展新能源整车产业
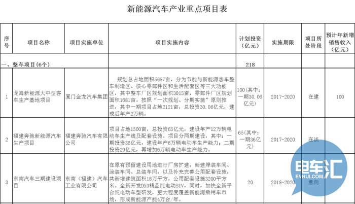
依托省汽车集团,推动“三条龙”和东南、云度、新龙马三大整车厂协同发展。重点突破正向开发技术和车身轻量化技术,加强新能源汽车系统集成技术创新,提升整车性能,努力降低制造成本,开发适合市场需求的新能源客车、轿车、物流车、运动型多功能乘用车等具备较强竞争力的产品。促进互联网、大数据等数字技术与新能源汽车融合发展,密切关注全球新能源汽车发展动态,开展新一代新能源汽车和智能驾驶汽车产品的研发。加快建设福州新能源乘用车、厦门新能源客车及智能网联汽车、宁德动力电池等三大研发中心。
1.乘用车领域。重点发展可应用于城镇家庭用车、出租网约车和公务车领域的纯电动乘用车。大力开发最高时速大于120km/h,综合工况续航里程大于250km的纯电动乘用车。加快发展插电式混合动力乘用车,同步探索发展燃料电池乘用车。研究整车轻量化材料的应用,着力实现整车耐久性、续航里程、快充性能和电池使用寿命等领域的突破。
云度新能源加快第三、第四款高端纯电动车的研发,提升品牌定位,抢占国内一二线市场份额。积极研发轻量化材料应用,开发增程式驱动系统,与动力电池企业共同提升产品有效续航里程、电池循环使用寿命。到2020年,新能源乘用车产能达到8万辆,销售7万辆,实现产值100亿元,并带动省内乘用车零部件产业链发展。
东南汽车加快全新平台纯电动车型的研发,与外部造车新势力共同打造专属的新能源车型,积极储备插电式混合动力技术的研发能力,争取尽早推出插电式混合动力车型,实现多技术路线战略。到2020年,新能源乘用车产能达到4万辆,销售3万辆,实现产值45亿元。
福建奔驰积极导入纯电动车型,增加福建奔驰新能源车型品种,进一步扩大产能规模。到2020年,新能源乘用车产能达到6万辆,销售2.5万辆,实现产值30亿元。
新龙马汽车重点突破纯电动物流车,不断提升产品性能,降低制造成本,增强产品竞争力,并与战略投资者合作尽快开发或导入纯电动SUV等车型。到2020年,新能源汽车产能达到7万辆,销售6万辆,实现产值70亿元。
2.商用车领域。以加快新能源汽车在城市公共服务领域的应用为导向,加快研究新型整车轻量化技术和整车安全、振动噪声、寿命等性能控制技术。大力发展新一代高性能、大运量纯电动公交车。面向中小城市与城郊线路应用市场,发展适应中长线路运营的油电、气电混合动力公交车。
金龙汽车集团加快推动投资30亿元的龙海大中型客车新基地一期项目建设,加强客车整车研发与市场推广,提高品牌影响力和市场竞争力。到2020年,新能源客车(含苏州金龙)产能达到6万辆,销售4.5万辆,实现产值330亿元,并带动省内客车零部件产业链发展。
新福达汽车利用其车型类型多的生产资质,结合搬迁改造,引入战略投资者进行重组,进一步做大产业规模,增强市场竞争力。到2020年,新能源客车产能保持0.5万辆,销售0.2万辆,实现产值15亿元。
3.专用车领域。以景区、港区、园区及环卫、电力等应用市场为重点,着力发展以城市配送为主的短途物流车,鼓励发展续航能力较长的纯电动旅游观光车以及安全性能好、载重能力强的纯电动环卫、电力市政工程车。
海西汽车与重庆汽研所、武汉理工大学、福建万润等合作,重点开发纯电动轻卡厢式货车、城市环卫用车、市政用车、港口牵引车和油电混合载货车及纯电动专用车底盘等。到2020年,新能源货车产能达到0.5万辆,销售0.3万辆,实现产值3亿元。
龙马环卫以新能源环卫专用车为重点,开发多功能系列环卫专用车型,为城市提供环卫一体化解决方案,向服务型制造拓展延伸。到2020年,新能源环卫车辆产销规模达到1000辆以上,成为国内新能源环卫车领域的领跑者。

(二)完善新能源关键零部件配套体系
以金龙、云度和东南的自主三电零部件产业以及宁德时代新能源、福建猛狮科技、万润新能源等三电龙头企业为核心,积极推动新能源汽车关键零部件技术创新,鼓励“政产学研用”联动,引导企业努力突破新能源汽车整车和“三电”系统领域的关键核心技术。联合高校科研院所,加大研发和检测能力投入,促进动力电池系统、电机系统、整车控制系统等研发和突破。
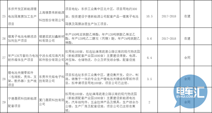
1.动力电池方面。加快完成宁德时代新能源二、三期项目建设。以宁德时代新能源为核心,积极推动动力电池、储能电池及关键原辅材料等产业链拓展,加快推进产业链投资项目建设。支持漳州猛狮新能源科技、漳州雷天温斯顿、福清冠城瑞闽、南平巨电及厦门国安达动力电池安全系统等动力电池及安全系统生产企业发展和项目建设。到2020年形成产值700亿元的全球最大锂电新能源产业基地。
2.电机方面。支持厦门钨业稀土永磁材料向下游应用技术延伸,大力发展车用永磁电机产业。推动省汽车集团与宁德时代新能源及亚南电机合作布局驱动电机项目;支持仙游电机等新能源车用驱动电机企业研发新能源车用驱动电机。到2020年,实现产值312亿元。
3.动力总成(含电控系统)方面。重点支持万润新能源、福工动力新能源汽车动力总成(含电控系统)等发展,配套国内外车企。到2020年,实现产值87亿元以上。
4.核心材料方面。支持以海源机械、南铝为龙头的先进轻量化材料企业在碳纤维车身、铝合金车身应用技术方面的突破,为新能源汽车减重、降耗做好强大的技术储备。在动力电池原材料方面,加快推进厦门钨业动力电池正极材料、福建杉杉科技动力电池负极材料、宁德卓高动力电池隔膜新材料等项目建设。到2020年,实现产值213亿元。



5.其他配套方面。装备制造有福建星云电子自主研发的用于新能源汽车动力电池实际工况模拟仿真测试系统,到2020年,实现产值70亿元以上。充电设备有厦门科华恒盛、福建兴华动力等企业充电设备,到2020年实现产值20亿元以上。

(三)加大新能源汽车推广应用
以政府示范及社会用车的先行效应,扩大社会新能源车辆保有量,带动私人购买,并利用官方传媒资源动员民众绿色出行,宣传省内自主新能源汽车品牌。2017—2020年,全省推广新能源汽车数量占全省新增及更新的汽车总量比例不低于2%、3%、4%、5%。
1.加大公交、旅游景区、政府机关和公共机构的新能源汽车推广力度。到2020年,全省新增和更新的公交车辆中全部采用新能源车,并加快存量传统燃料公交车更新置换为新能源车的步伐;国际级风景名胜区和国家4A级以上旅游景区内新增和更新的客运车辆全部采用新能源车。各级党政机关、事业单位、国有企业(含国有控股)、公共机构以及环卫、物流、邮政、机场通勤领域新增和更新车辆时,新能源汽车的比例应逐年增加;积极引导新增巡游出租车和网约出租车推广使用新能源汽车。
2.推动企业和私人使用新能源汽车。对消费者购买新能源汽车按相关规定给予地方补贴,并通过不限购、不限行、降低使用环节成本等政策引导,采取市场化方式,推进企业日常办公车辆和通勤班车等使用新能源汽车。鼓励新增及更新巡游出租车和网约车使用纯电动汽车。
(四)加快建设新能源汽车充电设施网络
落实充电基础设施“十三五”规划。到2020年,建成与新能源汽车推广应用数量相适应的充换电基础设施,确保新能源汽车的充电需求。
1.做好新能源汽车充电网络的布局。到2020年,基本建成适度超前、车桩相随、智能高效的充电基础设施体系,城市核心区公共充电服务半径力争小于2公里。
2.强化规划配套。将充换电设施建设和配套电网建设与改造纳入城乡规划,充电设施建设规划、电网建设规划与城乡建设规划有机衔接。制定出台充电基础设施建设运营管理办法,并抓好组织实施。
3.引导多方投入。支持国家电网公司建设充电基础设施,在京台、沈海、福银等高速公路福建段服务区建设200个新能源汽车快充站。鼓励社会资本和引进国内领先的充电网络运营企业参与我省新能源充电设施建设营运。
(五)加快技术研发创新
1.加快自动驾驶技术发展。加快新能源汽车初级、中级、高级自动驾驶研发,并适当地提供限定区域的示范运行。加快车端智能互联、“互联网+”应用,寻求企业大数据应用及车联网增值服务,实现车联网服务二次销售。
2.推广新能源汽车智能制造。大力发展新能源汽车的柔性生产、精益制造、协同制造,提升制造品质,实现传统车企的转型升级、新建新能源汽车企业制造技术领先。
3.完善省级新能源汽车运行监控平台应用。进一步加强平台建设,完善新能源汽车运行安全状态、行驶里程和充电量,以及公共领域运营的新能源车辆整车和动力电池、驱动电机、电控等关键系统故障和紧急情况预警实时监测系统。增强平台功能,将公共充电站(桩)纳入平台监测管理,并实现与国家平台的数据接入。
4.加强创新能力建设。鼓励企业建立完善自主研发体系,支持企业在境内外收购核心技术和优势企业,设立跨省、跨国研发中心。推动福建省产品质量检验研究院、厦门大学新能源汽车动力电源技术国家地方联合工程实验室、福建省汽车电子与电驱动技术重点实验室、福建省新能源汽车运行数据中心、漳州招商局开发区智能网联汽车驾驶测试实验室等五大创新公共服务平台和福州乘用车整车和电池管理及驱动电控系统研发中心、厦门客车整车和电池系统及智能网联配套关键产品研发中心、宁德动力电池系统研发中心等三大研发中心建设。
(六)鼓励模式创新
1.推动社会资本进入新能源汽车应用市场。鼓励和支持社会资本进入汽车金融、分时租赁、充电设施建设和运营、电池回收再利用等服务领域。积极鼓励投融资创新,在公共服务领域探索公交车、出租车、公务用车的新能源汽车PPP运营模式,在个人使用领域探索车辆共享、整车租赁等模式。商业场所可将充电费、服务费与停车收费相结合并给予统一优惠,鼓励私桩共享,以众筹的模式铺设城乡区域的新能源汽车充电网络。
2.推进智能服务平台建设。大力推进“互联网+智能汽车+充电设施”建设,提高服务智能化水平,提升运营效率和用户体验满意度,促进电动汽车与智能电网间能量和信息的双向互动。鼓励围绕用户需求,运用移动互联网、物联网、大数据等技术,为用户提供充电导航、状态查询、充电预约、费用结算等服务,拓展平台增值业务。
3.完善行业协同协作体制机制。推进整车企业与战略供应商伙伴共享流程、决策、作业程序和数据,共同攻关技术瓶颈、开发产品和技术,带动产品升级、成本降低,形成全产业链竞争优势。提升零部件生产制造模块化、通用化和标准化水平,促进零部件企业成为整车产业技术创新的主要力量。发展零部件协调开发技术,推动零部件企业与整车企业共同发展。
四、重点布局项目
(一)打造重点产业基地
1.立足各地现有优势和未来发展潜力,重点打造新能源汽车三大区域性产业基地。
(1)福莆宁,以福州、莆田、宁德三个彼此相连的城市为重点区域,围绕东南汽车、福建奔驰和云度新能源等新能源乘用车整车龙头企业,打造福莆宁新能源乘用车基地。推动动力电池领军企业宁德时代新能源,以及其他三电配套企业万润新能源、宁德时代新能源电机、仙游电机等企业就近配套,形成覆盖整车设计生产制造、三电等零部件配套完整的新能源产业链集群。鼓励强强联合,携手共进,打造稳固的新能源产业链联盟,共同竞争国内外市场。
(2)厦漳泉,围绕金龙集团现有生产基地,推动分期、高标准、前瞻性、高技术水平建设龙海新生产研发基地,带动配套零部件企业落户。完善制造工艺,扩大产能,提高企业研发水平,掌握更多的核心技术,降低制造成本,增强综合竞争力,形成动力电池、电机等零部件配套完整的产业集群。加快布局智能网联汽车研发和生产,打造新能源客车和智能网联汽车基地。
(3)闽西北,围绕新龙马、龙马环卫、海西汽车等龙头企业为核心,在细分产品市场深耕细作,走“专精特优”的发展道路,在纯电动物流车、纯电动货车(含底盘)、环卫车等细分领域扩大品牌影响和竞争力,吸引一批上下游配套企业集聚发展,打造新能源专用车生产基地。
2.围绕宁德时代新能源等动力电池龙头企业,吸引产业链上下游企业就近配套,建设宁德动力锂电池基地。
3.围绕厦门钨业永磁电机+98、宁德时代新能源电机、福州万润新能源、星云电子等,培育一批电机、电控及装备和关键核心材料龙头骨干企业。
(二)创建新能源汽车特色小镇
规划建设厦门湾智能电动汽车产业小镇项目,拟选址漳州招商局经济开发区,总规划5平方公里,打造全球首个无人驾驶汽车小镇。建立智能汽车产业集群,形成以无人驾驶社会应用测试为主的人工智能创新聚集区。发挥政府、产业、资本的优势,建立国家创新模式,争取成为“国家自主创新实验室”和“国家新型工业化产业示范基地”。做好国家新型工业化产业示范基地创建和经验推广,在更高层次上发挥示范基地引领带动作用。以宁德时代新能源为龙头,打造新能源汽车产业小镇,建设宜居宜业的产业集聚区,创建国家产城融合示范城市。
(三)组建新能源产业配套集群
发挥新能源汽车整车生产企业的带动作用,鼓励既有的传统汽车产业配套企业往新能源汽车方向转型,着重发展智能化、轻量化、电动化等新能源汽车前端技术的研发和应用,集合省内三电配套的领先企业,并引进国内外先进配套企业,组成省内新能源汽车产业联盟,推进新技术的发展和配套落地,组织科技创新项目研发前沿技术,促进高校资源落地“产、学、研”项目,分享市场信息和新技术预研方向,做大新能源汽车的终端消费市场。加强技术标准配套协同,补齐产业链短板,利用珠三角、长三角新能源汽车产业集群的结点优势,形成位于全国前列,并具辐射效应的新能源产业配套集群。
五、保障措施
(一)健全组织保障
建立省级新能源汽车产业发展联席会议制度,由省政府分管领导担任召集人,副召集人由省经信委领导担任,成员由经信、发改、科技、财政、交通、住建、金融、公安等相关部门以及相关地市分管领导组成,明确各成员单位的职责分工,建立工作推进协调机制,统筹协调新能源汽车产业发展。联席会议办公室设在省经信委,具体承担新能源汽车产业发展工作指导、协调和督查。定期召开新能源汽车产业发展联席会议,形成月会制度,落实新能源汽车产业发展工作和各项保障措施,统筹推进新能源汽车产业发展。
(二)完善配套政策
1.制定新能源汽车技术研发政策。支持企业加强整车、“三电”系统及关键零部件研发,引导企业加大研发投入,强化整车核心能力建设和研发平台、公共服务平台建设。对提高动力电池能量密度、降低电池成本达到一定标准的企业,给予相应的财政资金奖励。
2.制定我省新能源汽车推广补贴政策。出台2017-2020年我省新能源汽车推广的补贴政策;坚持大力支持发展我省新能源汽车产业,进一步完善省汽车产业扶持政策,支持企业融入“一带一路”国家战略,布局海外市场。
3.制定充电设施网络建设配套政策。针对充电设施建设、验收过程在实际操作中存在的问题(如产权问题、验收标准问题),推动国土、国电等部门尽快出台配套政策,加快推动新能源汽车充电设施网络建设。
4.制定动力电池用材料资源利用政策。支持省内电池材料企业参与锂、钴、镍等资源开发,保障电池材料、锂电池的发展需要。
5.制定电池回收配套政策。根据国家车用动力电池相关产品技术标准,推动新能源汽车动力电池标准化,提高电池回收效率。出台动力电池绿色循环使用的鼓励政策,根据对电池充电时间要求的不同,鼓励电池梯次利用。明确动力电池收集、存储、运输、处理、再生利用及最终处置等各环节技术标准和管理要求,建立高效、环保的动力电池生产、消费、回收闭环体系。
(三)加强融资保障
设立省级新能源汽车产业发展基金,用好省重大科技专项、战略性新兴产业发展资金、技术改造专项资金、技术创新专项资金和新能源汽车推广应用补助资金等,加大对新能源汽车整车和关键零部件研发、产业化等方面的支持力度,夯实产业基础。拓展新能源汽车产业重大建设项目融资渠道,扩大直接融资规模。完善政银企合作机制,鼓励银行业金融机构建立适应新能源汽车行业特点的信贷管理和贷款评审制度,创新金融产品,支持符合条件的企业通过上市、新三板等资本市场融资,拓宽企业融资渠道。
(四)强化智力支撑
完善汽车产业人才扶持政策,试行股权和分红激励制度改革,对引进的新能源汽车方面的高级管理、技术人才,妥善解决引进人才配偶安置、住房安排、子女就学、医疗保障等问题。并针对新能源汽车产业高端人才发布特殊的人才引进政策,引导省内高校和技校合理调整和设置汽车相关专业,鼓励校企开展联合办学与人才定向培养,采取现代学徒制等方式培养汽车技能人才。
(五)营造发展氛围
加大新能源汽车推广应用宣传力度,利用官方广播、电视、平面媒体、网站等载体,普及新能源汽车相关知识,在政府行政中心以及政府宣传资源,配合省内企业宣传新能源汽车节能减排的重要意义,提高公民环保、绿色出行意识,引导消费者逐步选用新能源汽车。定期免费邀请省内新能源汽车企业举办新能源汽车产品博览推介会,营造节能减排和生态文明建设的社会氛围,利用政府资源引导创建有利于新能源汽车商业化推广的市场环境,引领省内新能源汽车市场消费。











文章摘自 电车汇 20170927 发自北京