个人信息不会泄露给第三方
进入2017年后,汽车圈里可以说绯闻不断,先是年初奥迪出轨上汽,引发经销商联合抗议。随后,又传出了东风与一汽将合并的消息。到了下半年八卦更是众多,从FCA的收购风波、到奇瑞的整体出售谣言,再到最近宝马将与长城合作,真是不看不知道,一看吓一跳啊!短短的9个月时间里,国内的车企竟然闹出了这么多“大新闻”......那么为什么今年车企们,会如此的活跃动作频频呢?

双积分政策重压如山谋求自身出路

对于这个问题的答案,首先能让人想到的就是今年确认将要实施的双积分政策,压迫车企需要进行产品结构变革。今年6月13日,国家国务院法制办发布了由工信部起草的第二轮《乘用车企业平均燃料消耗量与新能源汽车积分并行管理暂行办法(征求意见稿)》,已经将这项政策提上了实施的日程,预计会在2018年执行。而根据双积分政策,如果国内车企们的新能源汽车积分达不到标准,将会面临暂停申报汽车目录、停止部分传统汽车车型生产或进口的处罚。

因此,一时间车企们人人自危,都在寻找自身的出路,大众牵手江淮,福特与众泰联姻......整个汽车圈都十分动荡,大车企都在考虑该如何发展电动汽车方面的业务,以便减轻自身的积分压力,不影响传统汽车产品的销售。同时,也有像别克这样大规模降低传统燃油车排量,以此达到提升积分做法的品牌,而宝马显然属于前者。
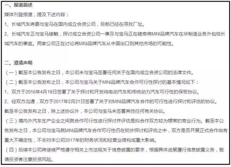
宝马出轨长城减轻负担急于快速上位

宝马出轨长城的消息,目前双方还未进行进一步的确认,但从长城10月13日早间发布的澄清公告来看,长城确实与宝马在电动车方面和MINI的业务上,进行了接触和商讨。看来之前说宝马将分包长城MINI品牌的代工厂,并非空穴来风。分析宝马弃华晨而选择长城的原因,应该主要有两个,第一就像上面说的那样,找国内合作伙伴搞电动车减轻双积分政策带来的负担。

第二,今年奥迪由于与上汽合作闹出的风波,国内销量大减,给了宝马与奔驰上位的机会。但从目前情况来看,明显宝马竞争不过奔驰,所以为了增加在国内市场的话语权和销量,宝马找到了长城这个在国内口碑极佳的品牌合作,可以预见一旦双方合作后,靠着长城累积的深厚消费者基础,宝马在华的业务将迎来新的爆发,问鼎豪华车市场第一的宝座。
长城缺乏新市场爆发点 欲走高端路线

说了这么多都是宝马的目的,那么从长城的角度看,这件事是好还是坏呢?我认为只能说各占一半,首先,从长城今年销量增速的下降,能够看出长城由于偏科严重,缺乏新的市场爆发点,特别是在轿车方面。而如果能够和宝马合作,这块缺陷无疑将被补齐。其次,长城今年推出了WEY品牌,想要发展高端路线,与宝马合作可以借助其名气提高自己的品牌形象。

不过,大家都知道长城在消费者心目中,一直都是低廉实惠的形象出现。和宝马合作后,车型的价格肯定不会低,一旦没有把控好,很可能顾此失彼影响原先巩固下来的市场。所以,宝马出轨长城这件事,对长城来说既是机遇也可能是危机。
总结:
通过上面的分析,大家不难看出,随着购置税补贴的取消和双积分政策的实施,明年的车市情况扑朔离迷,很可能迎来负增长。这时候选择盲目的合作,无疑可能会导致巨大的损失,所以宝马和长城双方现在才会如此的谨慎。虽然,不知道最后两家是否能够合作成功,但作为消费者还是让我们期待下,更便宜MINI车型的出现吧!
(文章来源:车314)