还有3个信息需要填写哦~
底价将以短信的形式发送到您的手机
个人信息不会泄露给第三方
个人信息不会泄露给第三方
获取底价
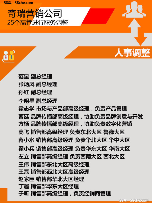
日前,我们从相关渠道了解到,奇瑞营销公司人事方面有大的调整,其中涉及八个部门25名高管。这是刚刚加入奇瑞汽车一个月的贾亚权一次大动作,对旗下营销公司的机构及管理职位进行了大规模调整。

此次涉及的八个部门分别为市场与产品部、品牌传播部、销售部、大客户部、网络发展部、售后服务部、客户关系部、计划与运营部。
除了上述八个部门,此次还对公司25名高管进行了职务调整:王琅、张贵兵被同时聘任为营销公司常务副总经理,原职务不变;而营销公司副总经理职位也共有四位,不过此次被调整的高管都是奇瑞的老人,也就说没有空降兵进入奇瑞营销公司,以王琅为例,在奇瑞已经历任多个领导岗位,可以说是经验丰富,同时对奇瑞也是非常了解。

原国际公司副总经理张贵兵,也是奇瑞培养的一位本土年轻干部,此次聘任为营销公司常务副总经理。奇瑞进入与合资品牌全面竞争的新阶段之后,包括人才在内的资源统筹更加符合“全球市场一盘棋”的布局,前景令人拭目以待。
其他岗位人员变化如下:


近两年由于市场变化和自身发展需要,奇瑞汽车已经经历了几次重大的人事调整,从今年4月陈安宁正式接替尹同跃担任奇瑞汽车股份有限公司总经理开始,已经进行了一轮关键岗位的变动。而此次再次对营销公司进行大规模调整,也表明了奇瑞要进一步深化体系改革的决心。