个人信息不会泄露给第三方
2017年10月24日,汽车轻量化技术创新战略联盟(以下简称“轻量化联盟”“联盟”)成立十周年庆典活动在上海举办,庆典活动包含联盟成立十年回顾、特邀领导和嘉宾发言、相关奖项(特别贡献奖、卓越贡献奖、优秀工程师奖及优秀成果奖)颁奖以及联盟成果展示等内容。本次活动由联盟秘书长张宁主持,联盟理事长付于武、原科技部政策法规司巡视员李新男、原中信金属有限公司董事长付俊岩等领导和专家出席活动。


十年之前,一群有志于让中国成为世界汽车强国的老专家们,一群有志于将自己的一生与中国汽车工业紧紧捆绑在一起的学者和工程师们,一群有志于实现中国汽车工业自立自强的企业、高校、科研机构走到了一起,大家在国家大力推动科技体制改革的大背景下,开始了围绕实现一个共同目标的努力——这就是:实现汽车轻量化。2007年12月,汽车轻量化技术创新战略联盟在宁波宣布成立,它的意义绝不仅仅在于它是中国汽车行业的第一个联盟,同时也标志着中国汽车企业大联合的开始,标志着汽车工业与相关工业大协同的开始,标志着深化产学研合作进入到一个新的历史阶段,更标志着中国汽车轻量化技术发展的起步。
这十年,是发展的十年,也是收获的十年。过去的十年,轻量化联盟克服了无数的困难,让社会上对“轻”有了正确认识;联盟以多种方式组织开展了数十项科技攻关,填补了我国在相关领域的技术空白,打破了跨国汽车在轻量化零件生产方面的垄断;联盟通过深入分析研究中国汽车轻量化技术发展战略,提出了技术发展路径,为我国汽车轻量化技术未来发展指明了方向;联盟创新性地建立了新型协同创新模式,在合作与协同模式创新、科技项目管理模式创新、成果推广模式创新和产业服务模式创新等方面做出了成功探索,丰富了创新的内涵;联盟取得的成果中,有多项获得行业、地方的科技进步奖,一批中青年骨干成长起来,成为这一领域的领军人物,获得各种荣誉称号,多人进入国家万人计划名单;联盟所做的这一切,也为持续实现产学研协同、汽车与相关工业协同、整零协同和我国汽车轻量化技术的可持续发展奠定了重要基础。
这十年,轻量化联盟取得的一系列成绩有目共睹。联盟在组织实施20余个横向合作项目的同时,还组织实施了国家“十二五”科技支撑计划项目,并正在实施国家“十三五”重点研发计划项目。其中,仅“十二五”项目就突破了车身参数化轻量化设计、高强度钢热成形、形变铝合金应用等9大类汽车轻量化共性关键核心技术,截止2016年12月,这些技术成果已在国内8个骨干汽车企业的40余款自主品牌产品上得到应用。联盟还建成了国内首个汽车轻量化数据库、编写了近30项轻量化技术标准、出版了多部轻量化专著,支撑了中国汽车轻量化的发展。联盟也培养了大批轻量化人才,并推荐多名人员入选“全国优秀科技工作者”、“中青年科技创新领军人才”等国家级人才队伍。为对接行业需求,发挥在校研究生的智力资源优势,轻量化联盟还于2016年启动了“汽车轻量化青年人才培养计划”,首次共有23所高校的67名研究生参与。
庆典活动当日,联盟理事长付于武先生出席活动并致辞,对联盟成立以来所取得的成绩给予了充分肯定,同时寄语联盟要抓住当前轻量化发展的大好机遇,继续搭建好公用的科技创新平台,继续聚焦轻量化核心技术的攻关,不断培养适合我们这个产业需要的人才,并加强在标准制订、国际交流和学术交流等方面的工作,为推动我国汽车产业的产学研合作取得更大的成就。

之后东风汽车公司技术中心首席总工程师褚东宁先生、凌云工业股份有限公司总工程师李彦波先生、宝钢中央研究院首席研究员王利先生、吉林大学教授王登峰先生以及长安欧尚汽车研究院副经理刘波先生分别代表中国整车企业、零部件企业、相关工业、高校和轻量化团队的工程师做了“提升自主品牌竞争力,带动行业轻量化水平提升”、“推动建立整零战略合作关系”、“带动相关工业产业升级和产品结构调整”、“深化产学研合作”以及“行业专家、企业工程师两支队伍成长”的发言。





为铭记相关领导、老专家和工程师们在联盟成立以来所付出的努力,表彰联盟单位在联盟成立以来合作研发的成果,十周年纪念活动还进行了“特别贡献奖”“卓越贡献奖”、“优秀工程师奖”和“优秀成果奖”的评选,并在庆典活动现场进行了颁奖仪式。
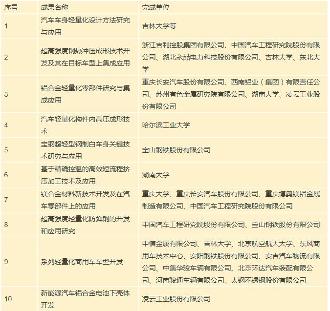
首先进行的是“优秀成果奖”的颁奖。据悉,在过去的十年中,联盟组织完成了20余个科技攻关项目,按照评奖对成果必须同时满足时间性、代表性、先进性、成熟性和带动性的五项要求,经联盟单位推荐,联盟微信群和公众号投票、“2017中国汽车轻量化技术研讨会”参会代表投票、联盟专家委评审,联盟理事会批准,最终吉林大学等单位完成的“汽车车身轻量化设计方法研究与应用”、浙江吉利控股集团有限公司等单位完成的“超高强度钢热冲压成形技术开发及其在目标车型上集成应用”、重庆长安汽车股份有限公司等单位完成的“铝合金轻量化零部件研究与集成应用”等10个项目获得了“优秀成果奖”。


之后进行的是“优秀工程师”的评奖。该奖项要求获奖人员必须满足“联盟单位的现职人员;积极参与联盟组织有关活动,为推动联盟发展、联盟单位间的和跨产业、跨学科合作做出了突出贡献;长期从事轻量化技术研究工作,并在相关技术领域取得了突出成就。”3个条件,经联盟单位推荐、专家委评审、联盟理事会批准,上汽技术中心的徐祥合、江淮汽车技术中心的阚洪贵、中汽院的周佳等10人获得“优秀工程师奖”。


为表彰参与了联盟初创工作,并且十年来一直积极参与联盟组织的有关活动,支持联盟工作,为联盟的建立和发展做出突出贡献的老专家和优秀工程师。十周年活动还设置了“卓越贡献奖”,并在庆典活动现场进行了颁奖。


为特别感谢在联盟创立和发展中给予支持的领导,经联盟理事长提议,十周年纪念活动特别设置了“特别贡献奖”奖项,并颁发给原科技部政策法规司巡视员李新男先生和原中信金属有限公司董事长付俊岩先生。


十年前,李司长时任科技部原政策法规司副司长,也同时担任着国务院八部门推进产学研工作指导小组办公室副主任,国家技术创新工程领导小组办公室副主任等职。在他的推动下,我们国家形成了创新产学研组织模式的顶层设计方案和制度体系,全国百余家联盟在他的指导下成立并发展。从联盟组建方案的制定到具体实施,提出了许多建设性的意见,提供了具体的政策指导,轻量化联盟是其中之一。

自2006年起,付先生连续多年筹集专门经费,邀请来自中国汽车行业、材料行业的学者、工程师前往国外参加有关轻量化技术的研讨会。会议之后还组织力量对会议资料进行翻译,免费提供给行业学习和参考。在他的帮助下,汽车行业与材料行业很快达成了共识:轻量化是未来汽车技术发展的重要方向之一,无论传统车还是新能源汽车,轻量化是汽车重要的共性关键技术。
庆典活动最后,还特别邀请原科技部政策法规司巡视员李新男先生进行了总结致辞,李司长对联盟的工作给予了肯定,对获奖者表示祝贺,同时,对汽车轻量化发展的明天和联盟的下一个十年提出了期许,希望轻量化联盟把握国家创新驱动发展战略的机遇,在国家技术创新体系的建设中继续发挥重要的作用。

十年磨一剑。过去的十年:
联盟用坚韧,让推动汽车轻量化技术发展成为政府、行业、企业和工程师们的共同行动。
联盟用真诚,凝聚起推动汽车轻量化技术发展的核心力量。
联盟用努力,大幅度缩小了中国与世界汽车轻量化水平之间的差距,奠定了未来发展的基础。
联盟用行动,丰富了自主创新发展的内涵。
联盟用智慧,让“抱团发展”从一个理念转变为现实。
未来联盟将以更大的担当,继续秉承合作共赢的理念,向着更大的目标前进。

2017saecce