还有3个信息需要填写哦~
底价将以短信的形式发送到您的手机
个人信息不会泄露给第三方
个人信息不会泄露给第三方
获取底价

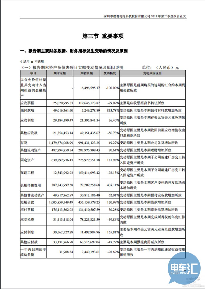
电车汇消息:德赛电池(51.000, 0.67, 1.33%)发布三季度报告。公告显示,公司前三季度营业收入7,785,229,329.05元,同比增加45.06%,归属上市公司股东的净利润186,266,961.81元,同比增加39.67%。
公告显示,十大流通股东中,社保机构全国社保基金四一三组合为新进机构,此外,中国银行(4.020, -0.03, -0.74%)-华夏回报证券投资基金、中国建设银行(7.220, -0.03, -0.41%)股份有限公司-易方达国防军工混合型证券投资基金为新进流通股东。







文章摘自 电车汇 20171031 发自北京