个人信息不会泄露给第三方

10月16日,乐视网(300104)晚间公告称,截止2018年10月15日,贾跃亭持有公司100,224.7516万股,占公司总股本的25.12%;其中87,385.8714万股已质押,占公司总股本的21.90%;其所持有公司股票被全部冻结、轮候冻结。截止2018年10月15日,贾跃亭所持股份较2018年6月30日累计减少2201.91万股。根据贾跃亭方面此前邮件回复,其被司法处置股票用于偿还债务。



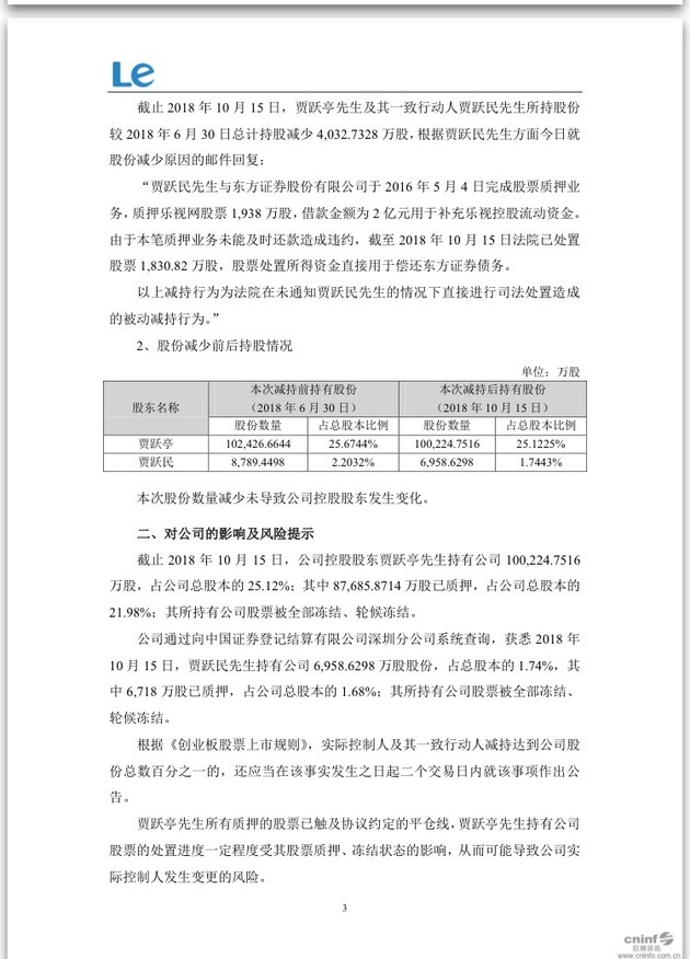
公告称,截止2018年10月15日,贾跃民持有公司6,958.6298万股股份,占总股本的 1.74%,其中 6,718 万股已质押, 占公司总股本的1.68%;其所持有公司股票被全部冻结、轮候冻结。截止2018年10月15日,贾跃民持有公司股票数量较 2018 年 6 月 30 日累计减少 1,830.8200万股,根据贾跃民方面邮件回复,其被司法处置股票用于偿还债务。
公告显示,贾跃亭及其一致行动人贾跃民较2018年6月30日总计持股减少4,032.7328万股。
对此,乐视网风险提示称,贾跃亭所有质押的股票已触及协议约定的平仓线,贾跃亭持有公司股票的处置进度一定程度受其股票质押、冻结状态的影响,从而可能导致公司实际控制人发生变更的风险。
此外,根据公司查询中国证券登记结算有限责任公司股份质押及司法冻结明细,获知公司大股东贾跃亭所持公司的300万股于2018年10月15日进行解质押,本次解质押股份占公司总股本的 0.0752%。
乐视网今日收跌7.78%,报3.08元。