个人信息不会泄露给第三方
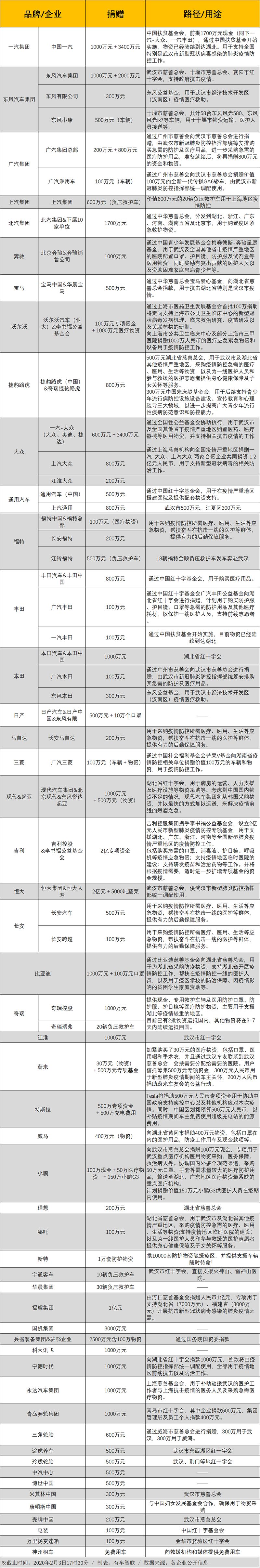
钱花在哪了?物捐给谁了?在疫情发生后,我们可以看到,许多汽车企业为抗击疫情做出了巨大贡献。那这些善款与物资又是否到位了,并且起到作用了呢?汽车企业后续是否有跟进呢?


为此,有车智联采访了各大汽车企业的相关负责人。截至发稿时止,已有12家就相关情况回复到有车智联,其他企业还在持续确认中。具体如下:
01、吉利
设立2亿元专项资金
关键词:
50辆嘉际交付;
首批25万只医用口罩已经从瑞典先行发往国内;
吉利控股集团携手李书福公益基金会,设立2亿元人民币新型肺炎疫情防控专项基金,用于支援湖北、广东、浙江、河南等全国新型肺炎疫情严重地区的疫情防控工作。
包括购买急需的口罩、消毒液、护目镜、呼吸机等疫情应急物资;支持疫情地区临时医院的建设;支持研发疫苗和治愈药物等工作。并将根据疫情需要,适时进一步扩增专项基金的资金规模。

就在今天(2月3日)下午,捐赠的50辆MPV车型吉利嘉际,正式向武汉市新冠肺炎防控指挥部交付,用于当地疫情防控部门统一交通运输调配。
早在1月26日,曹操出行(武汉)成立了应急防控保障车队。在司机保护好自身的前提下,为武汉各社区居民提供免费出行服务。

与此同时,吉利控股集团正积极协同旗下海外子公司,充分利用吉利驻全球各地机构的高效、便利优势,在瑞典等国家和地区筹措购买疫情防控急需的医疗物资,对国内疫情严重地区进行支援,首批25万只医用口罩已经从瑞典先行发往国内。
02、北汽集团
累计达4300万元
关键词:
联合旗下10家单位,加捐1700万元;
首批负压救护车预计8号起运;

继北汽集团旗下北京奔驰和奔驰销售公司捐赠1000万元、北京现代携手现代汽车捐赠1500万元、北现金融捐赠100万元之后。北汽集团再次联合旗下北京汽车、北京越野、北汽新能源等10家单位,共同捐款1700万元。

物资将捐赠给中华慈善总会,并通过中华慈善总会,分发到目前疫情最严重的湖北、浙江、广东、河南、湖南五省及北京市,以满足救治患者的需要。另外,旗下的北汽福田针对疫情区域皮卡车辆(不限品牌),实施无条件免费上门服务。由北汽福田加急生产的首批负压救护车预计在2月8日起运发往湖北等地。
03、捷豹路虎
合计800万元
关键词:
防疫物资和青少年校园防疫两大块;

捷豹路虎(中国)投资有限公司联合奇瑞捷豹路虎汽车有限公司决定紧急捐资人民币800万元,这次的捐款内容呢主要是防疫物资和青少年校园防疫两大块。
此次捐资将向湖北省慈善总会捐款500万元,将主要用于武汉市及湖北省其他疫情严重地区,采购疫情防控急需的医疗、医用、生活等物资,以及为一线医护人员和参与救援的医护志愿者提供身心健康保障及子女关怀等服务。

同时,这笔捐款中的另外300万元将捐赠给中国宋庆龄基金会,用于后续支持青少年流行病防控设施设备建设、宣传教育和心理疏导三大领域,以进一步提高广大青少年流行性疾病防范意识和防控能力。
04、比亚迪
1000万元+100万元N95口罩
关键词:
全力支持抗疫,履行社会责任;

比亚迪在第一时间捐赠爱心资金人民币1000万元,用于支持湖北采购防疫物资,开展疫情防控工作,帮助疫情防控一线医护人员及当地学校防治保障、因疫情影响的贫困学生家庭资助等。
比亚迪还发挥海外分公司驻地优势,协调当地资源,紧急采购100万元疫情防控物资N95口罩运回国内,驰援国内医疗及防控物资保障需求。

另外,比亚迪牵头全资及合资的武汉绿动、亚滴等出行平台,号召数百名驾驶员和员工支援一线,组成社区保障车队及巡游车自愿应急车队,接送医护人员上下班,保障群众应急出行,高效协助武汉疫情防控工作。
05、上汽大众
暂为800万元
后续做出相应追加;

就在今天(2月3日)下午,大众汽车集团(中国)宣布,携手旗下大众汽车、奥迪中国、斯柯达中国、保时捷和宾利汽车中国等众多品牌,及一汽-大众、上汽大众两家合资企业共同捐资 1.2 亿元人民币,用于支持新型冠状病毒的相关防治工作。捐款将主要用于湖北及其他疫情严重的省市地区购置防护用品、医疗器械、医药等物资,并支持相关疫情防控及抗击工作。

上汽大众和上海市慈善基金会,湖北慈善总会一同携手,目前捐款800万元,根据疫情防控指挥中心的统一部署,首先用于疫情严重地区的防疫物资支持,目前主要是湖北武汉的医疗物资驰援。后续也会及时关注国家民政部的疫情捐赠需求及时跟进捐赠款项使用,如有需要,诸如疫情善后关爱,资金补助以及支持防疫研究也在我们的考虑之内,主要看国家统一部署和需求。
06、丰田汽车
合计1000万元
一汽丰田目前物资已经陆续到达湖北;

1月29日,丰田汽车公司(以下简称“丰田”)与丰田汽车(中国)投资有限公司携手一汽丰田汽车有限公司和广汽丰田汽车有限公司,通过中国红十字基金会等机构捐助资金1000万元,用于购买医疗用品,支援武汉等地区抗击新型冠状病毒肺炎疫情。
此前,丰田在华的合作伙伴一汽集团宣布驰援武汉疫情防控,其中一汽丰田捐赠100万元,另外广汽集团旗下的广汽丰田捐赠100万元。丰田汽车及丰田中国发声,意味着丰田汽车官方确认最终捐赠资金,相比之前合计的200万元额外增加了800万元,累计达1000万元。
对于此次疫情,丰田汽车公司社长丰田章男表示:“首先对于感染新型冠状病毒肺炎而不幸离世者表示沉痛哀悼。同时向正在和病毒做斗争的患者表示诚挚的问候。此外,向正日夜奋战在对抗新型冠状病毒肺炎最前线的医护工作者以及其他政府公务人员表示最崇高的敬意。”
07、本田汽车
合计1400万元
以急需的防护及医疗用品为主;

本田技研工业株式会社与本田技研工业(中国)投资有限公司(简称:Honda)宣布向湖北省红十字会捐赠1000万元,用于抗击新型冠状病毒肺炎疫情。其中本田技研工业株式会社捐赠500万元,本田技研工业(中国)投资有限公司捐赠500万元。
此外,本田在华的合作伙伴东风汽车集团宣布驰援武汉疫情防控,其中东风本田捐赠300万元,另外广汽集团旗下的广汽本田捐赠100万元。本田汽车累计达到1400万元。
08、东风汽车
共计3600万元
绝不掉队;
身处疫情“重灾区”的东风汽车集团有限公司,在做好自身疫情防控外,东风汽车还从人、财、物等方面快速响应,积极支援当地抗疫工作,共计捐款3600万元。

作为东风汽车集团的一份子,日产汽车公司、日产(中国)投资有限公司及在华合资公司——东风汽车有限公司捐赠500万元人民币和10万副口罩,用以支援湖北省针对新型冠状病毒肺炎患者的救治工作。
09、
累计615万元
随时支援防疫工作;

长城汽车向湖北省慈善总会捐赠人民币500万元。其中,300万元用于武汉、潜江、黄冈、孝感等湖北十余个城市购买医用防护服、口罩、正压隔离衣、防护面罩、护目镜、消毒液等急需的疫情防控物资及其他医疗耗材,以保护一线医护人员,支持前线志愿者;另外200万元用于湖北省新型冠状病毒感染的肺炎防控指挥部统一调配使用。
随着确诊病例救治任务的持续深入,重庆市面临着防疫物资紧缺的危机。就在今日(2月3日),长城汽车将10辆总价值115万元的长城炮 (配置|询价)皮卡捐赠给重庆市慈善总会,用于支援重庆地区的防疫应急工作。
10、哪吒汽车
共计100万元
数量不大,但全力支持湖北疫情防控;

作为新创造车企业,虽然很难,但哪吒汽车负责人表示,在疫情爆发第一时间,哪吒汽车紧急决定向湖北省慈善总会捐款人民币100万元,支持湖北疫情防控工作。
此次捐赠资金将主要用于武汉市及湖北省其他疫情严重地区,采购疫情防控急需的医疗、医用、生活等物资。支持疫情地区临时医院的建设,以及为一线医护人员和参与救援的医护志愿者提供身心健康保障及子女关怀等服务。
11、江淮大众
共计200万元
本文转自:有车智联