个人信息不会泄露给第三方
近日,比亚迪官方发布了王朝系列的旗舰轿跑车—汉的内饰定妆图,汉的设计与定位同现有比亚迪产品有着很大不同。自从去年概念车亮相,便是很多人期待的一款车。
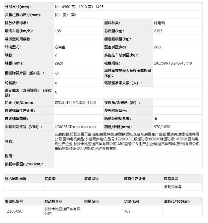
车辆信息回顾

我们先来把之前掌握的信息再向大家整理介绍一下,该车长宽高尺寸4980/1910/1495mm,轴距2920mm。尺寸不小,但不知道实车效果会是怎么样?

根据匹配的动力单元,汉分成EV和DM,EV和DM还采用了两种不同的前脸,EV的前脸就是典型电动车样式。


而DM版本前脸还是一眼能看出比亚迪的设计风格。值得一提的是,汉的风阻系数达到 0.233 Cd。

技术层面,EV分成单电机和双电机两个版本,单电机版本电机功率163kW,最大扭矩330N·m,NEDC工况下续航605km。双电机版本则增加了最大功率200kW,峰值扭矩350N·m的后电机,续航550km。根据此前得到的信息,该车的0-100km/h加速时间为3.9秒。下面是之前的申报信息。


电池包方面,汉采用的是磷酸铁锂电池组,为了优化电池包的空间利用率,比亚迪官方称其为“刀片电池技术”。
空调不要钱

从此次官方发布的的内饰图片来看,车辆采用了红黑双色设计,双辐方向盘,中控面板看起来和奔驰的设计有些相似,毕竟比亚迪和戴姆勒有合作关系。

官图中引人注目的是中控台左右两侧的空调出风口,数量之多让人感到惊讶,有种冷气和暖风都不要钱的赶脚……,有密集恐惧症的同学,你怎么看?

仪表盘和中控屏均采用了大尺寸屏幕,从方向盘左侧的按键及中控屏的细节预判,中控屏依然可以旋转。副驾驶“龙鳞”纹理的氛围灯是比亚迪Dragon Face设计的又一次升级,相同的纹理也出现在座椅上。

随着内饰官图的亮相,也预示着更多信息会在不久之后发布,该车预计会于今年第三季度正式上市。
本文转自:车若初见