还有3个信息需要填写哦~
底价将以短信的形式发送到您的手机
个人信息不会泄露给第三方
个人信息不会泄露给第三方
获取底价
近日网上车市获取了一组北京奔驰中期改款E级长轴距的实拍图,新车外观与月初在线上发布的E级标轴海外版车型保持一致,比现款更加运动,提供单横幅大标和多横幅立标两种外观设计。中期改款E级长轴距还对车身长度进行了加长,动力方面则沿用现款在售的1.5T、2.0T(高/低功率)发动机。新车预计将在下半年上市,将继续与宝马5系 (配置|询价)、奥迪A6L (配置|询价)等车型展开竞争。




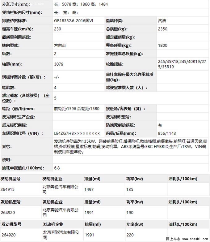
奔驰中期改款E级长轴距长宽高分别为5078×1860×1484/1490mm,轴距为3079mm,车长相比现款车型增加13mm。动力方面,新车搭载M264系 (配置|询价)列1.5T、2.0T(高/低功率)发动机,最大功率分别为135kW、220kW、190kW,峰值扭矩分别为280N.m、400N.m、370N.m,传动系统匹配9AT变速箱,百公里综合油耗分别为6.8L、7.2L/7.3L、7.9L。
本文转自:网上车市