个人信息不会泄露给第三方
最近两年,书信又开始流行了起来。很多人眼中,写信更有温度,就算电话、微信再便捷,也给人一种冷冰冰的感觉,包括汽车行业在内,写信成为了情感交流、信息沟通的重要形式。许多车企都非常喜欢写信,通过书信的方式表达初心,成为了硝烟弥漫的车市中一道耐人寻味的“风景线”。
略显遗憾的是,他们写信大多是单向的,没有经销商或者投资人回应。在麻辣车事看来,这更像是一种精神慰藉,意义不大。
家书抵万金

前不久,长城汽车经销商联名“上书”魏建军突然火了,很容易让人联想到最近两年一些品牌经销商上演的倒逼主机厂戏码,就算长城汽车这些年发展非常好,面对车市寒冬与疫情的影响,可能也是向厂家要更多的政策渡过难关,但实际上,这封信的内容是对长城汽车厂家在疫情期间的支持表示感谢,以及对未来发展的信心。

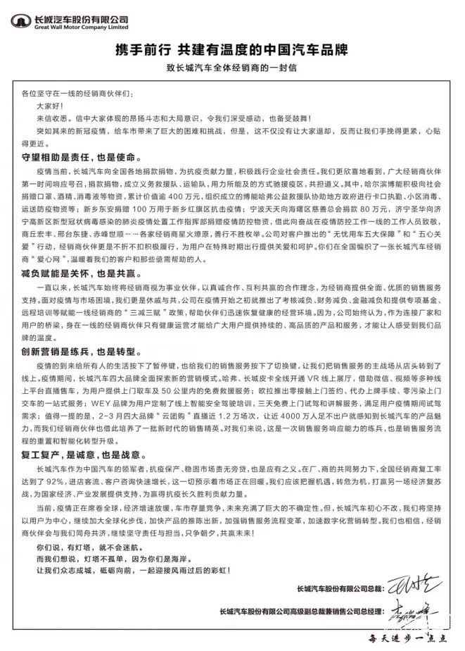
近日,长城汽车方面也给出了回信,与经销商的联名“上书”一样,没有华丽的辞藻,朴实的字句却让人倍感温暖,典型的“长城风格”。这是长城汽车曝光在聚光下的第一封信,蕴含了一个充满人情和关怀的成功哲学,也是汽车圈迄今为止,最有意义的一封信,不仅证明了长城汽车十几年来正确的决策能力,更代表了厂商关系由对立走向统一。
厂商关系更加紧密
其实在麻辣车事看来,有没有这封信都不那么重要,因为长城汽车与经销商早已有了心照不宣的默契,在长城汽车发展的几十年中,大部分经销商与长城汽车合作的时间至少有10年,有的甚至24、25年,他们伴随着长城汽车的发展成长。
同时,长城汽车在经销商心中的地位伴随走过的风风雨雨发生了巨大转变,从最开始的商业伙伴,到朋友,再到家人兄弟,主机厂在产品上发力,经销商在服务上发力,堪称行业模范。
当然,这封信也让外界得以窥探到长城汽车一些成功的 “秘密”。

长城汽车给经销商输送的除了产品,还有一颗肝胆相照的真心,其它品牌在一个地区有多少家4S店,可能就有多少个经销商,但长城汽车不同,一直实行区域经销商代理,就拿四川地区来说,就只有嘉诚集团与建国集团两家实力雄厚的经销商。在商务政策方面,长城汽车打破了传统做法,即压货,经销商主动向主机厂订车,而不是给经销商分配,这样的好处在于避免了很多矛盾。在魏建军看来,没有恶性竞争,他们更容易做大做强,服务好消费者,使企业价值和个人价值得到有效的保障。
而通过多年的表现来看,魏建军的策略是非常正确的,无论嘉诚还是建国销量都稳居全国前列,并主动做起了“代言人”的角色,根据区域特色推行了各种政策,提升了长城汽车的美誉。从中国汽车行业用户满意度(CACSI)测评中,长城汽车旗下哈弗品牌、WEY品牌多次获得“销售服务满意度”、“售后服务满意度”第一,旗下车型屡获冠军。毫不夸张的讲,长城汽车与经销商没有你我之分,他们是相辅相成,互利多赢的关系。

在疫情期间,长城汽车凸显了身为头部车企的责任、情怀、温度,除了积极捐款捐物支援灾区,还是最早一批为经销商减负的车企,推出“三减三赋”等政策。此外,长城汽车给予经销商真诚的关怀,例如高层连续召开品牌营销会议把脉定向、营销公司用心关切终端防疫复工等,这些看似细小的动作,犹如一剂猛药,让经销商信心倍增。
人心齐,泰山移

成都嘉诚集团副总裁万勇在接受麻辣车事专访时说:“有句俗语:“困难中见人心”,自疫情发生以来,长城汽车一直与经销商站在一起,有这样坚实的后盾我们很踏实。如今,疫情正在不断好转,整个汽车市场也在不断复苏,长城汽车作为中国品牌的领军者,拥有完善的供应商体系、强悍的自主技术实力储备、七国十地的生产研发布局,我相信,风雨之后必定有彩虹,我们有信心在未来市场大展拳脚。”
能够让经销商发自内心说出这样一番话,不是一个政策、一次变革就能换来的,而是长城汽车从一开始就在厂商关系上表现的更加成熟,以至于在未来几十年都不过时。
面对疫情的影响,传统营销模式已经明显不适合当下的车市,各大汽车品牌都在寻找新的营销模式,直播卖车、VR看车等等,但没有像长城汽车一样做到极致。
长城汽车通过一口价、VR看车、直播看车、大咖解读、线上云购车等模式,将线下常规营销方式转入线上。同时,针对线下,长城汽车旗下四大品牌推出了上门试驾车、无忧看车、上门取车保养等举措,让线上与线下无缝衔接。值得一提的是,长城汽车带来经销商创新的做法,不仅解决了用户用车难、养车难等问题,为未来汽车营销提供了新思路,还得到了央视频频点赞。
疫情之下,对于像汽车4S店这样的线下销售场所确实打击巨大,万勇告诉我们,2月份交车量确实少,但收到了大把订单,结合3月份的情况来看,其实整个销量是与去年同期持平的,甚至某些店还略微增长。这离不开长城汽车拿出的6亿元线上营销补贴,极大刺激了消费者的购买欲,所以才能取得立竿见影的效果。
稳中求胜,不惧未来
面对车市负增长,长城汽车还宣布下调2020年销量,本来这是上市公司非常敏感的事情,很容易引起经销商和投资人的恐慌。但长城汽车没有欺瞒任何人,秉承对所有人负责的态度,每一步都稳扎稳打,更能看出长城汽车的自信与实力。

对于未来,长城汽车还有巨大的想象空间,无论是经销商、媒体人还是投资人对此都深信不疑。从去年开始,长城汽车加速了全球化的脚步,这是抵御不确定风险的另一张牌。哈弗、WEY相继发布了全球战略。进入2020年,先是亮相印度新德里车展,发布进军印度市场的战略,后又收购通用泰国工厂,开始向东南亚各国延伸。
一直以来,品牌文化与企业内涵都是中国汽车品牌的软肋,时常被合资品牌拿出来嘲笑,但通过20多年来的不断建设,厂商之间的和谐关系是长城汽车的一大“优势”, 彼此坚信只要厂商齐心协力,心系用户,就一定能够渡过难关,决胜市场终端。同时,麻辣车事也非常期待,长城汽车不断发展,成为更有温度、受人尊敬的中国车企。
本文转自:麻辣车事