个人信息不会泄露给第三方
撰文|宋雨婷

面对急剧下降的各大汽车销量数据,车企降薪、裁员、缩减员工福利的消息不断传出,当一部分人指责这些做法的同时,也有人认为“裁员的企业不过是保持理性”。
那么,如果你是其中一员,你会怎样想呢?
裁员迹象早已浮现
裁员和“寒冬期”一直是近两年车市的主旋律,即便在还没有受到新冠状病毒肺炎影响的2019年,也有不少企业因转型、资金不足等原因宣布裁员消息。
比如说:2019年1月,北京现代一、二、三工厂被爆料正在进行大规模裁员。一工厂拆迁,内部代号f项目,预计裁员2000人。

2019年2月,通用汽车确认裁员4000名受薪员工。
2019年3月,德国大众计划到2023年为核心品牌大众每年节省69亿欧元,旗下汽车行业将裁员5000至7000人不等。
2019年11月,BBA均宣布即将裁员。其中,奥迪在“柴油门”丑闻后,为了给电动化转型提供充足资金,预计到2025年将裁员9500人,占员工总数的10.6%,以节省约60亿欧元的成本。
戴姆勒宣布将在全球范围内裁减1100个领导职位,约占其管理层的10%。

宝马宣布德国2022年底前裁员6000人,同时削减其他开资,争取节省120亿欧。
到了2020年,一场新型冠状病毒肺炎疫情在全球蔓延,让本就状况不佳的汽车行业雪上加霜。
沃尔沃的瑞典和美国工厂停止生产、捷豹路虎、宾利暂停英国生产、梅赛德斯SUV美国工厂因零件短缺停工、奥迪墨西哥更长停产、大众美国和墨西哥工厂停产.......等消息接踵而来。
其中,沃尔沃汽车在宣布关闭其瑞士所有工厂后,表示将其在瑞典的20000名员工进行短期临时解雇。
确实,疫情带来的销量停滞对车企而言是致命的打击,维持生存都很艰难,就更别提给数额庞大的工人们开工资了。
车企寒冬期+疫情的双重打击下,汽车板块每日都被这些工厂停产、降薪、裁员的消息占领着,无论是豪华品牌还是平价品牌,都逃不开如此命运。
车企销量不足,降薪挺“寒冬”
而最先受到疫情冲击的国内,在疫情逐渐得到缓解,工厂、经销商等逐渐返工之际,企业也面临着重大抉择。

月初,据乘联会发布今年2月乘用车产销数据显示,2月全国狭义乘用车综合销量为25.2万辆,环比下跌85.3%,同比下跌78.5%。前2个月累计销量196.8万辆,同比下跌41%。
即便是我国最大的汽车集团上汽,也逃不开疫情下销量不足引发的一系列经济冲击。
据上汽集团发布的产销快报显示,其2月份销量为4.74万辆,同比下降86.95%。
其中,上汽大众、上汽通用五菱2月销量分别下降91%、88%,上汽乘用车和上汽大通的2月份销量也分别下降80%和70%,而上汽大通更是经历了首次销售同比负增长,企业面临亏损。
因此,上汽大通决定从3月起对员工薪酬福利做出调整,占工资35%的绩效奖金将进行“打折扣”,级别越高折扣也越高,此外取消了年休假补贴、技术中心服装费以及书报券等福利,一线员工全勤奖调整为生产奋斗奖,将根据产销量安排适时发放。

不仅如此,上汽集团旗下企业上海汇众汽车制造有限公司发布员工月度绩效工资调整通知。
部分员工的协商约定补充条款上显示,从3月份起将员工税前月收入下调22.2%,恢复期将根据公司后续发布通知为准。

上汽乘用车员工透露,整个上汽集团都将进行降薪调整,正式通知也会陆续公布。
缩衣节食各有奇招
此外,江铃控股和北汽集团也被曝出停工停产期间员工收入调整通知。
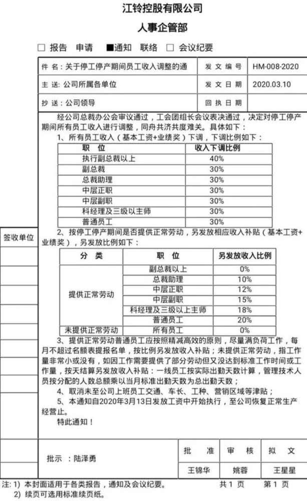
其中,江铃控股表示将对于所有员工薪资(基本工资+业绩奖)具体调整方案为:执行副总裁以上的收入下调40%;副总裁、总裁助理、中层正职、中层副职、科经理及三级以主师、普通员工均下调30%。

同时公司对员工往常的相应补贴也进行了调整:对于未提供正常劳动的员工以及副总裁以上高层,取消补贴;提供正常劳动的中高层领导以及普通员工根据职位不同进行10%-20%比例的补贴发放;取消未至公司上班员工交通、车长、工种、营销区域等津贴。
而北汽集团则制定了更加严格的考核规则,内容涉及到事业部分管副总、事业部部长、事业部科长和大区主任在内的四类岗位相关人员,如果未完成相应岗位负责的3月份批发任务,将直接面临免职的处罚。
不仅如此,北汽集团其他包含零售中心分管副总、销售部分管副总、区域经理、事业部后台的相关人员以及销售部全员,都将根据任务完成量来兑现工资,未完成3月份整体批发任务的职员,将被扣除20%至70%的月度整体工资。
一向财大气粗传统车企尚且需要“缩衣节食”度过寒冬,更别提本就不富裕的造车新势力的处境了。

此前,威马汽车决定取消年终奖,并将合同规定的13薪延后至今年6月发放;博郡汽车被爆要求员工自缴社保,包含个人缴纳和公司缴纳部分都需要员工自行承担;而蔚来则发起了员工自愿参与的将十三薪置换成限制性股票(RSU)的计划。
面对急剧下降的各大汽车销量数据,乘联会认为疫情将影响全年汽车销量增速,从而进一步下调全年销量预测,预计今年全年汽车销量增速为-8%。
所以说,车企降薪、裁员、缩减员工福利也是降低损失的无奈之举,疫情当前,活下去成了各大企业的唯一期望。
本文转自:天天汽车APP