还有3个信息需要填写哦~
底价将以短信的形式发送到您的手机
个人信息不会泄露给第三方
个人信息不会泄露给第三方
获取底价
日前,北京市商务局就3月24日国家商务部发布的“北京正研究刺激汽车消费措施,今年上半年或将再释放不少于10万个购车指标”,进行了回应,其表示尚未研究论证,对此事给社会公众造成的误解表示深深的歉意!

从回应中可以看到,3月中旬北京市商务局在探讨“多措并举保供应1-2月全市费品零售总额情况”的工作时为了应对新冠肺炎疫情造成的不良影响,促进消费市场的回暖,有人提出了刺激汽车消费的想法(未经研究论证)。后在内部信息流转中,因工作不慎被放在网上,多家网站和媒体进行转载,引发社会关注。

3月24日国家商务部发布的北京正研究刺激汽车消费措施的具体内容为:一是尽快推出高排放老旧汽车淘汰更新政策,释放一部分老旧车存量指标,通过设置补贴奖励及购车时限,在年内转化为新购汽车消费贡献。二是针对本市无车且在轮候范围的新能源车需求家庭,上半年再释放不少于10万个购车指标,促进刚需家庭购车消费,预计在今年内可迅速转化为消费增量,将新增社零额200亿元左右。三是研究推出限定在郊区行驶的专用小客车号牌,不纳入全市机动车保有量调控指标,有效满足郊区家庭购车出行需求的同时,有序引导非首都功能疏解和区域协同发展。

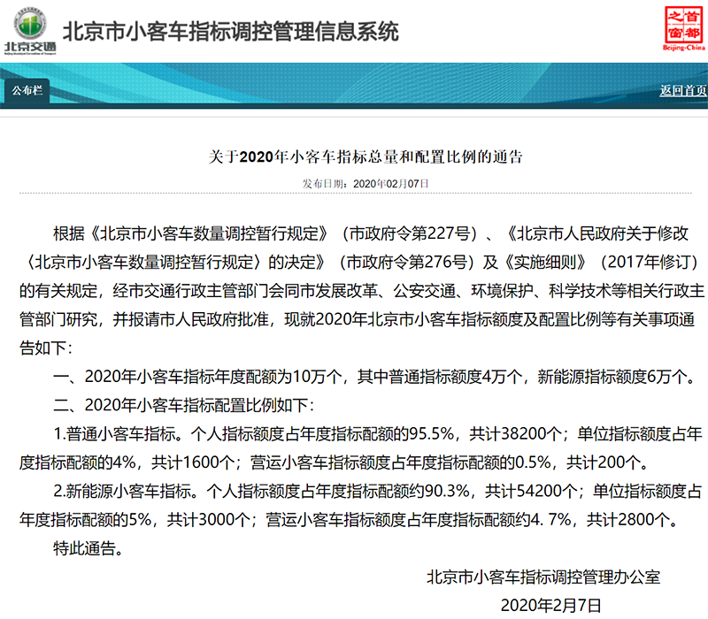
2020年北京市小客车指标年度配额,总共为10万个,其中普通指标额度4万个,新能源指标额度6万个。10万个年度配额指标中,普通车个人指标额度占比95.5%,共计38200个;新能源个人指标额度占比为90.3%,共计54200个。
本文转自:有车CLUB