个人信息不会泄露给第三方
在生活中,我们手机、电脑的电池容量都会衰减,新能源汽车的电池也会衰减。由于锂电池的特性,一般车主会发现新能源汽车开着开着,最大续航里程和动力性能方面就会不如刚买的时候,这主要就是由于动力电池容量衰减。
电池怎么就不好使了?
动力电池包括电芯和其他元器件,其他元器件故障那电池就不好使了,一旦连接板、线束断连、脱落等,自然电池自然就不能用了,或者电池冷却系统等故障也会影响电池的使用,但一般正常使用的车主面临的问题主要是在电芯性能的自然衰减。
目前新能源汽车电池中主要使用[磷酸铁锂电池]、[三元锂电池]。他们都是锂电池,名字是代表了电池中阳极的材料。
磷酸铁锂电池由于较好的热稳定性以及其低廉的成本,得到了广泛推广,但其能量密度低,又重又没劲,且低温衰减严重,所以逐渐被三元锂电池替代了。
三元锂电池的能量密度高,低温稳定性也更好,北汽新能源有很多车型以及特斯拉Model 3等使用的都是三元锂电池,但是它怕高温,控制不好容易起火,而且寿命依然有限。

锂电池主要是通过氧化还原反应将化学能转化为电能
电池放电,内部的A物质变成B物质,化学能变成电能;而充电时,B物质又能够变回A物质,电能变成化学能储存,锂离子在电池内部不停的嵌入、脱出正负极材料层,形成循环。不同电池的阳极材料不同,也导致了不同的电池特性。 此外,电池工作时还存在很多副反应,包括活性材料溶解、电解液分解、电极材料腐蚀等。正负极材料表面会变形或被副反应产物糊住等,堵住锂离子交换的通道,就像传统汽车的进气口被堵住发动机使不上劲,电池内阻会变大,导致不能完全放电,放电平台变低,就表现成电池容量衰减。
为了减少锂电池容量的衰减,平时要注意:1、保证电池在正常的温度下工作(一般在0到40℃),可以较少产生副反应;2、少用快充,快充时电压大,容易导致电池过充,使锂离子沉积在隔膜或电极表面,且快充时温度相对较高,容易对三元锂电池造成不可逆影响;3、避免急加速等动作,电池讲究一个稳,突然的电流变化很容易导致内部发生副反应,导致电池受损;4、浅充浅放,现在已经不是诺基亚的时代了,对于锂电池来说,完全充放电反而会导致电池寿命下降,尤其三元锂电池,适合剩余20%左右电量时充电,不可过度使用,这一点跟网上的说法有所不同。
电池怎么换?
无论怎么保养,到了2019年,第一代消费者的车也已经开了五六年了,按照目前市面上电池的寿命来说,大家也到了该换电池的时候了。如果原价更换一台汽车的电池组件,价格会高达5-6万元甚至更高,相信大多数人还是会肉疼的。 电池衰减的质保在当年还闹出过问题,2014年的时候,2011年款日产Leaf在美国出现了大规模的电池衰减问题,但是日产官方解释电池的衰减是正常损耗,所以不提供免费服务。要换可以、只能买,引起了很大的争议。
现在买车时,车主一般都会留个心眼,问问4S店的质保政策。具体内容要具体来看各家的政策。

上表总结了市面上常见品牌电池的质保政策。事实上,仅有三家企业说明了电池衰减质保,特斯拉只有Model3说明了衰减质保,其他的新能源车型如吉利、江淮、奇瑞、长安等,虽均有5年/8年或10-15万公里的电池质保,但若电池为非故障衰减,就不能免费换了。这些质保政策虽说时间、里程尚算合理,可是电池的检测手段、是否人为损坏等,都是厂家说是就是,要看厂家是否良心,总是有些不放心。
比亚迪的售后口碑向来不错,但更换电池也需要进行检测,分为非正常衰减和正常衰减,且还会对质保内容分类,虽说规定基本是合理合规的,但对于事先没有仔细了解的车主来说,过程还是有些惊险刺激。
因此,在查看质保政策时也一定要打起警惕,条款中一定要看清楚几点:1、电池、电芯不是一回事,电池包括电芯还有其他元器件;2、质保和包修、保修不是一回事,保修是可以去修,不一定免费,包修是免费但是不能退换,质保就是三包,可以退、修等。

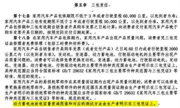
最后给大家带来一个好消息,今年3月14日,“汽车三包”修订稿开始向社会征求意见,其中第18条明确规定,动力蓄电池放电容量衰减限值和对应的测试方法,由生产者明示在三包凭证上。这就意味着,在三包期限内,如出现电池过度衰减,厂家需要免费负责电池的更换。修订稿还说明了很多其他方面的三包责任,进一步明确了新能源汽车的质保责任。

(本文来自于盖世汽车网)