个人信息不会泄露给第三方

国家标准的正式发布,为L3级自动驾驶落地铺平了道路。
3月9日,工信部官网公示了《汽车驾驶自动化分级》推荐性国家标准报批稿,公示截止日期2020年4月9日,拟于2021年1月1日开始实施。该标准规定了汽车驾驶自动化功能的分级。

在此之前,各自动驾驶相关企业主要以国际自动机工程学会(SAE)的自动驾驶六等级划分作为参考标准,所以《汽车驾驶自动化分级》获准通过,也就意味着中国将正式拥有自己的自动驾驶汽车分级标准。
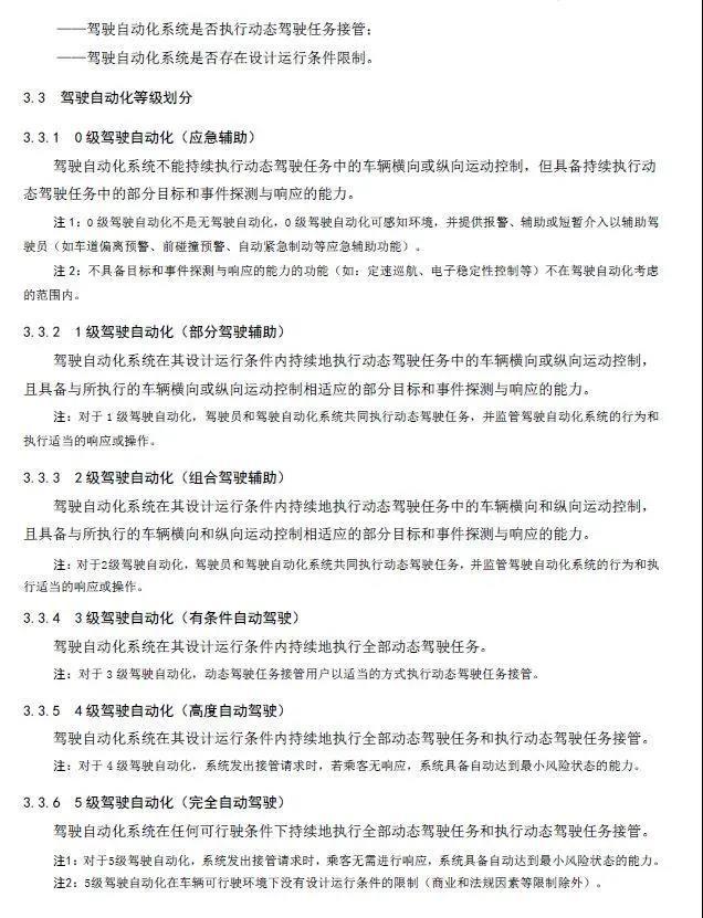
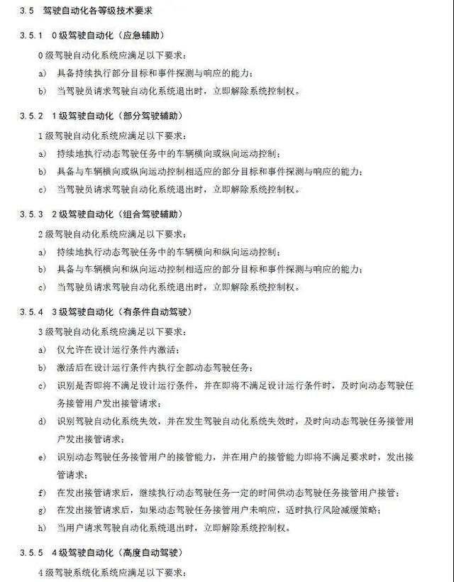
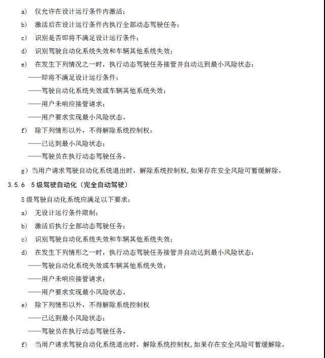
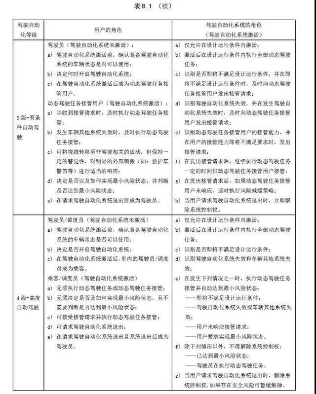
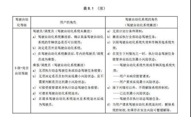
根据该标准规定,驾驶自动化分为6级,包括:0级(应急辅助)、1级(部分驾驶辅助)、2级(组合驾驶辅助)、3级(有条件自动驾驶)、4级(高度自动驾驶)和5级(完全自动驾驶)。此外,该标准明确了分级原则、要素及判定方法,以及各等级的技术要求。

和SAE分级标准相比,两者在整体分级思路和分级划分标准上大体一致,且都把汽车的自动化程度划分为6种不同的等级。对每一等级自动驾驶汽车的具体界定,两种标准也大体相同,仅在某些方面存在一些区别。
其中,中国版分级标准针对0级至2级自动驾驶,规定“目标和事件探测与响应”(监测路况并做出反应)由驾驶员及系统共同完成。而在SAE标准下,L0级至L2级自动驾驶汽车的OEDR(目标和事件检测,以及决策任务)则全部由人类驾驶员完成。
从功能区别来看,之间的差别不大,因为0到2级自动驾驶车辆监管的责任依然是驾驶员而不是车辆,所以即使车辆能够对目标和事件进行探测和响应,也是辅助驾驶员更好的监管以及决策。
除此之外,在中国版的分级标准中,L3和L4分别被称为“有条件自动驾驶”、“高度自动驾驶”。换句话说,只有在某些特定安全的环境条件下(比如路况和车况合乎标准)驾驶员才容许激活车辆的L3级自动驾驶系统。
从功能区别上来看其与SAE分级标准一致,但应用条件的限制对L3级自动驾驶量产落地有一定帮助,这也是中国自动驾驶分级标准刚刚推出第二天长安汽车就进行公开道路L3级自动驾驶演示的重要原因。
L3级自动驾驶的本质是车辆具有了自动驾驶的能力,但车辆仍然属于人车共驾的状态,所以需要满足部分条件。例如在国家规定的路段才能激活L3级自动驾驶系统,使用时驾驶员视线必须保持目视前方等等。
L4级属于高度自动驾驶,此时车辆具有完全的自动驾驶能力,驾驶员只需要在少数情况下接管车辆。
写在最后:
对于自动驾驶的发展来说,国家标准的出台是自动驾驶技术实现大规模应用落地的关键前置条件,明确的标准有助于各类企业更有针对性展开研发和技术部署的工作,进而促进各类自动驾驶汽车的量产与落地进程。
根据发改委等部门在前段时间发布的《智能汽车创新发展战略》,到2025年,中国将实现有条件自动驾驶的智能汽车达到规模化生产,实现高度自动驾驶的智能汽车在特定环境下市场化应用。
从今年开始,广汽新能源、小鹏、长安等国内车企将陆续推出可选配L3级自动驾驶套件的量产车型(广汽新能源Aion LX (配置|询价)、小鹏P7 (配置|询价)、UNI-T (配置|询价))。2021年,我们就能在部分道路上见到搭载了L3级自动驾驶的车辆行驶。
附《汽车驾驶自动化分级》推荐性国家标准报批稿全文:










