个人信息不会泄露给第三方

导语:转眼之间,8个月就已经过去,如今到了约定的日子……
哥本来都快要忘了
今是大众关于速腾后悬挂事件发声明的日子
坐/听哥胡扯
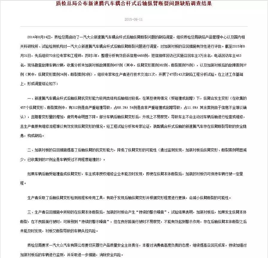
2015年9月11日,大众发表有关速腾后悬挂事件的声明,四点举措为车主提供了出行保障,同时将会在随后的6-8个月内开发出进一步技术措施,可以说是让消费者看到了大众的态度!

8个月的时间一晃而逝,今日大众发布了关于速腾后悬挂事件进一步技术措施的阶段性报告。

今天个就来给大家剖析一下!

在看到报告后,哥的第一反应就是……这一回报告的字数好像比去年9月11日发布的声明少了很多……

咳……字数也是很说明问题的,字少看着不过瘾呀!不过,别看字少,以技术角度来看,这份简短的声明背后却隐含着大量信息……

在看过大众的这份最新声明后,可以判断将是一套金属衬板方案之上的升级措施,而不会是推倒重来的全新方案!

为什么哥会这么想呢?不妨来看看5月11日这份声明中最核心的一句话:“根据国家质检总局公布的调查结论,在国家质检总局执法督查司的监督下,经过几个月紧锣密鼓的工作,我们已针对中国市场需求初步开发出一套具备监测和预警功能的召回补救措施。”

不明白?咱们再结合着去年9月11日质检总局那份针对速腾金属衬板召回方案的调查报告来看一看。

因为正是这份报告,让大众不得不在当天就承诺“我们还将在随后的6-8个月内开发出进一步的技术措施”。

咳咳……冷静!哥就不卖关子了!

一方面,质检总局认为大众为速腾加装金属衬板的召回措施还是有效的。
另一方面,质检总局认为“加装衬板后,如果发生后纵臂本体断裂,在不良路面行驶时,可辨别到持续的警示噪音,但在良好路面行驶时不能有效起到警示作用”。也就是说在某些情况下,纵臂断裂后金属衬板报警音的警示效果不足。

哥认为,5月11日大众最新声明中“针对质检总局调查结论开发……”无疑是暴露出了些什么……正在开发的新措施至少要解决此前质检总局指出的“纵臂断裂后金属衬板警示音不足”的问题!那么,这套延期发布的技术方案,究竟是什么样的呢?

首先,大众德国方面一定是正在开发验证的这套方案,极有可能是在原有金属衬板基础上再“补救”一套新的监测预警系统……

虽然目前监测预警系统还不知道是电子形式还是机械形式,或者是混合形式的……不过哥还是比较倾向于电子形式,因为在后纵臂上安装新的电子装置,可以更好的实现事前变形“监测”和事后断裂“预警”的双重保险!

不过话说回来,一项技术的开发并非短短数月就能完成的,更何况是技术死轴的德国人……

……别看说起来只是一个安装在后悬挂上的监测预警装置……但实则做起来估计难度不小,尤其是验证优化阶段。毕竟对于一家整车厂,但凡涉及行车系统的底盘部件研发,并且还是一套定制化的专属系统,谁要是说能够短时间内就完成……那说明……

要知道,车的悬挂系统随时处于运动状态,而且最最重要的是……这可是要在中国使用的……

在这种恶劣工况下,还要保持适用性和可靠性而不漏报误报,你想能简单么……

由此看来,这次新升级方案宣布延期的理由“进一步的测试论证”,还是能够接受的!新措施开发有难度,但更多因素估计是德方希望谨慎行事,毕竟如果能够一次过是最好的结果,免得最后还要再“补考”……

对了其实这样的事,早在今年3月份,宝马在美国刚干过……当时,宝马宣布关于替换缺陷气囊的测试失败,向美国监管机构又申请了延期5个月的方案研发时间。

当然,大众最终能拿出一个什么样的确定升级方案,哥决定狗带……不,是等待!


(来源:90君)