个人信息不会泄露给第三方
忍了很久,路虎终于还是把陆风告上了法庭。尽管国家专利局同时取消了陆风X7和“原告”路虎极光的专利权,但是在判定结果中还是确认了陆风X7的抄袭嫌疑。而同时取消双方的专利权,无疑是给该案的判决增添点难度,言下之意就是你们谁也别想占谁的便宜!
陆风秒变路虎仅花数百元 假路虎激怒真路虎?

因外观酷似路虎极光,去年陆风X7一经亮相,便成为各方关注的焦点。
2015年8月6日,陆风X7正式上市,售价区间为12.98-14.78万元,该价格仅为路虎揽胜极光售价的三分之一(国产路虎极光售价39.8-57.8万元)。有消息称,陆风X7上市仅2周时间,终端客户订单已过万。经销商处供不应求,各款车型均需要预定。
而据乘联会最新数据显示,江铃陆风在处于淡季的2016年5月份销量为5,709辆(3月销量曾过万),同比增长150.8%,1-5月累计销量为37,818辆,同比增长高达245.8%。尽管陆风在上报销量时没有把陆风X7的销量单独拆分出来,但多方信息表明陆风X7无疑是该企业主销车型。

为了让陆风X7看起来更像路虎极光,一些消费者在购车之前就已经做好了改头换面的准备。据一位准车主透露,虽然其购买的陆风X7需要等待一个多月的时间才能提到车,但他已经在网上订购了路虎极光的前格栅,以及路虎的全套标志。
自主汽车网小编按捺不住,打开淘宝轻点鼠标,不禁大开眼界,原来乾坤在这里。嗅觉灵敏的淘宝卖家早就已经推出了一系列“陆风X7改装路虎极光”的专属套装,一整套下来也仅需花费几百元人民币而已。
同时在淘宝网上可以看到,已经有不少商家打出了陆风X7定制路虎极光前格栅的广告,售价为数百元不等。而且一些拥有线下实体店的商家也表示,购买路虎极光前格栅后,消费者将车开到店中还可负责安装。

不得不佩服,陆风X7的服务还真是周到啊!无论靠面子还是靠里子,销量都是硬道理。对于某些自主品牌的模仿式发展,虽然历来争议不断,但是一个巴掌拍不响,一些自主品牌如此热衷于模仿,其背后也离不开消费者的追捧。
这不,有网友在论坛里晒出了一款陆风X7的改装照片,结果引发了一场这是真路虎还是假路虎的口水大战,眼尖的网友开始找不同,指出了后雨刮(据说真路虎的后雨刮是隐藏式的)、雾灯、尾灯、倒车镜、车门下裙带黑色装饰板等多处不同,而更多的网友则赞叹这改装效果比真路虎还漂亮!




此外,自主汽车网(www.zizhuauto.com)小编还了解到,有部分路虎极光的潜在车主,就因上述原因而放弃了购买路虎极光的计划。不知道这是否才是激怒路虎的真正原因?
反正,路虎这回终于怒了,哥已经忍了你很久了!
近日,捷豹路虎中国向北京朝阳区法院递交了一份诉讼,内容是起诉陆风汽车抄袭路虎极光的外形设计制造了陆风X7,侵犯了路虎的知识产权,同时由此引发了不正当竞争。
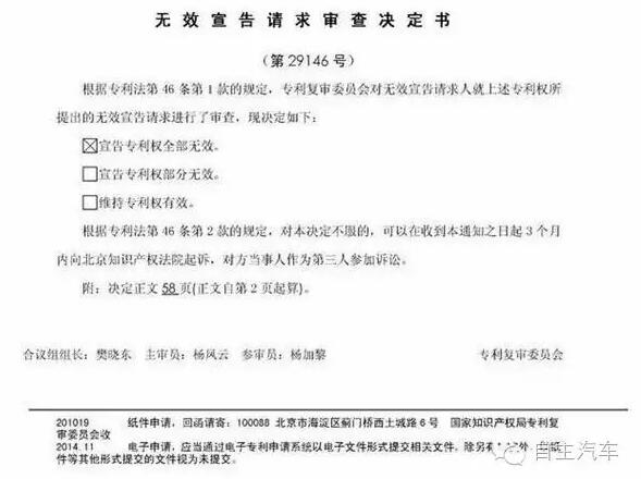
6月3日,国家知识产权局对该案件发布公告称,因陆风X7与路虎极光有基本相同的车身立体形状和设计风格,包括悬浮式车顶、车身比例、侧面腰线等,故取消陆风X7的专利权,可见陆风X7的仿真程度实在太高,就连国家知产局也无法推翻抄袭证据;但与此同时,令人意外的是,知产局以路虎极光五门版车型和三门版车型造型形似为由,同样也取消了路虎极光的专利权。
这种“各打五十大板”的判定结果无疑给此案增添了判决难度,由此也可见国家相关部门的左右为难。试想如果判路虎赢,那后面还跟着一大波蠢蠢欲动上告无门的外资车企,这回可算找着门儿了;而如果判陆风赢,那众泰、野马等又是一大波国内自主品牌可以肆无忌惮放开胆子干了。
因此,自主汽车网通过分析认为,该案无疾而终可能是最好的结局,双方达成和解应该是意料之中的结果,即便路虎吃了秤砣非要告,那么相关部门自会出面调解,说服双方各退一步达成和解。想当年,通用雪佛兰SPARK状告奇瑞QQ一案,可据说是商务部出面调解的,这个面子能不给吗?
不过,从知产局展示的陆风抄路虎的确凿证据来看,小编预计这次陆风X7也会付出点代价吧(停售?改款?赔偿?道歉?),不然难以达到敲山震虎的效果。再怎么护犊子,也得照顾下国际颜面吧!