个人信息不会泄露给第三方
现在的新车,还要不要磨合?
能问出这个问题的人,必是爱车之人;而能回答这个问题的人,必是车界奇才。
这个问题要是放在10年前,根本不是问题,所有懂点车的人都只有一个答案:磨磨哒!磨刀不误砍柴工嘛,新车不磨合好,就好比产妇月子里坐下了病,腰酸腿疼会伴随一生。

所谓磨合,也叫走合,是新机器等初运行时各零件的加工痕迹磨光并密合的过程(新华词典上抄来的)。
具体到车上,发动机、变速器、制动系统这些运动部件就会涉及到“磨合”。但我看到了一些文章,说现在新生产的车,根本不需要磨合,包括国外的老师傅也发出新声说:In a word,no。

我还冲国内一些汽车厂商的技术大拿打听过,他们的意思大致也是如此。
他们这样说,主要有两个理由。一是现在机械加工工艺已大为进步,尤其是发动机,气缸内的珩磨技术已经可以把缸壁打磨得极为顺滑,甚至出现了激光珩这样的高级磨法儿,出厂时,发动机的工作状态已经妥妥的了。

(插一句,坊间有发动机出厂时已经做了“冷磨合”的说法,疑似指的是发动机生产过程中的“冷试”,就是用电机带着发动机转个一两分钟,检测发动机的工作状况。而“热试”指的是加注燃油让发动机运转。现在“冷试”是主流检测手段,“热试”为补充检测手段,一般为抽测。有些厂商,“冷试”也不是百分百地搞,而是按一定比例抽测。所以,发动机厂前已经“磨合过”的说法是不靠谱的)
另一方面,润滑油技术突飞猛进,现在的机油和变速箱油,对金属部件的润滑和保护简单是无微不至,效果轻松甩以前的润滑油几条街。
以前说起磨合,要点在于“温柔”二字,对新车要像对新娘一样怜爱,不能开快了,不能拉多了,不能刹猛了。以前手动挡的车多,还要勤换挡,让每个挡位都能受到平等的关爱。
“磨合”,听上去好高级的样子。有些人心里没底,就把新买的车交给老司机去开,好比某些原始风俗尚存的部落里,把即将新婚的少女送到酋长家。那些年,老司机们可是沾光摸了不少新车。
虽然有了易风移俗的新说法,但毕竟不如新闻联播里说得那样斩钉截铁,权威性尚存疑问。于是,我辛辛苦苦地找来了一堆汽车《用户手册》,看看“原厂”怎么说。
《用户手册》,俗称使用说明书,每台新车上都有一本,但很多车主只在4S店交车时瞄过一眼,然后很快忘记了它的存在。虽然绝大多数有关汽车使用和维修保养的问题,在这本书中都有标准答案,但大多数车主遇到点事儿,都是急吼吼地跑到网上去打听,然后听来一堆似是而非的山寨知识。
这几本《用户手册》,有大众、宝马、奥迪的,有丰田、本田的,有别克、福特的,基本代表全球几个大的造车门派。我翻看了一下,除了丰田、本田个别车型的手册中压根儿没提“磨合”这回事儿外,多数车还是有“磨合”这个概念的,其中,最郑重其事的是大众。
大众几个车型的用户手册中,对“新车磨合”的要求大同小异,大概分三个方面:
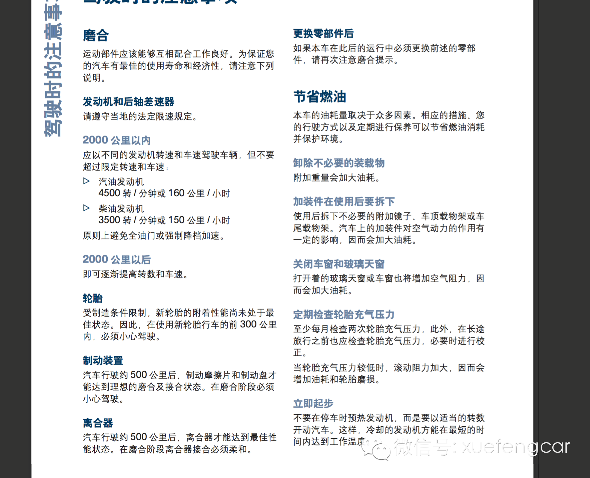
第一是发动机的磨合。大众认为,发动机的磨合期是1500公里,主要注意三方面:
不能全油门开车。(一般用不着这么疯狂吧)
发动机转速不能超过最高转速的三分之二。(新捷达表显最高转速是8000转,三分之二就是5300转左右,民用车很少有人把转速拉到这个程度,哪怕是瞬间高潮)

不要牵引挂车行驶。(这显然是从欧版说明书搬过来的,别说轿车,中国人的SUV都没见过牵引挂车的)

一汽大众新捷达用户手册中对于“磨合”的介绍
第二项是轮胎的磨合。600公里以内,新轮胎的抓地力没达到最佳状态,要谨慎驾驶。

还是一汽大众新捷达的
第三项是刹车片的磨合。200到300公里之内,新刹车片(学名:制动衬块)摩擦力没达到理想状态,制动效果会打折扣。

依然是一汽大众新捷达的
奥迪A4的用户手册上关于磨合的说法,跟大众系列基本是一个意思,只不过把刹车片的磨合期说成了400公里,轮胎的磨合期说成了500公里。
宝马也是家德国公司,看上去,德国人关于新车磨合的概念差不多,比如宝马3系的使用手册上,也提到了发动机、轮胎和刹车片三方面的磨合。宝马界定的磨合期为2000公里,在此期间,汽油车的时速最好别超过160公里(我想问,中国道路上在哪儿能开这么快?),转速别超过4500转。
有意思的是,德国人对于轮胎和刹车片的磨合期界定不一样,宝马说轮胎磨300公里就够了,刹车片要磨500公里才好使。

宝马3系用户手册上关于磨合的介绍
来自美国的别克对于磨合期的态度就有点模棱两可,比如新款君威的使用手册上,一方面说,你的车不需要专门磨合,但同时又说,磨一磨可以让车子“长期运行得更加良好”,还附送了一套比较另类的磨合办法,比如,“最初的805公里内不要总是以高速或低速行驶”(为啥不是806公里?)。

别克君威用户手册上关于磨合的介绍
而别克威朗的手册在这方面完全就是敷衍了,只草草提了一句很奇怪的话:“前几次驾驶时,切勿无故进行紧急制动”。

福特的福克斯也用了寥寥几十个字说了说对磨合的看法,笼统到惜字如金,仿佛懒得说又觉得不说几句不好,就勉强来了个意思。

新福克斯关于磨合的说明
在丰田的新卡罗拉和逸致的用户手册上,没看到有关磨合的内容。倒是新汉兰达应付差事地留了几句言,建议300公里内别急刹,1000公里内开车讲究点。

新汉兰达对于磨合的说明
本田老款的思域和CRV上是有关于新车磨合的说明的,不过也很简单,跟新汉兰达的意思差不多。而缤智和杰德之类的新车手册上,磨合的内容看不到了。
翻了这么多用户手册,留下这么一个印象,德国人对新车磨合还算比较重视,美国人和日本人已经不太当回事儿了。
看过汽车厂商对新车磨合的这些要求,你会发现,“现在新车已经不需要磨合”的说法也不能算错,或者说,你不需要“刻意”去磨合——即便汽车厂商不去说明磨合期该注意什么,一般也没人把新车开到时速160公里,或者刚到手的车就急加速急刹车,玩儿命地去造。
所谓新车磨合,也就是一两千公里内开车适当注点意,别开太猛,其它的,似乎也没什么特别的要求了。如果你还是为怎么把车磨合得更好而纠结,那就好好研读一下用户手册,一丝不苟地照办——其实,磨合期一过,你的心情肯定如词中所写:回首向来萧瑟处,也无风雨也无晴。
(来源:东拉西车)