个人信息不会泄露给第三方
丰田和比亚迪成立合资公司可谓是汽车圈近日最受关注的事件之一,一个是全球汽车行业巨头品牌,一个是国内最大的新能源汽车生产企业,强强联手究竟能擦出什么火花?
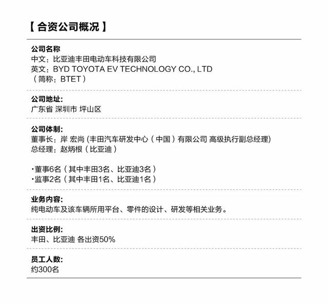
4月2日,丰田汽车公司与比亚迪股份有限公司合资的纯电动车研发公司——比亚迪丰田电动车科技有限公司正式成立,计划于5月内正式开业。据悉,合资公司董事长将由来自丰田的岸宏尚出任,来自比亚迪的赵炳根出任总经理,公司员工约300名。

强强联手还是各取所需?
丰田比亚迪此次合作,有别于丰田与一汽、广汽的合作模式,是丰田首次同中国汽车品牌开展“技术对等”的整车开发合作,共同开发纯电动车和动力电池。

据文件披露,丰田比亚迪合资公司主要业务范围包括,纯电动汽车及其衍生车辆以及纯电动汽车及其衍生车辆用零部件的设计、开发;纯电动汽车及其衍生车辆用零部件、组件以及总成的进出口及销售、售后服务及其相关咨询的提供。
丰田比亚迪合资公司设计、开发的产品将使用比亚迪现有的电动平台技术及电动零部件供给,并融入丰田的品质及安全控制标准要求。

对于合资公司正式成立,董事长岸宏尚表示:“合资公司成立以后,丰田和比亚迪掌握各自技术强项的工程师会在一起相互学习,共同切磋造车技艺,从而开发出受中国消费者喜爱的性能优异的纯电动车。”

总经理赵炳根表示:“我们将是一家集合中日技术和经验的纯电动汽车技术研发的合资公司。致力于推动、普及电动车更环保、安全、舒适、智能的高品质技术。我们的共同愿景是创造消费者为中心的未来出行、人与自然和谐共享的社会。”
总结
总的来说,在此次合作成立新公司后,双方联合开发的纯电动车汽车采用丰田的品牌和比亚迪的技术。这样的强强联手势必给其他新能源品牌造成不少压力,而丰田能更快实现2025年550万辆电动车的目标,比亚迪的核心技术有了丰田背书官宣!“比亚迪丰田”正式成立,新能源车行业或迎“洗牌期”之后能获得更多消费者青睐。
本文转自:My车轱辘