个人信息不会泄露给第三方

众泰汽车作为国内三线汽车制造商,在保时泰(众泰SR9)没有推出的时候,它在国内汽车市场中的存在感一直很低,但是随着保时泰等一众高仿外观车型出现后,众泰汽车也名正言顺的成为了舆论制造者。
起初凭借保时泰与T700等车型创造销量,让众泰汽车在短时间内尝到了甜头,但随着其它品牌产品迭代升级,以外观为卖点的众泰汽车似乎没有了以往的势头。
伴随着负面新闻越来越多,众泰汽车也显得有些招架不住。近日,一则公告再次把它推上了舆论的制高点,同时也透露出它面临如何发展的困境。
鼓励员工主动离职

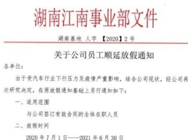
内容大致如下:放假期满后,所有在职员工将全部迁往湘潭通瑞公司,如果员工不能前往,统一按旷工处理,旷工三天算自动离职。
还鼓励员工主动离职,对离职员工发放资金补贴。具体标准为底薪高于3000元的,补贴3000元乘以工龄;底薪低于3000元的,补贴底薪乘以工龄。补贴方案截止到2020年6月30日。
自定规则的众泰汽车面临哪些困境?
众泰汽车自定离职规则违背了《劳动合同法》规定,也不按照《劳动合同法》规定的额度对劳动者进行补偿,显然是耍赖行为。但是从另一点也证明了,众泰汽车要控制每一分钱的成本。

当然,众泰汽车面临的困境也不止一种。2018年众泰汽车主打低端廉价乘用车市场,虽然谋取了一些利益,但是没有在最佳时间完成转型,使该品牌在2019年的销售额仅为15.3万辆。同年,众泰汽车被126.88亿元负债缠身。
此后,众泰汽车押注海外市场,与美国HAAH(汉姆汽车控股)达成协议,前者提供车辆,后者提供销售渠道,预计2020年完成众泰T600车型在美上市。但计划赶不上变化,HAAH对众泰汽车的财务负担产生异议,并随之叫停T600车型的上市。突如其来的变化对众泰汽车来说无疑是雪上加霜的消息。
进入到2020年,本应该是众泰汽车试图打破僵局的时代,却赶上低迷的汽车市场。在今年一季度的财务报表中,众泰汽车亏损达到4.2亿元。与此同时,众泰汽车还面临着员工讨薪等多种不利因素,以致众泰汽车无暇顾及前尾,只能通过削减成本让企业渡过难关。
对待产品不负责
对待产品,众泰汽车也是得过且过的态度。由于旗下车型故障率过高,导致经常被投诉,让消费群体对品牌产生怀疑情绪,同时也让众泰失去了积攒的市场用户。此外,在新能源领域中,一则"骗取国家补贴"的新闻让本就找到转机的众泰汽车再次失去盈利之路。

写在最后:
目前的众泰汽车犹如光脚行走在雪地当中,但我认为一个体积庞大的汽车厂商不会就此倒下。原因无外,众泰汽车虽然面临财务亏损,但旗下部分产业可以当作牺牲者换取活下去的机会。但是想完成转型并非易事,接下来让我们一同期待困境下的众泰汽车能否推出救市产品。
本文转自:路咖汽车