个人信息不会泄露给第三方
目前对于准备购入10万元级别SUV的年轻人,绝大部分都将是人生中的第一台车,因此会在各个方面再三斟酌,除了外观、配置和性价比,口碑、安全性和可靠性同样十分重要。

当下自主品牌越来越获得年轻人的认可,长安汽车和广汽传祺作为自主品牌中的领头羊,在10万元级别也都布局了各自的拳头产品,例如长安CS55 PLUS和广汽传祺GS4 (配置|询价),两车都是在2019年斩获年销量10万+的爆款产品。
其中CS55PLUS (配置|询价)的官方指导价为9.19万-11.48万,广汽传祺GS4为8.98万-15.18万,价格区间也有着较大比重的重合,而长安和传祺作为重庆和广州两个重要汽车工业城市的代表品牌,它们的造车理念就好像各自的招牌食物红油火锅和煲仔饭,截然不同但又各具特色。
其实,车如美食,烹饪讲究“色、香、味俱全”,一辆车也同样有着它的“色、香、味”,接下来我们就从这三点来看看长安CS55PLUS和广汽传祺GS4来看看谁才是你的菜。
“色”,长安CS55PLUS设计更时尚
菜品的“色”指造型和颜色,回到车身上也是如此,外观和内饰设计在第一印象中同样十分重要。
两款车型均为2019年底上市,外观和内饰均采用最新的主流设计语言,因此各有千秋。

长安CS55PLUS外观更硬派,符合当下追求硬派越野风格的潮流,气场很强,看上去更像更高级别的车型。内饰方面中控屏幕向主驾驶有一定角度倾斜,营造出环抱式立体座舱的氛围,细节处进行点缀,质感更强。

广汽传祺GS4的外观和内饰设计风格更中规中矩,比较稳重。没有过多亮点,但也不会出错。
因此,两款车型风格各有不同,对于追求时尚的年轻人,长安CS55PLUS在个性上以微弱优势领先。

两款车型同属紧凑级SUV,尺寸方面如图表所示。广汽传祺GS4略胜一筹,但优势并不明显,轴距仅仅相差30mm,无论是视觉还是体感都很难察觉。
“香”,同价位长安CS55PLUS配置更丰富
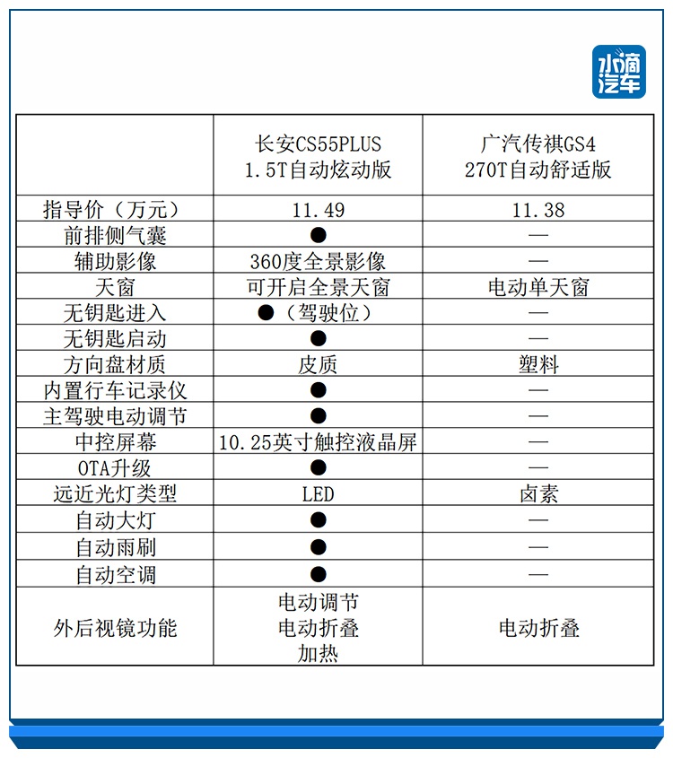
“香”来自于嗅觉,同样很直观,车型中的配置也是很直观的体现在配置表中。
配置方面,我们分别挑选一款同价位的车型进行比较,分别为:指导价为11.49万元的长安CS55PLUS 1.5T自动炫动版,指导价为11.38万元的广汽传祺GS4 270T自动舒适版。
两款车型仅仅相差0.11万元,可广汽传祺GS4在这个价位居然没有中控屏幕,这点绝对无法接受,并且没有配备前排侧气囊,安全性大打折扣。

反观长安CS55PLUS,配备了18寸轮毂,360全景影像,无钥匙进入和无钥匙启动,内置行车记录仪,主驾驶座椅电动调节,自动大灯,后视镜电动折叠、加热以及锁车自动折叠等实用性配置,并且驾驶辅助系统可以进行选配。
而想要达到相同配置广汽传祺GS4,需要选择指导价为13.18万元的270T自动智联科技版以上才可以,由此可见长安CS55PLUS在十万级别SUV中性价比更高。
“味”,长安CS55PLUS口碑评价更高
“味”这方面自然要吃进口中才能体会,至于车而言,当然就是已经购买的用户的感受。
如今年轻人在买车时除了自己喜欢,还十分在意身边人的看法,因此口碑同样重要。如同在选择去哪家馆子吃之前,都会看看点评网站一样。

根据车质网给出的客观数据,长安CS55PLUS的故障率更低,用户评分也略高于广汽传祺GS4。

这都要得益于长安汽车在发动机方面的刻苦研究,是一个不折不扣的理工男,除此之外,如果对目前CS55PLUS的动力不满足,不用怕,很快搭载蓝鲸NE系列发动机的CS55PLUS蓝鲸版即将上市,完全可以满足你对动力的需要,并且油耗相当出色,完全不用担忧费油的问题。作为第一辆车省心固然十分重要。

水滴观点:
这两款车型都是10万元级别SUV的主力车型,相比之下无疑长安CS55PLUS在性价比方面更为突出,配备更多舒适豪华性配置,对辅助驾驶有要求的话还可以自行选装,并且不存在顶配车型性价比低的固有想法,长安属于国产品牌中的第一梯队,保值率方面也不必担心,更像是红油火锅,麻辣的口味很有特点,性价比高,符合年轻人的个性需求。
而广汽传祺GS4至少要到13.18万元的270T自动智联科技版才能拥有目前的主流配置,这个价格有些过高,整体如同煲仔饭,中规中矩,大家也都能接受。
因此作为年轻人的第一辆车,购买哪款车型还要根据自身情况,量体裁衣,量力而行,适合自己的才是最好的。
本文转自:水滴汽车