个人信息不会泄露给第三方
得中级车市场者,得天下。在汽车界,这句话可谓至理名言。因此,各大汽车厂商都在中级车市场布下重兵,韩系车也一样。2020年7月22日晚,北京现代举办了SOLO NATA SHOW 颁奖盛典暨北京现代第十代索纳塔 (配置|询价)上市发布会,公布了第十代索纳塔的市场售价区间:16.18万元至20.58万元。

现在推向市场的新车,如果没有足够的竞争力,很难在多舛的车市苟活。那么,透过北京现代第十代索纳塔的核心技术及理念,我们能看到它有哪些市场杀伤力吗?
HSMART+战略
要说一款车型的核心信息,首先就必须提高到战略层面。只有战略得当,方能指导市场战术成功。
2019年诞生的全新技术品牌“HSMART+战略”,从“智+环保、智+互联、智+自由”三大领域,致力于为消费者带来更环保、更智能、更高效的智慧生活。低碳环保是汽车行业大势所趋,而智能互联则是年轻消费者最为看重的车辆配置,自由是所有年轻消费者所向往的。

所以说,北京现代“HSMART+战略”与年轻态消费族群潮流运动文化的需求高度契合,将助力第十代索纳塔成为B级车新标杆。
i-GMP平台
可以这样说,只有强大的平台,才能造就强大的车型。因此,北京现代第十代索纳塔的第二个核心信息,那就是i-GMP平台。
何谓i-GMP平台?i-GMP平台意味着全球化、模块化和平台化,可大幅提高车辆基本性能,具有设计更友善、碰撞更安全、能效更卓越、操控更运动、空间更舒适五大核心优势,同时支持多种动力系统适配,将大幅提高车辆基本性能。

北京现代第十代索纳塔是首款基于该平台打造的车型,代表了现代汽车制造技术的最高水准。因此,这个平台下的第十代索纳塔,竞争力之高,不言而喻。
CVVD可变气门
造车的核心技术,集中在发动机、变速箱以及底盘和外观的设计上。而发动机作为动力的主要部件,就显得尤为重要。
现代汽车全球首创CVVD连续可变气门持续期技术,是汽车行业里程碑式的技术进步,旨在为中国消费者带来更卓越的驾驶体验。
具体来说,CVVD连续可变气门持续期技术实现了发动机在气门控制技术领域新的突破,可根据定速行驶、加速行驶等行驶条件,合理控制气门开启持续时间,无需在性能和燃油效率之间妥协折衷,凭借CVVD技术的应用,发动机可实现性能提升4%、燃油率提升5%、尾气排放量减少12%。
CVVD技术的优势在于突破单一固定的循环模式,可根据定速行驶、加速行驶等行驶条件,合理控制气门开启时间持续时间,从而根据情况自由地实现更合适的发动机循环方式,实现可变压缩效果,兼顾高效、经济与动力性能。

第十代索纳塔是首款搭载CVVD连续可变气门持续期技术的车型,这款面向未来的高端科技智能座驾拥有崭新的技术基因,必将为消费者带来全新的驾驶体验。
Sensuous Sportiness
这个英文的意思是感性运动,是第十代索纳塔的设计理念。
有什么样的设计理念作为指导,就会设计出什么样的车。 “Sensuous Sportiness(感性运动)” 设计理念是现代汽车的新一代设计理念。它展示了现代汽车多年来通过开发兼具未来感与运动感的车辆而积累起来的设计品味。它将人们的情感价值通过严谨的比例感、结构感、造型感和技术感进行完美协调,其生产的汽车不仅是满足、甚至超越了客户最严苛的审美标准。

第十代索纳塔推翻了固有的设计模式,运用现代汽车全球最新的“Sensuous Sportiness(感性运动)”设计理念,重塑产品设计哲学,确保始终为客户提供包括功能性和美观性的设计价值。
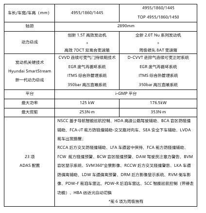
当然,在这些核心技术和理念的支撑下,北京现代十代索纳塔的产品力自然不弱,由下图为证:

另外,当晚的发布会,索纳塔品牌代言人杨幂现身直播现场,分享与第十代索纳塔追逐热爱的故事,通过多场景的互动形式,让第十代索纳塔“突破期待”的品牌理念引发众多网友的情感共鸣。

除了极具竞争力的价格之外,北京现代专为第十代索纳塔准备了由三组豪礼构成的购车尊享礼包,从买车、用车和享车三大层面助力用户即刻开启无忧用车新生活。
汽车观察家认为:
韩系车,尤其是韩系中级车,一直以颜值超群,配置丰富,价格实在著称。而今,北京现代十代索纳塔就是这种风格的最为典型的代表。相信在核心技术及理念的指导下,其市场杀伤力不仅对于自主是一种压力,对以本田雅阁 (配置|询价)为代表的日系中级车,也是一个极大的威胁所在。
本文为汽车观察家原创,如有抄袭将依法追究法律责任。
(运营人员:何曙光)
本文转自:汽车观察家