还有3个信息需要填写哦~
底价将以短信的形式发送到您的手机
个人信息不会泄露给第三方
个人信息不会泄露给第三方
获取底价
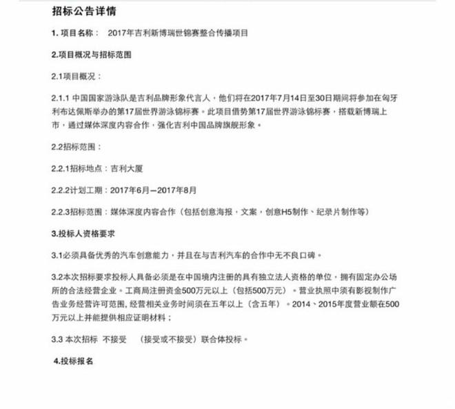
近日,网上曝光了吉利新款博瑞上市项目的招标信息,招标信息显示新款博瑞将于今年7月14日至7月30日举办的世界游泳锦标赛期间上市。根据此前的消息,新款博瑞外观及内饰进行了部分调整,并新增了1.8T匹配7速DCT双离合变速箱的动力版本。

新款博瑞车身侧面基本延续了现款的设计,依旧采用了极具识别性的溜背式设计;而尾部方面后保险杠也做了一定调整,看起来层次感更强烈。另外根据我们此前的报道,新款博瑞还可以选装不同样式的格栅、天窗、LED日间行驶灯、迎宾灯、ACC自适应巡航、倒车影像等配置。


根据此前曝光的谍照显示新款博瑞采用了时下颇为流行的大尺寸悬浮式液晶中控显示屏,进一步提升了整体内饰的时尚感。此外,我们看到新款博瑞采用了四辐方向盘,与现款车型的三辐式有所区别;排挡杆采用了全新的家族化造型,看起来精致而有质感。



动力方面,新款博瑞或提供重新调校的1.8T发动机,之前我们报道过其最大功率为184马力,相比现款车型增加了21马力。值得注意的是,谍照车型配备了一台7速DCT双离合变速箱。参考此前申报信息,现款的2.4L发动机在新车上也得到沿用,其最大功率为162马力。