个人信息不会泄露给第三方
今天,大众中国发布声明,称大众汽车集团从未发表过“速腾断轴是由中国司机的驾驶习惯造成”的言论。
官方声明如下:

针对近期媒体报道的声明
近期有媒体报道,大众汽车集团的新闻发言人称速腾断轴是由中国司机的驾驶习惯造成的。
对此我们郑重声明:大众汽车集团从未发表过类似言论。如果类似的言论在广大消费者及媒体中造成了误解,我们深表歉意。大众汽车集团将提升消费者满意度视为首要任务,并且衷心感谢消费者一直以来给予的信任与支持。

此前,华尔街日报写道,大众发言人对其宣称,中国司机在车辆后部受到严重损伤时,不会将车辆送去修理,当后轴弯曲,如果司机继续驾驶车辆,可能会有悬架断裂的风险。

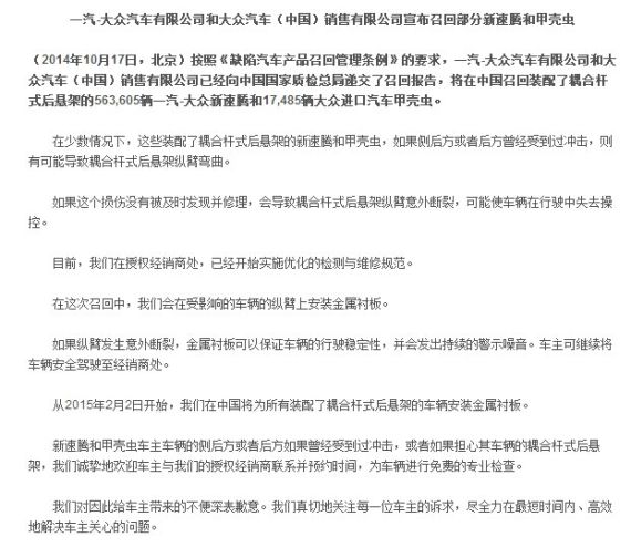
而在大众中国的官方网站发布的公告也称,“如果侧后方或者后方曾经受到过冲击,则有可能导致耦合杆式后悬架纵臂弯曲。如果这个损伤没有被及时发现并修理,会导致耦合杆式后悬架纵臂意外断裂,可能使车辆在行驶中失去操控。”
千里眼使者新浪网友
两点疑问: 1、为什么裂口是上边先裂而不是下边先裂; 2、模拟后方撞击,看看是纵臂上边先裂还是下边先裂,按受力分析,无论车子行走还是禁止,给后方突然一个受力,纵臂下边缘应受力最大先裂,请大众合理解释下!!!!!!