个人信息不会泄露给第三方
综合外电报道,车企为了符合各国提出了日益严格的尾气排放标准以及追随市场潮流,而纷纷研制、投产电动车。而且各国也为提振电动车销量推出了种种补贴政策,但有些国家的消费者并不买账,电动车销量也未因此大涨。

英国咨询公司汽车工业数据(Automotive Industry Data)的负责人彼得•施密特(Peter Schmidt)称,西欧6月电动车销量下滑了11.1%至8,195辆。西欧作为一些大型车企的创始地以及重要的汽车市场,是雷诺Zoe、日产 Leaf、特斯拉Model S、大众e-Up及高尔夫电动版、宝马i3等电动车的主要市场。2016年6月,电动车占据了该市场0.59%的份额,作为对比,2015年6月电动车占 据的市场份额为0.7%。
2016年上半年电动车销量同比增长了8.3%至45,343辆,然而施密特指出,5月份及6月份电动车销量已经开始下滑。德国、法国等国提供的大笔补贴并未在提振销量方面起到很大作用。
因此,根据欧洲电动汽车协会(AVERE)建设的EAFO(European Alternative Fuels Observatory)网站的数据,盖世汽车整理了欧洲国家为电动车提供(含纯电动车及插电混合动力车)的补贴政策,及该政策下电动车的销量。此处仅为 补贴政策,各国的购置税、路税减免政策等等则不包含在内。由此也可得知,在大笔补贴费用下,电动车销量是否提到较大幅度地提升。

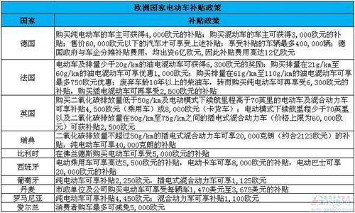
德国
5月19日,德国内阁通过了新的电动车促销措施及税收优惠政策,在德购买纯电动车的车主将得到4,000欧元补贴,购买插电式混合动力车的车主将得 到高达3,000欧元的补贴。补贴费用将由政府和汽车制造商分摊,共计12亿欧元。该政策7月1日正式生效,补贴费用使用完毕为止。
不过德国的补贴政策只针对60,000欧元售价以内的汽车,且12亿欧元内的3亿欧元用于建设电动车充电设施,1亿欧元用于政府部门采购。这一政策也将特斯拉旗下电动车排除在外。
然而,彼得•施密特称,“德国消费者对补贴政策反应冷淡。数据显示,补贴第一个月该国电动车销量仅为1,194辆,而6月份就售出了863辆,去年7月售出了1,023辆。”
德国制定目标,到2020年电动车售出100万辆,但按照当前的销量来看,该国无法达到这一目标。补贴政策出台后,分析人士指出,其电动车销量有望到2020年达到50万辆。
法国
法国制定了不同的补贴标准,即电动车及排量少于20g/km的油电混动车可获得6,300欧元的优惠;购买排量在21g/km至60g/km的油电 混动车可享优惠1,000欧元;购买排量在61g/km至110g/km的油电混动车可享最多750欧元优惠;废弃车龄10年以上的柴油车,转而购买纯电 动车可再享受6,300欧元的补贴,购买插电混动车可享受2,500欧元的补贴。
今年6月份法国电动车销量为2,978辆,较去年同期的3,008辆同比下滑了1%;上半年累计销量为16,301辆,去年同期为10,364辆,同比大幅增长了57%。
英国
英国也为补贴费用分了等级,不过补贴费用与德国相近。该国政策规定,购买二氧化碳排放量低于50g/km及电动模式下续航里程高于70英里的电动车 及混合动力车可享补贴4,500欧元(乘用车)或8,000欧元(卡货车);电动模式下续航里程少于70英里以及二氧化碳排放量在50g/km至75g /km之间的插电式混合动力车(价格上限为60,000欧元)可获补贴2,500欧元。
今年6月份英国电动车销量为2,965辆,较去年同期的1,811辆同比大幅增长了64%;上半年累计销量为19,143辆,去年同期为14,163辆,同比劲增35%。
瑞典
瑞典对电动车补贴政策如下:二氧化碳排放量不超过50g/km的插电式混合动力车可享20,000克朗(约合2123欧元)的补贴,纯电动车可享40,000克朗(约合4246欧元)的补贴。
今年6月份瑞典电动车销量为1,347辆,较去年同期的869辆同比大幅增长了55%;上半年累计销量为5,891辆,去年同期为3,395辆,同比大涨74%。
比利时
比利时补贴政策为:在佛兰德斯购买电动车可享受5,000欧元的补贴。这一补贴费用在各国中相对较高。
今年6月份比利时电动车销量为898辆,较去年同期的476辆同比大幅增长了89%;上半年累计销量为4,736辆,去年同期为2,092辆,同比飙升126%。
西班牙
西班牙规定电动乘用车可享高达5,500欧元的补贴,电动卡车可享8,000欧元的补贴,电动巴士可享20,000欧元的补贴。
今年6月份西班牙电动车销量为260辆,较去年同期的153辆同比大幅增长了70%;上半年累计销量为1,813辆,去年同期为690辆,同比飙升163%。
葡萄牙
葡萄牙规定纯电动车可享补贴2,250欧元,插电式混合动力车可享1,125欧元。今年6月份葡萄牙电动车销量为163辆,较去年同期的117辆同比激增39%;上半年累计销量为810辆,去年同期为409辆,同比飙升98%。
丹麦
丹麦规定市政单位及公司购买电动车可享受每辆车1,470美元至3,675美元的补贴。今年6月份丹麦电动车销量为79辆,较去年同期的303辆同比下跌74%;上半年累计销量为362辆,去年同期为1382辆,同比下跌74%。