个人信息不会泄露给第三方
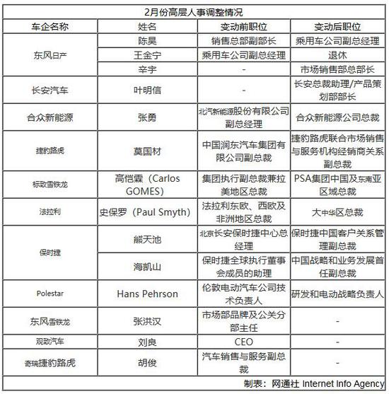
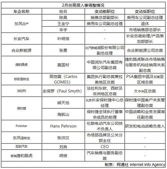
2018年2月,是中国人传统意义上的春节。月内,汽车行业内高级管理岗位调整频繁,并且集中在春节之前。网通社梳理后发现,2月内11家车企共14位高级管理岗位作出调整,企业的高层人事架构变动,多是为了适应中国市场的变化发展。





东风日产销售总部副部长陈昊,将担任乘用车公司副总经理。原乘用车公司副总经理王金宁先生到龄退休。另外,辛宇先生调任市场销售部总部长。2018年,东风日产已经开始向年产销117万辆的目标发起冲锋。

叶明信先生曾经在长安福特任职14年,2017年离开。沉淀近一年的时间,叶明信先生正式加入长安汽车,担任长安汽车总裁助理和产品策划部部长。
豪华品牌不甘寂寞 领导调整应时局

捷豹路虎汽车2018年1月份的全球销量在全球范围内共售出新车将近5万辆,而令人出彩的是,中国市场的销量增幅最为明显,达到16.4%,领跑全球。莫国材先生出任捷豹路虎联合市场销售与服务机构经销商关系副总裁,主要负责捷豹路虎厂家与经销商伙伴的合作与沟通,增加产品的品牌影响力。

法拉利动作同样不小,原法拉利东欧、西欧及非洲地区总裁史保罗先生,调任大中华区担任总裁。依托史保罗先生的丰富经验和远见卓识,法拉利在华的发展前景和业绩必将更上一层楼。


保时捷汽车公司,在2月份提升了管理团队的战斗力,新管理岗位的任命体现了其对客户关系和发展战略方面的重视程度。保时捷中国代理总裁及首席执行官洪声女士表示:“这对保时捷中国而言具有重要意义。此次保时捷中国管理团队的战略升级,是保时捷对未来市场发展做出的快速反应,再次践行了‘以客户为中心,深耕中国’的发展理念。相信整装待发的保时捷中国在未来的发展中必将百尺竿头,更进一步。”
新能源岂敢落后 后起之秀在出手

Polestar在中国建设的成都Polestar生产中心即将竣工,作为沃尔沃旗下的高性能电气化子品牌,并开始模具安装及预生产测试,建成后将是中国最环保的汽车工厂之一,也是世界上最高效的汽车工厂之一。Polestar首席执行官Thomas Ingenlath表示:“自沃尔沃汽车首度计划采用电动动力系统以来,Hans Pehrson就积极推动其电动车技术的研发。由Hans来负责Polestar的研发团队,领导公司电动战略的实施,将是我们塑造未来电动高性能品牌的重要一步。”

原北汽新能源股份有限公司副总经理加盟合众新能源担任总裁,为合众新能源增添新的血液。另据官方介绍,合众汽车目前进入了全球资源战略布局的新阶段,将在上海、北京、美国硅谷、欧洲布局商务运营中心、技术研发中心以及造型设计中心。
根据网通社了解,东风雪铁龙市场部品牌及公关部主任张洪汉先生、观致汽车CEO刘良先生、奇瑞捷豹路虎胡俊先生分别于2月向公司递交辞呈,任职去向暂不确定。
写在最后:可以从以上人员调动发现,除了正常的岗位调整,各车企的岗位调动基本是公司的高级管理岗位和对应的发展战略岗位。11家车企14位高管人事变动,是为了更好地发展新年战略迎接挑战,以适应中国市场的变化发展。