还有3个信息需要填写哦~
底价将以短信的形式发送到您的手机
个人信息不会泄露给第三方
个人信息不会泄露给第三方
获取底价
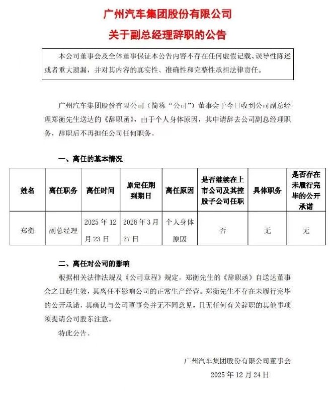
广汽集团近日发布公告称,公司副总经理郑衡因个人健康原因,已向董事会提交辞呈,申请辞去副总经理职务。根据公告内容,郑衡的辞职生效日期为2025年12月23日,其原定任期本应持续至2028年3月27日。公司方面明确表示,郑衡离任后将不再担任任何职务,且此变动不会对企业的日常运营产生实质性影响。
