个人信息不会泄露给第三方
(新浪汽车轮语汇 电车汇)昨日,工信部公布了第281批道路机动车辆生产企业及产品目录,以及第二批新能源汽车车型推荐目录(补贴)。不过,当人们更多注意到这些目录时,随即发布的“13家车企被工信部直接取消了乘用车生产资质”的名单,却并未受到过多关注。

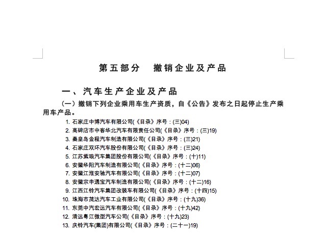
这其中便包括了多年前风光无限的石家庄双环汽车股份有限公司,安徽江淮安驰汽车有限公司以及庆铃汽车(集团)有限公司。工信部同时表示,将撤销这些企业乘用车生产资质,自《公告》发布之日起停止生产乘用车产品。这意味着,清理“僵尸”整车企业的工作已正是拉开帷幕。

早在2012年7月,工信部即下发关于建立汽车行业退出机制的通知。2013年,10月15日,工信部再次发布了《特别公示车辆生产企业(第1批)》,共涉及48家车企,特别公示期从2013年11月1日起,至2015年10月31日止。
工信部部长苗圩曾在公开场合就此表示:“这48家企业,其中12家企业已通过兼并重组整合后已经恢复了正常的生产经营,整合到大集团里面去了。对于其他申请准入条件考核的22家企业,近期我们正在组织对它们进行复核性考核,根据考核的结果来确定恢复还是退出。还有14家企业,我们在最近将要公布的公告当中停止了它们的生产资质,也就是大家俗称的‘退市’”。
国务院新闻办公室于2015年11月5日在国务院新闻办新闻发布厅举行新闻发布会上,苗圩同时指出:“我国目前汽车整车生产企业184家,如果按集团的口径来统计,实际上只有76家。”苗圩同时提到,工信部即将公告,停止14家汽车企业的生产资质。建立汽车行业的退出机制,主要就是要打破汽车生产企业资质的终身制。而在电车汇看来,此次发布的13家企业取消生产资质的公告,恰恰应了苗圩此前的公示。
事实上,在2013年10月到2015年10月期间,工信部又提出了10家整车生产企业、102家改装车企业和23家摩托车企业不能维持正常的生产经营,作为第二批特别公示的企业进行发布。与此同时,根据工信部此前明确的态度,被取消生产资质的企业,两年内将不受理被公示企业的新产品申报。公示期满后,未申请准入条件考核、考核不合格的企业,不得办理更名、迁址等基本情况变更手续。