个人信息不会泄露给第三方

4月18日,胡润研究院发布《2015-2016中国豪华车品牌特性研究白皮书》(Hurun Luxury Car Brands in China 2015-2016)。这是胡润研究院第二年发布此报告。
今年的一大亮点是新增中欧两地豪华车主的对比,胡润研究院选取了在华豪华车品牌中最具代表性、市场覆盖较广的九个品牌:奥迪、宝马、保时捷、奔驰、凯迪拉克、雷克萨斯、路虎、沃尔沃和英菲尼迪进行研究。
报告试图展示豪华车车主特征,各大品牌车主形象、品牌形象的区别,以及中欧豪华车车主的特征和消费习惯差异。
小编选取了白皮书中十张关键信息图展示中欧豪华车主有何不同?
财富状况

车主基本特征及自我评价
奥迪

宝马

保时捷

奔驰

凯迪拉克

雷克萨斯

路虎

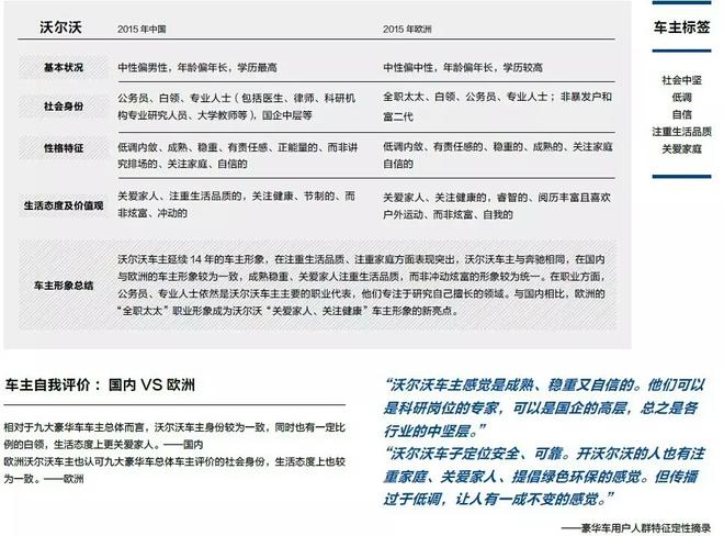
沃尔沃

英菲尼迪

调查显示,中国豪华车车主更加年轻化,平均年龄33岁,去年为33.5岁。男性占74%。仍然保持高学历,本科及以上的比例比欧洲高出三成。已婚人士达到9成,欧洲只有7成。
从事职业以中层职业经理人、私营业主和公务员为主。欧洲各职业分布平均,自由职业者、全职太太、退休等车主的比例显著高于国内车主。平均家庭月收入将近9万元,低于欧洲三成,去年为8.8万元。认为自己自信、热情、坚强和热爱生活。运动取代旅游成为他们最主要的兴趣爱好。中国平均家庭总资产最高的三个品牌车主分别为保时捷、宝马、沃尔沃,欧洲为宝马、保时捷、沃尔沃。
同时,沃尔沃车主在中国与欧洲均受教育程度最高。宝马车主女性比例最高,路虎车主男性比例最高。中国宝马车主平均年龄最小,雷克萨斯车主平均年龄最大;欧洲保时捷车主平均年龄最小,路虎车主平均年龄最大。宝马车主负面新闻仍最多,沃尔沃负面消息仍最少。调查的九大豪车品牌中,宝马在中国和欧洲均最受喜爱。