个人信息不会泄露给第三方
无论如何,苹果一定是要在汽车上再造一套生态出来的,这是迟早的问题。
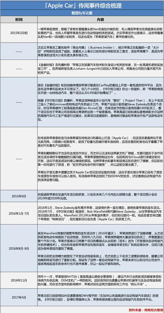
近日,据外媒报道称苹果已经取得在加州公共道路进行自动驾驶测试的资格,加州机动车管理局一位发言人向媒体表示,苹果获得的测试许可包括3台测试车(雷克萨斯RX (配置|询价)450h)以及6名司机。尽管苹果官方对此依旧不予置评,仅仅表示“在机器学习与自动化系统方面投入巨大”,但这一消息的公布,意味着前两年谣言满天飞的事情终于有了实质性的成果。

从2014年开始,苹果集结了一千多名员工在总部库比蒂诺附近的一个秘密地点进行内部代号为‘泰坦Titan’的电动汽车研发工作。但是由于内部矛盾,领导问题等一系列的原因,这项‘造车计划’进度一再受到影响,最终因公司战略方向调整,大量员工被裁,而苹果也表示将转而研发自动驾驶相关的软件平台。通过开发无人驾驶系统,苹果能够与现有汽车制造商合作,或者在不久将来再回到整车的开发上,并且能够生产与iOS设备进行深度整合的汽车产品。
苹果将无人驾驶系统分成几部分,分别由不同的团队进行开发。在加拿大,由24个前黑莓QNX业务部成员组成的团队正在帮助开发基础操作系统,而另一个团队则致力于开发可在此操作系统上运行的软件,例如抬头显示和无人驾功能软件。而由VR专家Doug Bowman领导的无人驾驶模拟测试小组已经开发出了使用虚拟现实测试无人驾驶软件的模拟器。
2017年是苹果公司高管们给出的证明无人驾驶系统可行性的最后期限。目前对于苹果公司否会研发整车以及时间计划尚不清楚,对于苹果公司无人驾驶系统的问世时间也无从知晓。“泰坦Titan”项目的未来也处在不断变化之中,其最终答案预计会在明年年初揭晓。

那些年,你听过的关于‘Apple Car’的传闻
苹果对汽车产生兴趣可能要追溯至第一代iPhone发布之前,当时苹果公司的高层就在讨论要造一辆汽车出来。乔布斯曾考虑开发一台Apple Car,为此他还专门飞往旧金山和 V-Vehicle 的创始人布莱恩·汤普森(Bryan Thompson)进行会面并讨论汽车计划,并分享了自己对于汽车行业的整体看法。V-Vehicle的车身使用了聚丙烯和玻璃纤维所打造的材质。这种材质使其比一般使用钢材的汽车轻 40%,成本更是低了70%。不过遗憾的是,苹果造车的计划最终因各种原因搁置,整个公司还是把所有精力都集中在第一代iPhone的开发上。
不过随着iPhone市场占有率的不断攀升,它已经成了苹果迄今为止最赚钱的产品。既然手握大笔资金,苹果就开始逐步向其他领域开拓,所以开发一台‘Apple Car’的可能性似乎又浮出了水面。从2015年有关苹果造车项目的细节第一次被媒体曝光以来,两年间各种传闻谣言满天飞,但官方似乎从未正式回应过。直到上周五加州交管局DMV公布了最新的,具备在加州进行自动驾驶测试资格的公司名录,末尾一个不起眼的名字‘Apple’最终坐实了“苹果在密谋自动驾驶”这件事。而根据彭博社披露的信息来看,苹果造车的可能性不大,此举意在测试其面向自动驾驶汽车开发的软件平台。
可能很快我们就会在加州的街头上看到苹果无人驾驶测试车的身影,不过关于这三台雷克萨斯RX450h的软硬件布局,目前一切依然成谜。按照苹果官方的性格,产品完善到可以发布前,似乎不大可能会向外界透露信息,所以还是先来看看这两年关于‘苹果造车’坊间都传了哪些八卦吧。

目前担任苹果环境事务副总裁的是Lisa Jackson,她是美国环境保护局(美国环保署)的第十二任行政长官。2017年初美国交通部成立自动驾驶委员会,专门对自动驾驶汽车、无人机和其他自动导向交通工具进行监管,而Lisa Jackson同时担任该委员会委员一职。这似乎也在向外界传达着某种信息。去年大规模裁员时,苹果曾向留下来的员工表示会在2017年决断是否要进行自动驾驶平台系统的开发,而DMV公布的名单可以看做是苹果进军自动驾驶的决心和表率。
广撒网,捞能人
根据当时爆料给《商业内幕》(Business Insider)的某苹果员工透露称,‘Apple Car’项目团队刚建立的时候,大概有200名员工,而高层的计划是将整个团队人数扩充至1000人左右的规模。从2015年以来,苹果已经从汽车行业及其他车相关的领域,例如电池或自动驾驶系统开发等细分行业,挖来了一大波高精尖技术人才,他们中的很多人之前曾就职于特斯拉、福特、通用等OEM主机厂,当然也有来自像A123 System,MIT Motorsports,Ogin,奥托立夫Autoliv,Concept System,通用动力General Dynamics等公司,苹果在或造车或自动驾驶上投入的精力财力由此可见一斑。

若隐若现的神秘总部

此前有传言称苹果将‘Apple Car’的整个项目团队安置在湾区的一个高度保密的地方。有人猜测称苹果汽车的秘密基地位于加州的森尼韦尔,距离苹果库比蒂诺总部只有几分钟路程。
苹果官方租赁的几幢大楼倒是都在森尼韦尔,而且有一家叫做SixtyEight Research的空壳公司甚是可疑。这家公司据称是做市场研究的,而且得到了市政府的许可建造了“汽车工作间”和“修理车库”,晚上从里面经常会传出汽车引擎的轰鸣声。登陆这家公司的网页,没有任何公司介绍,而且网站注册时间是在一年前。由于苹果在该地区有多处登记的房产,包括一个曾是百事可乐装瓶厂的工业建筑。值得一提的是,有几处和苹果公司有关联的建筑物都有秘密的内部代号,而且都是希腊众神的名字,像“宙斯”,“雅典娜”,“瑞亚”,似乎暗示着其与和苹果造车的“泰坦计划”有着千丝万缕的联系。
根据苹果提交市政府官员的建造计划,代号为“瑞亚”的这所机构可能被苹果用来作汽车相关的用途。而给出的一些参考使用的是“车轮平衡机”(wheel balancer),“轮胎拆装机”(tire changer),“车轮传感器”(wheel sensor)等等几乎都是汽车专业术语的词汇。
当然,还有谣传说苹果计划在柏林建设一处秘密的汽车研发实验室。据说该实验室将从德国汽车工业相关的公司招募15~20名员工,专业技术背景要求是工程、软件、硬件和销售等领域。据湾区一家地产公司的CEO透露称,在靠近库比蒂诺总部的区域,苹果在寻找一处面积约7.4万平米的空地,用来建造自动驾驶汽车研发的实验室、测试场等场所。
10亿投资和三个域名
2016年5月,苹果斥资10亿美金投资滴滴出行。同年7月份,Uber宣布退出中国市场,原中国业务被滴滴收购,这进一步提高了滴滴在国内市场的占有率,同时令苹果的这笔投资价值瞬间翻了好几倍。对苹果而言,滴滴对其未来汽车业务的布局可能会产生众多影响,是苹果自动驾驶汽车的关键数据来源,而大量的行驶数据有助于不断优化自动驾驶算法,进一步保障软件平台运行的安全性。
我们再来看看苹果都为自己的“泰坦项目”都抢注了哪些域名。2015年12月,苹果注册了三个汽车相关的顶级域名:apple.car,apple.cars和apple.auto。尽管这三个域名有可能和CarPlay相关,但不排除未来时机合适,苹果会将其应用于一台电动汽车或一套无人驾驶软件平台。目前这三个域名都没有被苹果使用,所以查不到更多的具体信息。
车云小结
早在今年2月份,外媒报道称博世位于德国罗伊特林根的分部加入了苹果供应商的序列。尽管该分部同样经营着非汽车电子业务,比如消费电子设备的传感器,但其大部分产品都是和汽车相关,包括车辆传感器组件和为刹车、转向和其它汽车系统提供动力的电子控制器。这个信息似乎在暗示苹果造车的决心并没有隐没。考虑到苹果已经获得加州政府公共道路自动驾驶汽车测试的资格,即将开始的软件平台测试是没跑了,但要不要造车还真是说不准。
在车云菌看来,苹果去年选择叫停造车业务并将精力转至自动驾驶系统开发上,实属明智之举。对比硅谷的另一家科技巨擘谷歌来说,苹果进入汽车行业(不算CarPlay的发布)都有些晚,光是搜刮人才还不够,自动驾驶产品从研发到落地,需要进行大量的验证性实验,十年前开始的谷歌,道路测试数据已经有200万英里的记录,现在依然在头疼商业化的问题,将Waymo分拆并积极寻求OEM主机厂的合作,这是谷歌多方尝试的结果。
无论如何,苹果一定是要在汽车上再造一套生态出来的,这是迟早的问题。而苹果很善于抓住时机,在自动驾驶技术发展迅猛之时,依靠iOS产品行成的大规模客户终端群体,只要这套自动驾驶软件平台能真正成功推出,就不怕没有客户买单。但话又说回来了,数据的归属依然是问题,苹果和主机厂、供应商如何协调是苹果自动驾驶战略能否商业化成功的关键。车云菌这里只能先祝好运了!