个人信息不会泄露给第三方
本文转自 高工锂电
新能源汽车产业链迎来了新的入局者——地产商。
凭借灵敏的商业嗅觉,地产商大佬们的产业触碰,某种程度上代表着中国经济的风向标,而地产商投身新能源汽车产业链,也是在地产调控大背景下传统业务承压后做的积极转型。
8月14日下午,恒大法拉第未来智能汽车(中国)集团揭牌仪式在恒大中心举行。恒大法拉第是恒大入主FF后,由FF在广州成立的睿驰智能汽车(广州)有限公司更名而来。此次揭牌像一场宣告也像一次决心。
恒大集团副总裁彭建军表示,公司计划在中国华东、华西、华南、华北和华中地区,建设五大研发生产基地。并计划十年后,年产能达到500万辆,FF91、FF81等多系列多车型产品面向全球市场,覆盖高端、中端及入门级,打造互联网智能出行生态,全面满足快速增长的不同市场需求。

地产商投身新能源汽车产业链的背景在于,一方面,受国家限售政策收紧调控,房地产业面临增长瓶颈,大部分房地产商都在寻求新的投资方式,谋求多元化布局或者“去地产化”转型。另一方面,新能源汽车产业上升为国家发展战略,产业链企业发展正热,增值空间可期。
可以看到的是,吸引地产商目光的不止是新能源汽车,同时也包括动力电池企业及产业链上的优质标的。
7月,万通地产(600246)公告称,公司拟以31.7亿元左右价格收购动力电池企业星恒电源合计78.284%的股权。借此布局新能源动力电池领域。
同月,宝能系旗下公司深圳宝信通过二级市场增持兆新股份(002256)总股本5%。据了解,从去年以来,兆新股份通过外延式兼并购转型新能源产业。而在此之前,宝能已经把观致汽车的控制权收入囊中。
力神动力电池有限公司副总经理赵宝兴对外表示,目前动力电池产业资金集中度不高,房地产企业跨界投资,可提高资金集中度,促进产业发展。房地产企业转型发展实体经济,对国家技术进步有好处,对制造业发展也有好处。
综合来看,当前国家对楼市的调控进一步加强,而新能源汽车产业表现了巨大的市场机会,地产商的高调入局,一方面,符合其多元化业务发展的战略需求,新能源汽车产业有望成为其新的利润增长点;另一方面,地产商的强势资本进驻,也将赋予新能源产业链更大的现金流补充与资源支持。
进击新能源的“算盘”
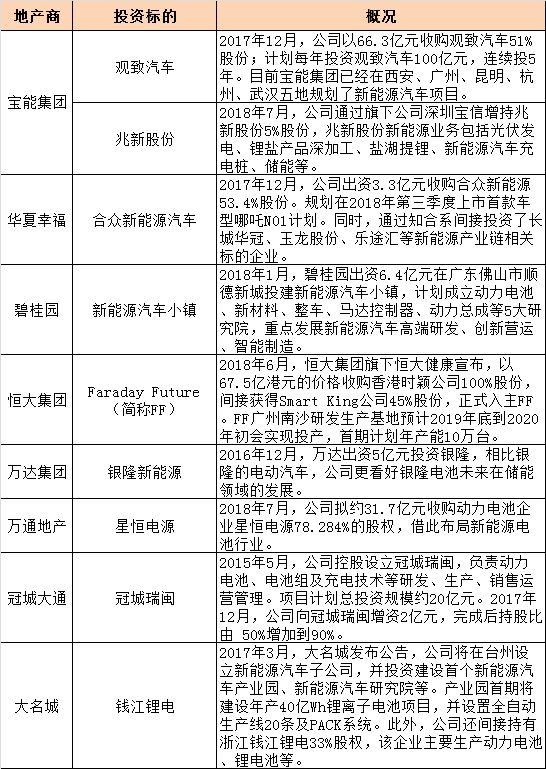
高工锂电了解到,目前包括万通地产、宝能、恒大地产、华夏幸福、碧桂园、冠城大通、大名城等多家地产企业都已经高调入局新能源汽车产业链领域。从去年12月至今,涉及投资规模超过150亿元。

根据房地产商整体实力以及其资本投向,主要分为以下几种类型:
一是实力雄厚的头部企业,以宝能、恒大、华夏幸福、碧桂园为代表。地产行业实力排名靠前的企业资金实力丰厚,更倾向投资新能源整车项目,或与当地政府合作打造产城一体化,形成一定路径的产业闭环。产业投资巨大,回报周期长,规划布局长远。
其中,宝能集团、恒大集团以及华夏幸福分别选择收购观致汽车、FF、合众新能源等具备新能源汽车基因的整车企业,与重新开启造车之路相比,兼并购具备一定知名度且发展处于低谷状态的整车企业,这也成为地产商入局新能源领域的捷径。
二是寻求多元化扩张的中等规模房企,代表性企业包括冠城大通、大名城等。二三梯队的地产企业涉足标的主要以动力电池以及产业链配套企业为主,主要是策略调整求变,以求短期内业务能够成为企业新的利润增长点。
根据冠城大通2018年半年报显示,公司新能源业务上半年实现营收1387万元,动力电池业务和电解液添加剂业务都已开始向客户批量供货。值得注意的是,2017年12月,冠城大通2亿元增资加注冠城瑞闽。
三是谋求跨界转型的中小型房企,以万通地产、美都能源为代表。地产行业竞争压力加重态势下,部分地产商希望通过兼并购新能源行业具有成长潜力的优质标的,增厚公司业绩,以“去地产化”方式谋求跨界转型。
万通地产收购星恒电源,所涉资金几乎与万通地产去年营收相持平,如此义无反顾的入局,足以见其对新能源领域转型的野心。
有业内人士普遍认为,携巨额资金和资源进入新能源汽车产业的地产商,或许会加速产业优胜劣汰、兼并重组,逐渐成为新能源汽车产业赛道中重要的参与者。
值得警惕的是,房地产跨界新能源汽车领域,在目前市场环境下,补贴的退坡对于其经营发展存在一定风险。同时,进入不熟悉的行业,跨行业、多团队的整合对于管理运营也有着较高要求。此外,新能源汽车行业属于资金、技术密集型行业,行业的发展属性也容易使沉淀资金的规模增大。
以新能源之名行圈地之实?
对于地产商们的重资投入,业内也不乏质疑之声。诸如地产商的入局是想通过入局新能源汽车领域解决拿地难、拿地价格高的问题,从而实现可观的利润所得。又或是借力新能源汽车概念提振股价等等。
事实上,一进入新能源汽车领域便开始大肆圈地扩项目,地产商简单粗暴的入局新能源汽车产业领域,确实难避圈地之嫌。
自2017年3月成立宝能汽车之后,宝能集团便在西安、广州、昆明、杭州、武汉等地规划新能源汽车项目,再加上收购观致汽车51%股权,宝能集团仅用一年时间便打造出一个总投资规模超千亿、年产能达245万辆的汽车版图。
业内分析师指出,规划用地背后,或隐藏着宝能地产“囤地”的资本游戏。相关数据显示,截至2017年6月30日,宝能地产31个项目土地总市值2613亿元,土地增值达2358亿元。土地项目增值达到9倍。
恒大集团在入主FF之后,也提出了要在中国华东、华西、华南、华北和华中地区,建设五大研发生产基地,并计划十年后,年产能达到500万辆的宏伟规划。
然而对于迟迟未能量产的FF91而言,无论是产品技术,设计细节上完善,供应链渠道建设,还是销售渠道的铺陈,都是其目前难以绕开的问题。当前,新造车势力均面临着量产交付的难关,FF91能否在2019年一季度实现量产仍是未知之数。
坊间猜测,部分地产商很有可能是借新能源汽车产业之名,行房地产圈地之实。地产商重资投资新能源产业背后,或潜藏着“地产+产业”的新玩法。