个人信息不会泄露给第三方
本文来源:每日经济新闻

2月10日,《每日经济新闻》记者从启信宝获悉,浙江合众新能源汽车有限公司(以下简称合众汽车)于2020年1月21日,新增了一条动产抵押风险信息,被担保债权数额约0.43亿元,期限为自2020年1月17日至2022年1月16日。

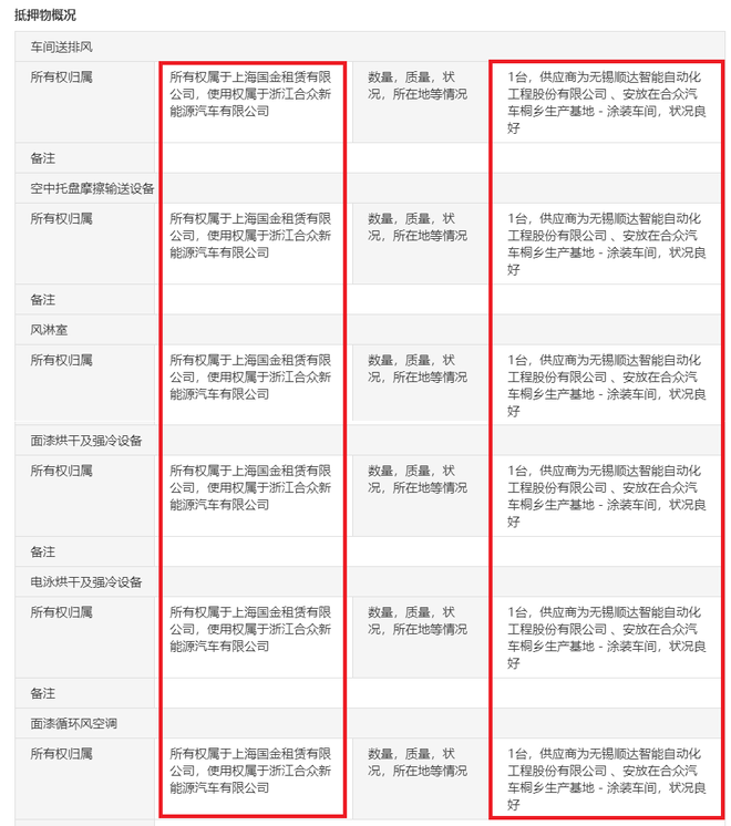
启信宝显示,抵押物为合众汽车供应商无锡顺达智能自动化工程股份有限公司安放在合众汽车桐乡生产基地涂装车间的包括风淋室、车间送排风、面漆机器人(15.630, -0.40, -2.50%)等在内的40余台设备,被担保债权数额约为4266万元。这些抵押物所有权属于上海国金租赁有限公司,使用权属于合众汽车。

对此,合众汽车方面向《每日经济新闻》记者回应称,这属于正常融资行为,与以房产土地等不动产抵押给银行获取授信性质相同。“这是合众汽车作为一家新创车企,为减轻固定资产占用资金过大,加大企业资金流动性,采用的更灵活、让资产轻量化的一种方式。”合众汽车相关负责人表示,此次动产抵押给上海国金租赁有限公司,可获得其给予的总授信1.2亿元,其中涂装车间设备抵押授信0.4亿元。
在2019年广州车展上,合众公司总裁张勇曾称:“合众汽车未来2~3年发展所需的资金已找到,并没有出现资金周转困难的情况。”公开数据显示,截至2019年11月,合众汽车累计融资金额超过70亿元。
去年4月,合众汽车宣布已完成30亿元的B轮融资。与此同时,B+轮融资也正式启动,最新轮融资的金额预计在30亿元左右。“未来,真正能存活的造车新势力在5~10家左右,合众将是其中之一。”张勇曾表示。
浙江合众新能源汽车有限公司成立于2014年10月16日,法定代表人为方运舟,注册资本为8.9657亿元。哪吒汽车是浙江合众新能源汽车有限公司旗下的汽车品牌。此次疫情期间,哪吒汽车捐款100万元支援一线。