个人信息不会泄露给第三方

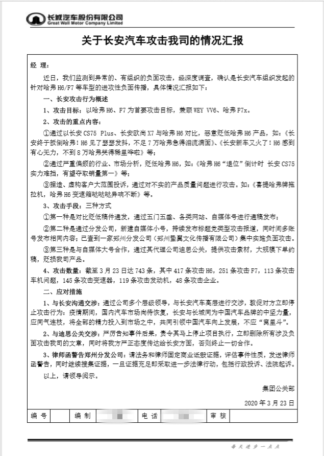
日前,一份长城汽车股份有限公司有关《关于长安汽车攻击我司的情况汇报》的文件在网上流传,文件指出,长城汽车检测到异常的、有组织的负面攻击,经深度调查,确认是长安汽车有组织发起的针对哈弗H6 (配置|询价)/F7等车型的进攻性负面传播。对此,长城汽车向新浪汽车表示,事件为上周发生,但该文件为长城汽车内部所发,尚不清楚如何流出,目前正在排查原因。长城汽车同时表示,事情发生后,已与长安高层和迪思进行交涉,有关文章均已删除。不过事件的另一方长安汽车目前尚未对此事做出回应。
根据乘联会数据显示,2020年H6累计销量为31485辆,长安CS75 累计销量为29639辆,两者确实存在着直接的竞争关系,而关于竞品之间的“恶意抹黑”,长安与长城并非首次。
早在2018年10月,微信群名为“吉利汽车公关分群5”发布内容:每人至少准备3个账号,有关长城的评论全部开黑,有关吉利的帖子,2条吹吉利,1条黑国产(主要以长城为目标)。每条评论0.5元的基础值,符合规范的0.7元,以此叠加。”的消息让网络哗然。
吉利汽车立刻做出了相关声明认为,这张截图明显是有人在故意抹黑吉利汽车。长城汽车稍后发布的声明表示,长期以来,长城汽车遭遇了持续、大量的恶意攻击和抹黑。吉利汽车虽然对此事进行了官方声明,但某品牌拥有海量水军是不争的事实,专门抹黑所有民族自主品牌。并呼吁其它有正义感的车企和长城站在一起,组建中国汽车品牌正义者联盟,保护合法权益。此事最终在11月15日,以吉利控股集团与长城汽车共同发布了《吉利汽车与长城汽车的联合声明》收场。