个人信息不会泄露给第三方
10月20日,“汽车金融第一股”东正金融(2718.HK)与其控股股东正通汽车(1728.HK)双双发布停牌公告,以及正通汽车控股股东出售所持股权公告,引得市场纷纷关注。

两家公司还同时上了中国银保监会上海监管局(简称上海银保监局)的行政决定书,并且,东正金融及相关高管又出现在了上海监管局的处罚信息公示表。
“汽车金融第一股”经历了什么?
1、正通汽车被责令清退东正金融股权
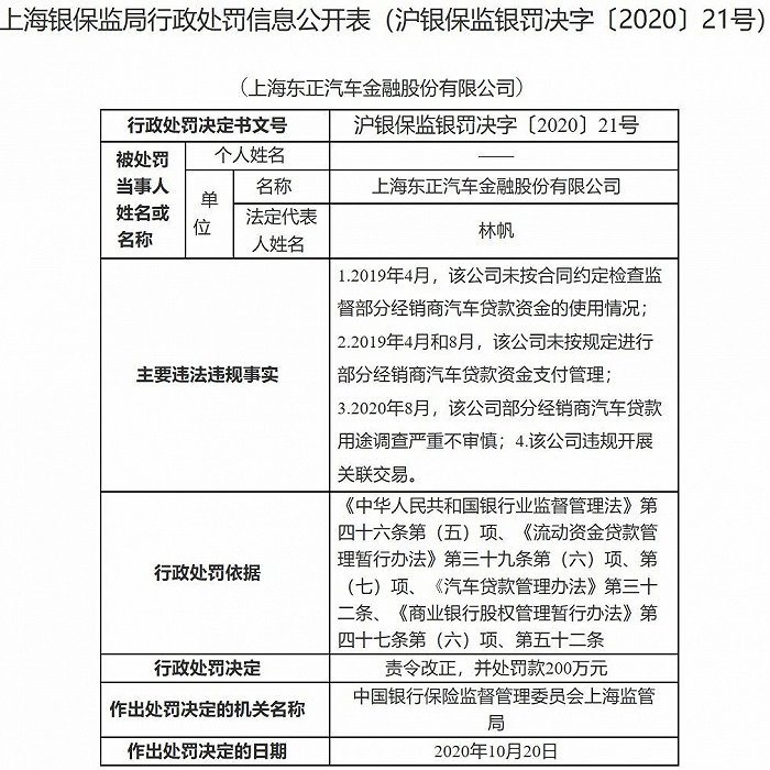
上海银保监局行政决定书披露,正通汽车通过不正当手段,获批发起设立了东正金融。正通汽车及其关联人与东正金融违规开展关联交易,严重危及东正金融的稳健运行。

同时,2019年4月、8月和2020年8月,东正金融开展部分经销商贷款业务时,贷前用途调查、资金支付管理控制和贷后管理严重违反审慎经营规则,同样严重危及东正金融的稳健运行。
上海银保监局决定撤销关于正通汽车对东正金融出资、增资等行政许可的相关批复,责令清退正通汽车持有东正金融的股权,限期3个月。
而作为“汽车金融第一股”的东正金融也收到了相关处罚。
2、东正金融汽车经销商贷款业务被叫停
根据行政决定书,上海银保监局责令东正汽车金融暂停经销商汽车贷款业务。
10月20日,上海银保监局还对东正金融处以200万元的罚款,违法行为的相关责任人也受到了上海银保监局的警告处分。


处罚的理由是东正金融在经销商汽车贷款当中存在的多种违规行为,此外还有违规关联交易。
东正金融于2015年成立,公司总部位于上海陆家嘴金融贸易服务区。
2019年4月3日,东正金融在香港上市,成为彼时25家汽车金融公司中首家赴港上市的公司。
当时,已经是港股上市公司的正通汽车持有东正金融95%的股份,另外5%股份的持有人是东风汽车集团有限公司。
根据东正金融的半年报,到6月30日,正通汽车持有东正金融71.04%的股权。双方之间的关联交易十分显著。

东正金融专注于豪华车市场金融服务,主要业务有两类:一个是零售贷款业务,一个是经销商贷款业务。
到上半年末,东正金融的贷款规模为81.5亿元,其中,零售贷款规模为56.2亿元,较去年底的75.2亿元大降了19亿元。

值得一提的是,上半年总共授出零售贷款1686笔,其中,正通客户1496笔,外网客户190笔。关联交易渠道支撑了大部分的零售贷款。

同时,经销商贷款余额为26.2亿元,与2019年底几乎持平,但是上半年东正金融的经销商贷款的平均收益率10.02%,高于2019年同期的8.79%。
也就是说,在零售业务大规模下降的时候,东正金融经销商贷款业务的收益率实现了逆向增长。
独角金融(微信公号:uni-fin)注意到,到6月30日,东正金融已经与923家经销商保持着长期合作关系。
其中,来自正通汽车的经销商有118家。

根据官网介绍,正通汽车致力经销豪华及超豪华品牌汽车,如保时捷、奔驰、宝马、奥迪、捷豹路虎、沃尔沃、英菲尼迪、凯迪拉克,也经营一汽大众、别克、日产、丰田、本田、现代等中档市场品牌的经销店。
这样的定位,与专注于豪华车市场金融服务的东正金融十分“合拍”。
现在,经销商贷款业务被叫停,对于东正金融的业绩增长来说是一重打击。
不过情况也不是完全没有变好的可能,控股股东正通汽车正在经历的股权转让交易,或许在为东正金融经销商业务的重启埋下伏笔。
3、厦门信达接盘正通汽车,能否带来变数?
10月20日,东正金融在发布“短暂停牌”公告的同时,还发布了一条“内幕消息”——正通汽车控股股东正在出售正通汽车的股份。

2020年10月19日,正通汽车控股股东Joy Capital及王木清与厦门信达(000701.SZ)订立了买卖协议。
Joy Capital目前持有正通汽车13.84亿股股份,占正通汽车已发行股份总数的51.29%。王木清与另一个王伟泽是拥有Joy Capital全部已发行股份的家族信托的创办人。
厦门信达主要从事信息技术、汽车贸易和供应链业务,通过这一笔交易将购买8.07亿股正通汽车股份,作价14.03亿港元,对应29.9%的投票表决权。
交易完成后,厦门信达将成为正通汽车的最大单一股东。
《第一财经》援引分析人士的观点认为,尽管正通汽车涉足汽车金融的行政许可被取消了,但是厦门信达接盘正通汽车后,相关的行政许可还可再申请。

你有过分期付款买车的经历吗?你认为这次整改之后,东正金融会有哪些改变?欢迎在评论区留言分享。