还有3个信息需要填写哦~
底价将以短信的形式发送到您的手机
个人信息不会泄露给第三方
个人信息不会泄露给第三方
获取底价

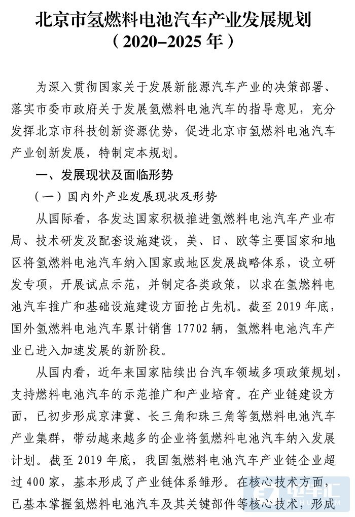
电车汇消息:今日(10月30日)北京市经济和信息化局发布了关于印发《北京市氢燃料电池汽车产业发展规划(2020-2025年)》的通知。通知指出,2023年前,北京将力争推广氢燃料电池汽车3000辆、建成加氢站37座,氢燃料电池汽车全产业链累计产值突破85亿元。
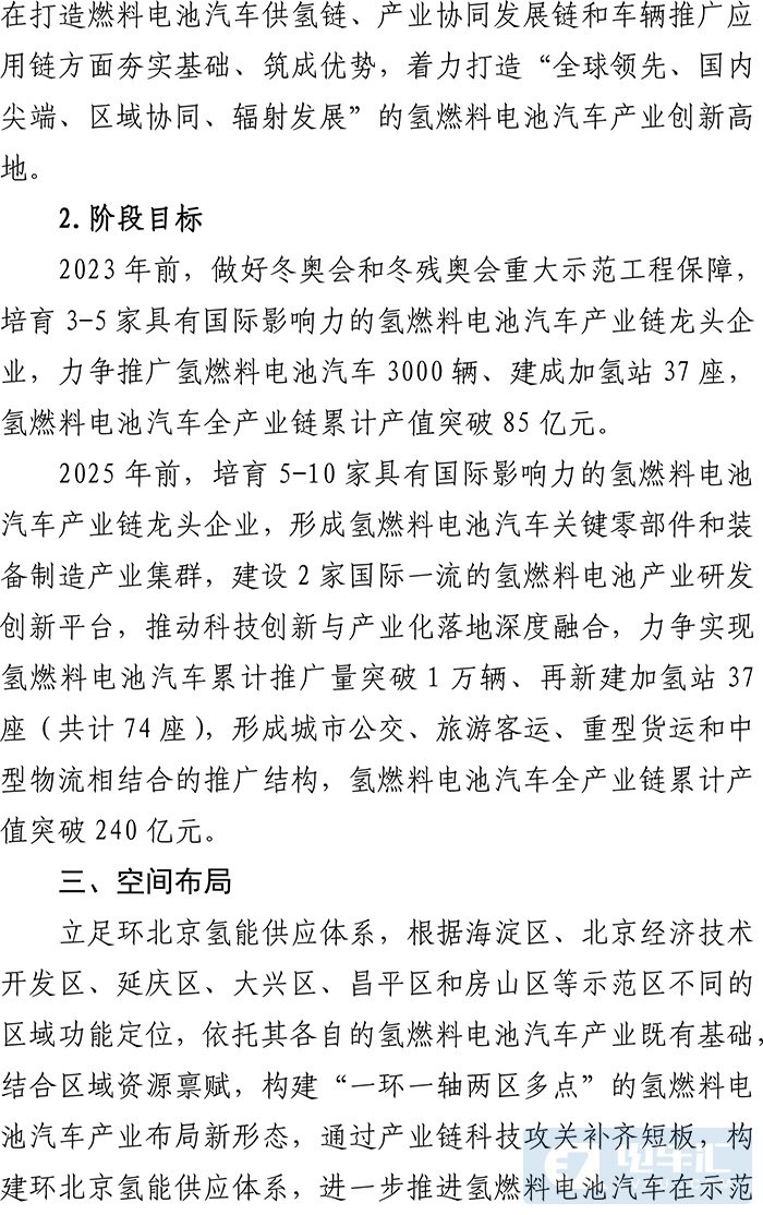
2025年前,培育5-10家具有国际影响力的氢燃料电池汽车产业链龙头企业,形成氢燃料电池汽车关键零部件和装备制造产业集群,建设2家国际一流的氢燃料电池产业研发创新平台,推动科技创新与产业化落地深度融合,力争实现氢燃料电池汽车累计推广量突破1万辆、再新建加氢站37座(共计74座),形成城市公交、旅游客运、重型货运和中型物流相结合的推广结构,氢燃料电池汽车全产业链累计产值突破240亿元。
政策原文如下:
北京市经济和信息化局关于印发《北京市氢燃料电池汽车产业发展规划(2020-2025年)》的通知
各相关单位:
为加快本市氢燃料电池汽车产业发展,推动氢燃料电池汽车产业集群建设。我局研究制定了《北京市氢燃料电池汽车产业发展规划(2020-2025年)》。经市政府同意,现予印发,请遵照执行。
北京市经济和信息化局
2020年10月29日













文章摘自电车汇20201030发自北京