个人信息不会泄露给第三方
普拉多 (配置|询价)是丰田陆地巡洋舰系列中的最新款,动力性能好,排放达国五标准。先进的发动机提供强劲输出功率及扭矩,配以高度坚固的车架以及强化的悬架系统,最崎岖的旅途也会变得舒适顺畅15902226165。
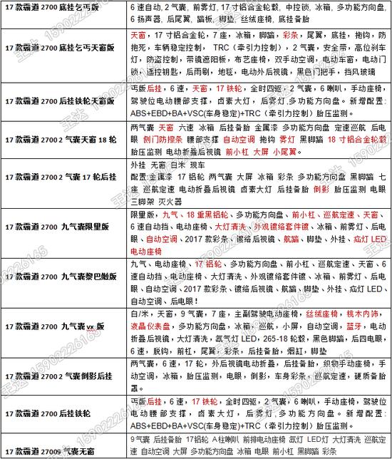
[了解更多报价配置请见文章下联系方式]
右45度普拉多源于丰田享誉全球的LAND CRUISER车系,1996年丰田正式将LAND CRUISER FJ90命名为PRADO普拉多,即真正意义上的第一代普拉多。自此,普拉多逐渐成为全球高端中型SUV市场的领军车型。[了解更多报价配置请见文章下联系方式]

座45度虽说普拉多比帕杰罗晚出生14年,但是在越野车界,他却是个小有名气的人物。当然,这在很大程度上应该归功于同门大哥陆地巡洋舰的威名,要知道,陆地巡洋舰可是全球资格最老的三个越野车品牌之一(第一和第二分别是吉普和路虎)。[了解更多报价配置请见文章下联系方式]
正脸普拉多就是陆地巡洋舰70、90系列的改进款。1996年,从“70款”的“客货两用车”演变而来的“90普拉多”开始走上征程。
限量版外观PRADO越野车是丰田陆地巡洋舰(Land Cruiser Prado)系列中的最新款,这款全新开发的新一代SUV车,配置全新研发丰田六缸电喷1GR-FEV6发动机,排量3956CC,动力性能好,排气符合当今全新欧洲三号标准,高度环保。
限量版外观PRADO越野车先进的发动机提供强劲输出功率及扭矩,配以高度坚固的车架以及强化的悬架系统,越野能力和通过能力都比较可观。全新外观设计,内装很有水准,隔音工作做得不错。
高配中控普拉多的内饰设计更中规中矩,除了木纹饰板,中控台上还嵌有银色仿金属材料,无论在质感或装配方面,都体现出极高的水准。如果你开过任何一款丰田制造的轿车,就不应该对这种氛围感到陌生。
高配中控方向盘的部分,依旧维持了4幅式的设计,除了使用皮革包裹之外,还提供了多媒体控制功能, 以及蓝牙接听语音等功能。后方的仪表采用了双炮筒的设计,尽管没有镀铬件作为装饰,但整体的效果仍然富有力量感。中不的多功能显示屏使用普通液晶材质,而非TFT,因此显示内容有限。背光使用了白色反透式设计,夜间效果较为明显。[了解更多报价配置请见文章下联系方式]
高配内饰中控上方宽大的空调出风口,能够为后排送风,再加上后排另外拥有的4个出风口,组成一个完整的车内风道。下方的液晶显示屏,能够提供GPS显示,以及多碟DVD播放之用。空调界面使用了大旋钮设计,阻尼设定适中,大按钮的设定也方便操作。多碟机头提供了外接USB、AUX接口,可以方便接驳MP3,并且支持DTS音效,配合12声道扬声器,保证收音效果15902226165。
天津鸿兴行国际贸易有限公司
地址:天津市滨海新区国际会展中心(地铁9号线会展中心站下车即到)
电话: 15902226165 王总(微信)
免责声明:以上购车优惠信息由新浪网综合经销商提供,由于行情因素价格浮动较大,仅供购车参考;其真实性、准确性及合法性由经销商负责,本网不提供任何保证,亦不承担任何法律责任。