个人信息不会泄露给第三方
[天津最新行情]
2018款劳斯莱斯魅影对奢华定义的诠释是独特的,他将带给您一种尊贵、优雅、精致和受到良好教育的感觉。无论是驾乘体验还是整车的外观内饰设计都充满惊喜,隔音优秀,加速成绩好,空间体验舒适,内饰做工豪华,还有驾驶的愉悦感,集这些优点于一身的恐怕只有劳斯莱斯魅影了。标志性的飞翔女神向前倾斜了5度,来强化车头的俯冲感。


2018款劳斯莱斯魅影是整个家族里最快的车型,星空车顶会给您带来前所未有的车内氛围体验,全车五颗摄像头及八颗雷达探头辅助,对于车长超过5.2的魅影来说,停车入位不会很难。巨大的竖条中网让车头很有气势,像极了新款的宾利慕尚。



2018款劳斯莱斯魅影拉开向后开启的马车式车门,犹如游艇般的豪华氛围扑面而来,让我们进入车内一探究竟吧。三辐皮质包裹方向盘的盘辐较大,设计精致复古,给人一种沉稳扎实的感觉,魅影前排座椅两侧凸起较大,真皮包裹的座椅填充柔软,触感极佳,对身体有不错的侧向支撑,座椅均可8向电动调节位置,调节钮上也有镀铬装饰,凸显精致感。


2018款劳斯莱斯魅影搭载强劲的6.6L双涡轮增压V12发动机,最大功率465kW,峰值扭矩800Nm,0-100Km/h加速仅需要4.6秒。论起魅影的对手,我们无法用惯性思维来思考,能跟他相提并论的豪华跑车恐怕只有宾利欧陆 (配置|询价)了,但前者雍容、优雅,后者凶悍、激进,两款车风格迥异,算不上真正的“天敌”。


这次我们不及成本,只为你能买到心仪的爱车!
这次我们不要利润,只为回馈你对我们的支持!
这次我们不玩虚的,只为你能享受到最优价格!
购车四重保障
第一重保障:原厂正规商品车 确保全新车非事故返修车。
第二重保障:保证质量,厂家每一台车出厂前都做过专业检测。
第三重保障:确保所售车辆均可在全国正常上牌 国五排放标准。
第四重保障:购车当天手续随车带走(关单、商检、一致性证书、发票、 电子信息二维码)
▁▁▁▁▁▁▁▁“天津华夏安邦国际贸易有限公司”▁▁▁▁▁▁▁▁▁▁
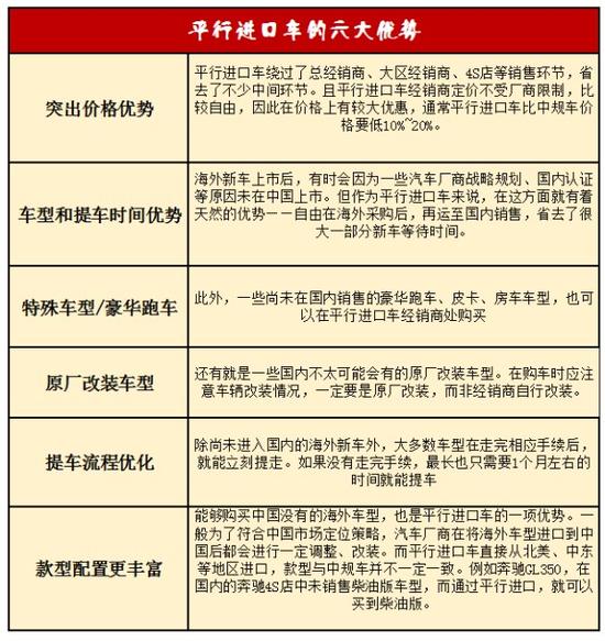
平行进口车上风:一样一款车,为何有人买的比经销商正常售价自制十多万,不但仅是价格自制,配置更高,直接提现车,而且不消加价、票据齐全 部分品牌环球联保。所谓美规车便是“美国规格汽车”,美规车的出现让消耗者购车彷佛有了更多更好的选择,美规车和中规车购车票据完整沟通,在全球联保的售后办事体系下,汽车质量 、上牌以及售后办事彻底得以保障。
----------------------------------------------------------------------
商家名称:天津华夏安邦汽车贸易有限公司-保税店
咨询电话:15343141114 18902160444 张经理
微信:15343141114
公司地址:天津市滨海新区保税区天保大道210号B10号
-------------------------------------------------------------------------------------------------
免责声明:以上购车优惠信息由新浪网综合经销商提供,由于行情因素价格浮动较大,仅供购车参考;其真实性、准确性及合法性由经销商负责,本网不提供任何保证,亦不承担任何法律责任。