个人信息不会泄露给第三方
BMW X5,以强劲的动力与别具匠心的奢华工艺结合激动人心的M元素,为您演绎公路强者的驭速激情。
近期X5在平行进口大卖 一直也是平行进口的畅销车型, 但X5的版本 配置比较多 也比较乱!为此小编也特意咨询了 天津海路丰汽车 接下来小编就为大家介绍一下这款车的配置价格 而最新港内行情 清明节后受中美贸易战影响 价格波动 有点大, 今天算稳定下来 有想提车的
(购车咨询请致电文章末端联系方式)

先为大家介绍一下版本 欧规 美版 墨版 中东 加版 美版18款 是混动车型 关注客户没有 车源也少 所以就不考虑
先来说欧规

欧规的配置都是以单选的形式体现, 价格在65 68 不等 相比之下配置比较低 灯是卤素的 如果特别喜欢X5 预算又有点低 就是它, 回去改个灯 换个大屏就OK了!
墨版:

再说墨版, 墨版的 基本型 和中东的差不多 在中间的价位区间 也可以考虑的 至于运动 就算了 因为75 76 都可以买 加版了 稍后会说!
中东:

中东的 是基本型 和M运动型 基本型和 墨版的基本型 相差几项 价格合理 67 - 68 左右!
至于M运动型 个人感觉 还是不如 提 加版M运动+大豪华包!
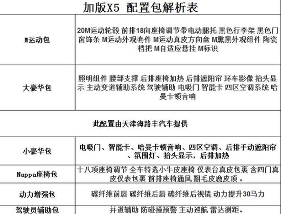
加版:
接下来介绍一下 销量最好 的 加版基本上 增强包的比较少 性价比低 ,。走量的就是 运动 大豪华包 Nappa座椅包
M运动+大豪华包 价格在 76 77
M运动+大豪华包+Nappa座椅包的 价格在 80左右 !

以上就是X5全部的配置对比 价格分析 这样大家就有了了解 知道怎么选了 。有想入手的
微 信:133 3206 2126
联系电话:13332062126 姚经理
公司名称:天津保税区森扬国际汽车城海路丰汽车
公司业务:销售多种平行进口车(支持全国分期付款)
免责声明:以上购车优惠信息由本网综合经销商提供,由于行情因素价格浮动较大,仅供购车参考;其真实性、准确性及合法性由经销商负责,本网站不提供任何保证,亦不承担任何法律责任。