个人信息不会泄露给第三方
奔驰,宝马。百年历史的品牌 也斗争了百年!今天为大家带来的是 奔驰旗下的豪华SUV GLE400以及宝马旗下畅销车型X5的详细对比
(购车咨询请致电文章末端联系方式)

关于外观 小编 一直的是认为 仁者见仁智者见智,除非是极致差的 不然 这个东西 没办法衡量, 总体来说或就是 X5 更硬朗 GLE 偏豪华
再来说下主要的发动机X 5:搭载3.0 V6发动机,传动部分配备的是8速自动变速箱,在转速5800转/分时输出最大功率225千瓦,304 在1200~5000转/分的大转速区间内可以持续输出最大扭矩400牛米
GLE:搭载3.0升V6双涡轮增压发动机,最大功率245kW,马力 333 峰值扭矩480N·m
动力方面 GLE更胜一筹! 主要 GLE搭载的是双涡轮 响应 提速 都是要优于 X5
内饰方面GLE:更加豪华 新的家族传统
X 5:中控的布局更加合理 和外观一样 仁者见仁智者见智!
而空间方面 不分伯仲 GLE 要大一些!1.82的驾驶位 头部 还是有一拳的空间
后排也是 相差不多, 值得一提的是 中间部分 X5要平整一些!
再来说下驾驶感受,X5:偏运动,但对于颠簸路面的过滤性做的比较优秀! 但会有路感 不会传递到座椅上 总体来说 指向 悬架 各个方面 还是偏硬
GLE:不用说 虽然X5已经做到更有戏了 但 还是完胜X5 座椅的包裹性 车内的静谧性 都是要优于X5的!
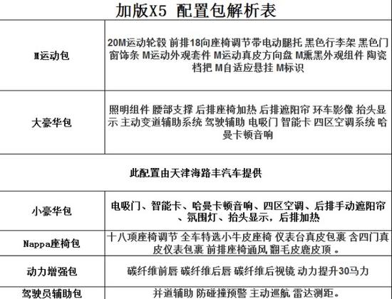
至于价格 加版X5 M运动包+大豪华包 价格在76左右!
而奔驰GLE 运动包+豪华包 +灯光包 价格在:85左右
总体来说 X5 的销售群体偏 40左右的成功人士而GLE 偏年轻化!!!!!
而针对车而言 就是 喜欢操控就是X5 喜欢舒适就是GLE
微 信:133 3206 2126
联系电话:13332062126 姚经理
公司名称:天津保税区森扬国际汽车城海路丰汽车
公司业务:销售多种平行进口车(支持全国分期付款)
免责声明:以上购车优惠信息由本网综合经销商提供,由于行情因素价格浮动较大,仅供购车参考;其真实性、准确性及合法性由经销商负责,本网站不提供任何保证,亦不承担任何法律责任。