还有3个信息需要填写哦~
底价将以短信的形式发送到您的手机
个人信息不会泄露给第三方
个人信息不会泄露给第三方
获取底价
今天为大家介绍一下平行进口X5 与 中规车的对比为什么中规便宜是车有问题吗其实不是的
车的质量 心脏 都是一样, 比如 加版 就是针对加拿大地区生产 墨版 就是墨西哥 中规 就是针对中国区域生产
车都是一样的 只不过 中规车 是由厂家授权代理 进口之后 是总代理 然后 大区代理 最后才是4S店 ,层层扒皮 价格也有管控 ,而平行进口是以个人 人头的名义进来, 价格低 也不受管控!
(购车咨询请致电文章末端联系方式。北京地区免费上牌)

18款宝马X5外形动感又不失优雅,时尚硬朗的外形与时俱进。不多说,接下来就为大家介绍各个版本的配置以及价格
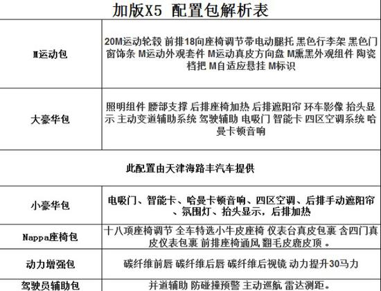
先来看加版 加版的配置比较高,根据配置包 选择 然后对应价格
墨版的 有两款车型 与加版比 细节 或者小的 有差别 M运动 就像 加版的M运动包
欧规的是单选项,相对来说 单一的有出入, 但配置也比较低 价格也可观!
接下来看看车吧
2018款宝马X5动力十足,性能拔尖 宝马X5动力十足,推背感强烈,提速超快,性能在同类车中达到顶尖水平。搭载3.0 V6发动机,传动部分配备的是8速自动变速箱,在转速5800转/分时输出最大功率225千瓦,在1200~5000转/分的大转速区间内可以持续输出最大扭矩400牛米。
X5的前排空间也是非常可观 1.82的试乘者 腿部还有空间 头部 一拳!
而后排的空间 腿部3拳,头部一拳!
而内饰方面 布局非常合理, 传承不变的感觉
总体来说 目前港内的价格来说 X5的性价比 还是比较高的!


联系电话:13332062126(及微信) 姚经理
公司名称:天津保税区森扬国际汽车城海路丰汽车
公司业务:销售多种平行进口车(支持全国分期付款)
免责声明:以上购车优惠信息由本网综合经销商提供,由于行情因素价格浮动较大,仅供购车参考;其真实性、准确性及合法性由经销商负责,本网站不提供任何保证,亦不承担任何法律责任。