个人信息不会泄露给第三方
近日在天津锦睿国际贸易有限公司了解到,2019款奔驰GLS450现车年底最后清仓处理,最好购车时机已到,优惠力度强大,此时绝对是抢购爱车的最好时机,走过路过千万不要错过哦!奔驰GLS级 (配置|询价)越野车的性能到底如何呢?下面小编将为大家提供车型详细描述以及实拍图、详细配置,供大家参考。有意入手的朋友,请拨打联系电话咨询。
全国购车热线:15922094567徐经理(同微信)
15022231992李经理(同微信)

19款奔驰GLS450大灯设计更加圆润,不再棱角分明,内部由两个双棱形灯组组成,并在上方配以柔顺的LED日间行车灯,即便在白天也有很高的辨识度。

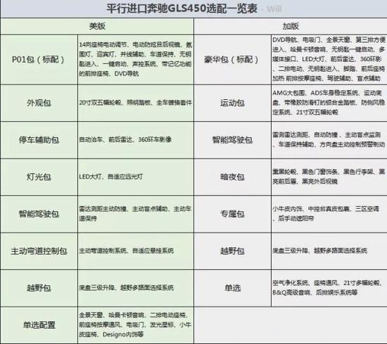
那么新车配置该如何选择呢?首先平行进口GLS450分两个版本 美版、加版 其中美版的配置多元化,选择性多 性价比高。加版起步配置就为高配相当于美规的小满, 如果追求配置就可以直接考虑加版车型。 配置如下图

奔驰GLS450稳重大气的内饰设计独具奢华之美。中控由大量皮质与木纹包覆,做工精细,凸显豪华感,仪表采用双筒型,富有运动感。过按压、转动及倾斜进行操作。内部融入了更多的木纹饰板以及皮质包裹,配置上新增了内饰氛围灯、人机交互系统、远程互联 在线服务系统等。


奔驰GLS450所有座椅均由真皮打造,第三排座椅可以根据乘车用途随意立起或折叠,以便有更充裕的后备箱空间。奔驰GLS450没有沾染上美国品牌那种浮夸的气息,设计风格是大胆前卫的,清晰线条勾勒出充满力量感的尾部轮廓,以表达追寻时尚的意愿,这样的气魄可以想到车身也是相当有分量的,2.5吨的重量可不是闹着玩的。但是全新动力系统仍然有能力由0加速到100公里的时间仅为7.5秒。


1。购车当天本公司可出具所有车辆手续。客户均可回当地正常落户。
2。本店在售所有车型均为正规全新商品车。
更多配置/报价信息可自行联系体验
天津锦睿国际贸易有限公司
24小时购车热线:徐经理15922094567(同微信)
24小时购车热线:李经理15022231992(同微信)