个人信息不会泄露给第三方
2022年8月4日,上海 — 全球领先的消费者洞察与市场研究机构J.D. Power(君迪)今日正式发布2022中国新能源汽车新车质量研究SM(NEV-IQS)。研究显示,相较于传统自主品牌及国际/合资品牌,自主新势力品牌的质量表现依旧保持领先,且在车身内装与车身外观方面的质量优势较为显著。
J.D. Power中国新能源汽车新车质量研究(NEV-IQS)始于2019年,基于J.D. Power行业通用的新车质量研究IQS 体系,并针对新能源车特有问题进行补充,该研究统计和衡量了新能源汽车新车车主在2至6个月的拥车期内遇到的质量问题。新车质量以平均每百辆车问题数(PP100)表达,问题数越低,质量越好。
研究显示,2022年,自主新势力品牌的总体质量问题数为149个PP100,与传统自主品牌(152个PP100)以及国际/合资品牌(153个PP100)相比,在新能源汽车的新车质量表现上持续保持领先优势,尤其在车身内装与车身外观的质量表现上,自主新势力品牌分别领先行业整体质量问题数2.5个PP100和1.8个PP100。此外,在驾驶体验、动力总成与电池/充电方面的表现也同样优于行业整体质量水平。
J.D. Power中国区汽车产品事业部总经理杨涛表示: “受疫情和芯片等客观因素影响,中国汽车行业面临多重压力。在愈发复杂的市场环境下,中国新能源汽车实现了超预期的高速发展,而逆势高增长的背后,既离不开技术创新的推动,也依托于产品质量的提升。事实上,消费者对新能源汽车的购买往往始于颜值,陷于科技,而最终归于品质,因此各类新能源汽车厂商依然需要重视质量表现,在技术创新和产品品质的双重加持下,才能为新能源车主持续创造价值。”
该研究的其他发现:
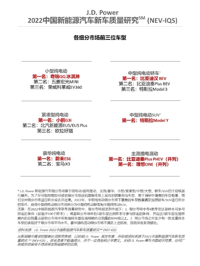
排名最高的新能源车型
共有来自六个细分市场的七款车型在2022年中国新能源汽车新车质量研究(NEV-IQS)中摘得奖项。豪华插电混动细分市场因为不满足细分市场颁奖条件,因而没有奖项颁出。获得所在细分市场奖项的车型有:
2022年中国新能源汽车新车质量研究(NEV-IQS)共包含10大问题类别(车身外观、车身内装、驾驶体验、配置/操控系统/仪表板、信息娱乐系统、空调、座椅、动力总成、驾驶辅助和电池/充电)的236个问题点。2022年研究基于2021年9月至2022年3月之间购车的5,672位车主的真实反馈。研究覆盖36个品牌的65款车型,其中45款车型达到足量样本。数据收集工作于2022年3月至2022年5月间在56个中国城市进行。
