个人信息不会泄露给第三方
2022年9月1日,上海 — 全球领先的消费者洞察与市场研究机构J.D. Power|君迪今日正式发布2022中国新车质量研究SM(IQS)。研究显示,因设计类缺陷导致的抱怨增加,2022年中国新车质量表现略有下滑,呈现出与美国市场类似的趋势。
今年是J.D. Power连续第23年开展中国新车质量研究(IQS),也是J.D. Power在中国和美国同步启用全新IQS平台的第三年。该研究重点考察了拥车期为2至6个月的新车车主遇到的质量问题,新车质量以平均每百辆车问题数(PP100)表达,分值越低,表明问题数越少,质量也越好。
研究显示,2022年,行业层面中国新车质量问题数为213个PP100,较2021年上升2.8个PP100。质量抱怨的增长主要来源于设计缺陷类问题,其 PP100较去年增加了4.2个,达143个PP100。设计类问题中抱怨数增加最多的三个类别分别为驾驶体验、动力总成和车身外观。
今年的研究还发现,在质量问题抱怨中,较去年改善最多的三个问题类别为信息娱乐系统,驾驶辅助和空调,分别下降4.1、2.2和1.5个PP100,而它们的改善主要来自于设计类问题减少,设计类问题已成为影响汽车质量表现的关键因素。
J.D. Power中国区汽车产品事业部总经理杨涛表示:“整车质量的提升绝非一朝一夕,从产品设计之初,到质量管理体系的落实,生产工艺的优化,以及供应链上下游的协作,每一个环节都需要精益求精,才能实现最终的品质提升。随着智能化时代到来以及消费趋势的变化,由设计类缺陷问题引发的质量抱怨占比不断上升,对于厂家而言,提升新车质量,亟需在产品研发和设计阶段下功夫。”
以下为2022年研究的其他发现:
排名最高的品牌和车型
保时捷(163个PP100)荣获豪华车品牌新车质量第一名。雷克萨斯(166个P100)和路虎(179个PP100)分列豪华车品牌第二和第三名。
广汽本田(193个PP100)连续三年排名主流车市场新车质量第一。东风本田(205个PP100)排名主流车第二,别克(207个PP100)排名第三。
长安汽车(209个PP100)获得中国自主品牌新车质量第一,奇瑞(215个PP100)和广汽传祺(215个PP100)排名自主品牌并列第二。
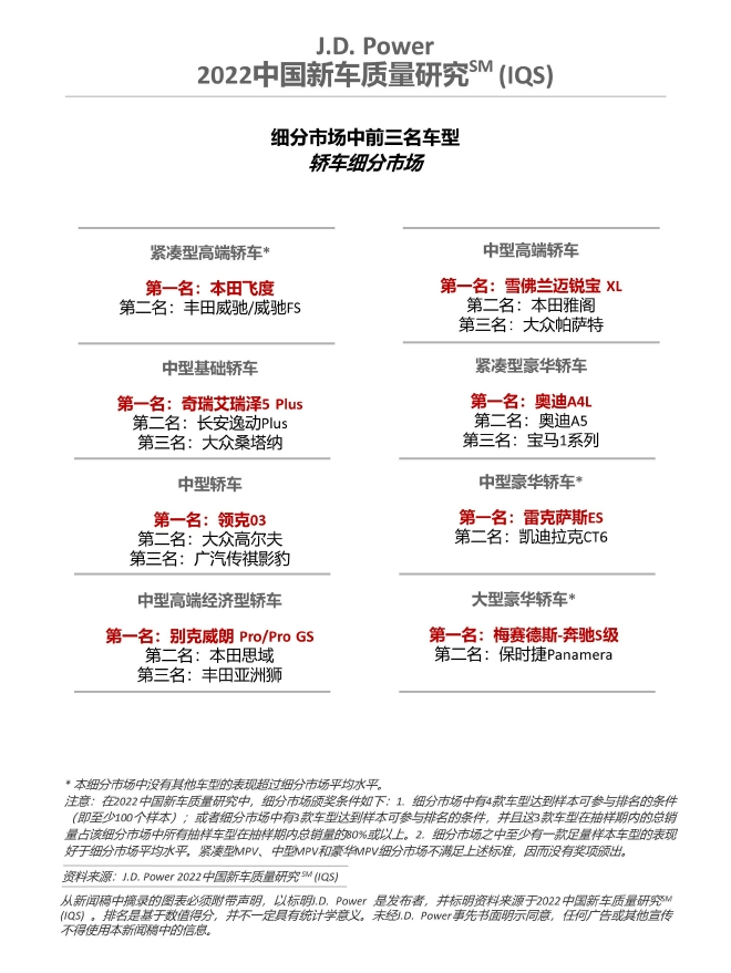
车型层面,共有12个品牌的17款车型在2022年中国新车质量研究中摘得16个细分市场奖项。
其他获得各自所在细分市场奖项的车型有雪佛兰迈锐宝XL (配置|询价)、奇瑞艾瑞泽5 Plus、福特探险者、吉利远景X3、雷克萨斯ES、林肯冒险家、领克03 (配置|询价)、保时捷Macan、启辰大V。
新车质量研究(IQS)是J.D. Power在全球和中国的旗舰行业联合研究之一。该研究将新车质量问题明确划分为两大类:设计不良和故障/无法操作。具体诊断问题包括9个类别(车身外观、车身内装、驾驶体验、配置/操控/仪表板、信息娱乐系统、空调、座椅、动力总成和驾驶辅助)的218个问题点。
2022中国新车质量研究(IQS)基于2021年6月至2022年3月之间购车的34,914位车主的真实反馈。研究覆盖56个品牌的247款车型,数据收集工作于2021年12 月至2022 年5月间在70个中国主要城市进行。




