个人信息不会泄露给第三方
2023年8月17日,上海 — 全球领先的消费者洞察与市场研究机构J.D. Power|君迪今日正式发布2023中国汽车产品魅力指数研究SM(APEAL)。研究显示,中国传统燃油车行业整体魅力指数回升,主流品牌新车魅力指数触底反弹,但与豪华品牌之间的差距仍在扩大。
今年是J.D. Power连续第21年在中国开展汽车产品魅力指数研究,该研究衡量了燃油车新车车主在购车2至6个月内拥有和驾驶车辆的各方面体验。该研究通过洞察车主感知的车辆设计、内容、布局和性能的相对重要性,从而最终整合出让新车购买者感到兴奋和欣喜的车辆要素设计组合,是汽车厂商设计和开发有吸引力车辆的重要依据。
研究显示,2023年中国燃油车行业整体魅力指数为738分(采用1,000分制),较2022年进步8分,达到近四年来最高水平。其中,豪华品牌魅力指数由去年的744分跃升至757分,主流品牌魅力指数也有所上升,但主流品牌与豪华品牌之间的差距仍在扩大,豪华品牌与主流国际品牌(738分)之间差距由去年的12分扩大至19分,与自主品牌差距为35分。反映出消费者对于豪华品牌燃油车的性能、运行与设计更为满意。
研究还发现,汽车产品魅力在消费者购车决策中的重要性逐年上升。产品设计对于占比越来越高的换购人群购买行为影响高达37%,对于首购和增购人群的影响为33%。此外,产品魅力表现与口碑推荐度也高度正相关,魅力指数得分越高,用户对产品的推荐意愿也越强。
J.D. Power中国区汽车产品事业部总经理杨涛表示:“随着新能源车渗透率的不断攀升,传统燃油车和新能源车开始正面交锋。面对新能源车的步步紧逼和在车身设计上的特点,燃油车品牌更要重视产品的设计以及整车使用体验,才能在激烈的行业竞争中继续保有一席之地。同时,二三线城市作为燃油车购车的主阵地,车企还需精准把握该消费群体的用车场景及偏好,优化产品定位及配置体验,以提升产品吸引力。”
该研究的其他发现:
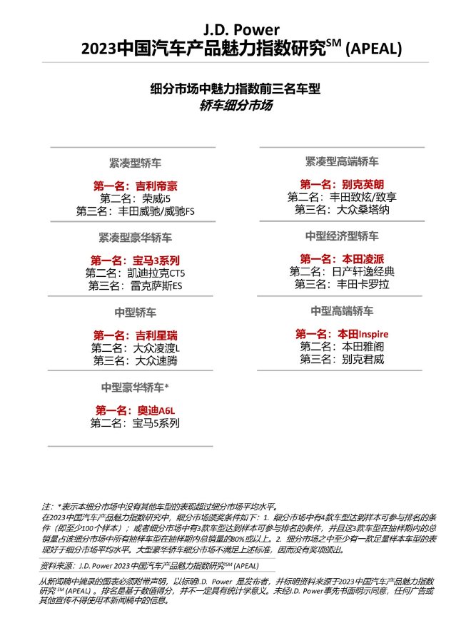
排名最高的品牌和车型
保时捷(763分)获得豪华品牌第一,奥迪(760分)和宝马(758分)分别排名第二和第三。别克(755分)获得主流品牌第一,东风日产(747分)和广汽本田(747分)并列第二。中国自主品牌中,吉利(744分)位列第一,奇瑞(741分)和荣威(740分)分别排名第二和第三。
车型层面,今年研究中共有18个细分市场的18款车型摘得奖项。奥迪品牌获得车型层面奖项的是奥迪A6L (配置|询价)和奥迪Q3。别克品牌获得车型层面奖项的是别克英朗、别克昂科威Plus (配置|询价)和别克全新GL8 (配置|询价)。长安品牌获得车型层面奖项的是长安CS35 Plus和长安CS75。奇瑞品牌获得车型层面奖项的是奇瑞瑞虎7 Plus和奇瑞瑞虎8。吉利品牌获得车型层面奖项的是吉利帝豪和吉利星瑞。其他获得各自所在细分市场奖项的车型有宝马3系列、东风风行菱智、本田凌派、本田Inspire、梅赛德斯-奔驰GLC级、保时捷Cayenne、丰田威兰达。
中国汽车产品魅力指数研究SM(APEAL)围绕新车的各个方面来衡量燃油车车主对汽车产品魅力的感受与满意程度,涉及10个车辆表现类别(外观造型、设置和启动、上/下车、车身内装、车辆性能、驾驶感受、安全感、车载信息娱乐系统、驾乘舒适性以及燃油经济性)的37个要素。
2023年中国汽车产品魅力指数研究SM(APEAL)是基于2022年6月至2023年3月期间购买新车的35,155位传统燃油车车主的评价。研究涵盖48个品牌的230款车型。数据收集工作于2022年12月至2023年5月间在81个中国主要城市进行。J.D. Power另一项研究——中国新能源汽车产品魅力指数研究SM(NEV-APEAL)衡量的是新能源汽车车主对新能源汽车产品魅力的满意度。
注:后附七张图表






