个人信息不会泄露给第三方
2023年10月26日,上海 — 全球领先的消费者洞察与市场研究机构J.D. Power|君迪今日正式发布2023中国车辆可靠性研究SM(VDS),研究显示,2023年VDS行业整体问题抱怨数为180个PP100,与去年持平。前20大问题的PP100占比为34% ,较去年下降2个百分点,与2023新车质量研究(IQS)都呈现出头部抱怨的问题数占比下降的趋势。在车辆长期可靠性和新车质量管控方面,全行业都面临着消费者抱怨问题点更加分散的挑战。
今年是J.D. Power连续第14年发布中国车辆可靠性研究,亦是全新一代车辆可靠性研究平台 (VDS 2022) 启用的第二年。新平台增加了衡量车载技术长期质量表现的问题,并且增加了“驾驶辅助”问题类别。该研究衡量的是拥车期在13至48个月之间的中国燃油车车主在过去6个月中遇到的问题,涵盖9个问题类别(车身外观、车身内装、驾驶体验、配置/操控系统/仪表板、信息娱乐系统、空调、座椅、动力总成和驾驶辅助)的177个汽车质量问题点。总体可靠性由平均每百辆车问题数(PP100)来衡量,分数越低表明质量越好。
该研究中的质量问题分为两大类,故障类主要是指发生故障后影响正常功能的问题,设计缺陷类主要是指由于设计的原因导致用户使用不便的问题。研究显示,故障类问题有所上升,由2022年的102个PP100上升至106个PP100,设计类问题得到改善,较上一年减少了4个PP100,为74个PP100。在九个问题类别中,空调、座椅和车身内装的问题抱怨均较去年有所上升,且这三个类别的故障类问题明显增加。
J.D. Power中国区汽车产品事业部总经理杨涛表示: “尽管车企们都将质量视作生命线,但部分车企对保修期后的质量表现并未给予足够重视,然而这些问题直接影响着消费者对车辆长期可靠性和耐久质量的感受。在自主品牌纷纷扬帆‘出海’的当下,除了有吸引力的科技配置,中国车企更需关注长期质量表现,在研发阶段以更前瞻的视角进行设计开发,同时,基于不同地区适应性和用户使用工况数据来优化整车和零部件的试验计划。”
以下为研究的其他发现:
排名最高的品牌和车型
保时捷(137个PP100)荣获豪华品牌可靠性第一。宝马(140个PP100)和路虎(140个PP100)并列豪华品牌第二。
一汽丰田(142个PP100)荣获主流品牌可靠性第一。长安福特(157个PP100)和广汽丰田(166个PP100)分列主流品牌第二和第三。
WEY(180个PP100)荣获中国自主品牌可靠性第一,领克(181个PP100)位列中国自主品牌第二,奇瑞(182个PP100)和一汽红旗(182个PP100)并列中国自主品牌第三。
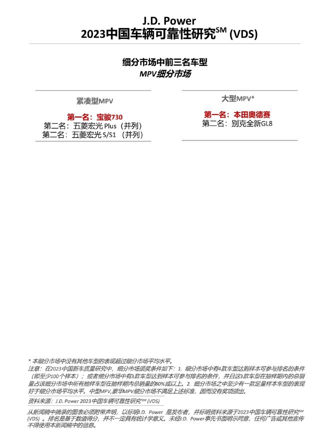
车型层面,共有14个品牌的22款车型在2023年中国车辆可靠性研究中摘得细分市场奖项[1]。
其他获得各自所在细分市场奖项的车型有宝骏730、凯迪拉克XTS、广汽传祺GS4、吉利缤越、本田奥德赛、现代ix35、路虎揽胜、斯柯达柯米克和丰田凯美瑞 (配置|询价)。
2023中国车辆可靠性研究SM(VDS)基于2018年12月至2022年5月之间购车的37,973位车主的真实反馈。研究覆盖46个品牌的247款车型,数据收集工作于2023年1 月至6月间在81个中国主要城市进行。
注:后附七张图表







奖项按品牌英文首字母排序 ↑