个人信息不会泄露给第三方
多地推出汽车消费刺激政策,深圳打响一线城市“第一枪”
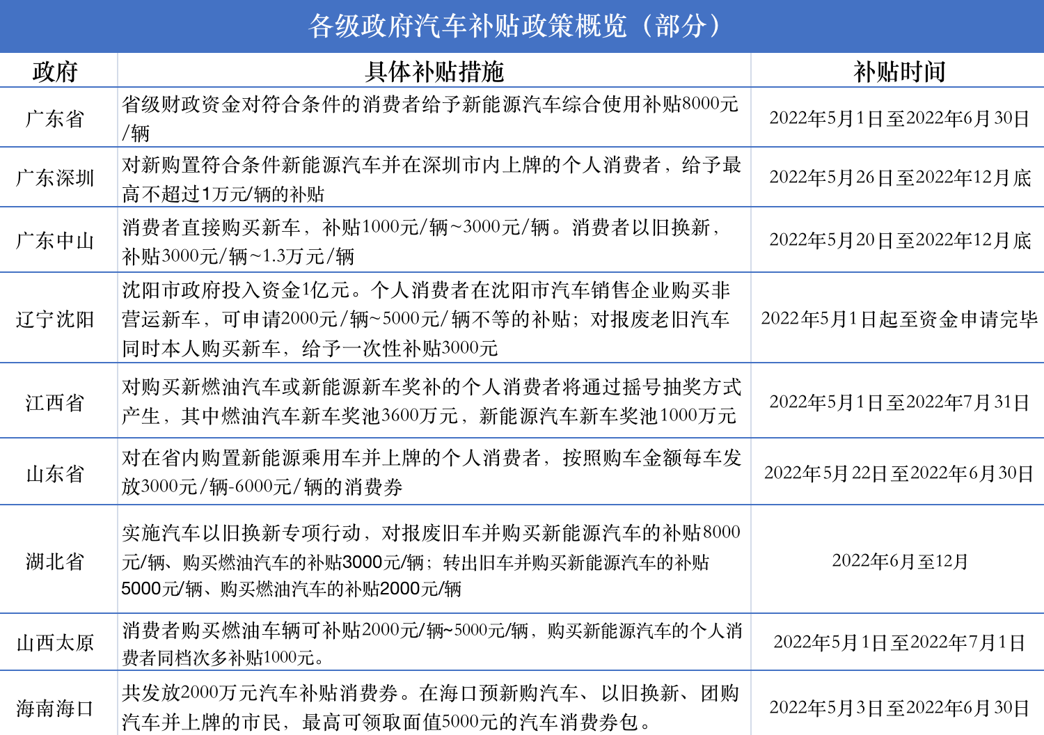
为加快释放汽车购买力,山东、广东等地多地近日接连出台相关激励政策。5月26日,深圳市也加入其中,成为首个对个人新购汽车进行补贴的一线城市。
5月26日,深圳市出台了《关于促进消费持续恢复的若干措施》(简称《措施》)。针对新购置符合条件新能源汽车并在深圳市内上牌的个人消费者,深圳市将给予最高不超过1万元/辆的补贴。
另外,《措施》还提出,新增投放2万个普通小汽车增量指标,通过专项摇号活动进行配置,对购置新能源汽车的中签者,给予最高不超过2万元/辆补贴;放宽混合动力小汽车指标申请条件;推动二手车交易;开展汽车下乡活动等措施。

此前广东省也出台了相关补贴措施,拟对符合条件的消费者,给予新能源汽车综合使用补贴8000元/辆。深圳多家经销商销售人员向第一财经记者表示,目前深圳市的补贴实施细则尚未发布,他们认为广东省、深圳市、以及深圳各区规定的汽车补贴可以叠加使用。
深圳一名汽车销售人员向记者表示,在不包括深圳市补贴的情况下,价位在10万~20万元左右的比亚迪新能源车型基本可以享受广东省8000元/辆、深圳龙湖区5000元/辆(南山区10000元/辆)的双重补贴,加总为1.3万元/辆,补贴力度很大,因此近期来咨询地方性补贴政策的客户很多。
目前山东、湖北等省份或城市已出台汽车补贴政策。记者梳理发现,各地激励政策多数针对消费者购买新车或以旧换新、报废后换新等行为进行直接补贴,补贴金额多在2000元/辆~8000元/辆不等,其中尤以对新能源汽车的补贴金额更高。除直接补贴外,一些省市的“组合拳”还包括增加购车指标、汽车下乡、降低二手车增值税、提供更好的汽车金融政策等。
近日,为促进汽车消费,国家层面也预计将出台相关激励细则。国常会近日表示,在促消费和有效投资方面,将阶段性减征部分乘用车购置税600亿元。

乘联会数据显示,随着各地积极出台车市刺激政策,从5月第三周起,车市有了一定复苏迹象。5月第三周总体狭义乘用车市场零售量达到日均4.2万辆,同比下降6%,相对今年4月第三周均值增长47%。5月1-22日,全国乘用车市场零售量为78万辆,同比虽然下降了16%,但降幅较上月收窄22个百分点,环比增长34%。

全国汽车销售服务平台“车fans”创始人孙少军向记者表示,上述密集、连续出台的刺激政策确实在短期内提升了部分消费信心,从5月第三周开始全国各地经销商的进店量也有了明显好转,进店咨询汽车下乡等政策的客户猛增。但是从根本上说,真正的车市销量大拐点或要等到全国核心城市群疫情得到明显好转。
平安证券表示,随着疫情的缓解,更多城市有望出台相关刺激政策,比如北京、上海等一线城市,增加购车指标或将成为促进汽车消费的手段之一。一线城市购车需求大,换购比例也高,消费潜力大,这些城市的进一步刺激政策将有望释放更大的汽车市场消费需求。
(编辑:王永乐)