个人信息不会泄露给第三方
北京车展快充技术观察:800V下探至20万以下车型,快充电池从纯电走向增程
卷价格,卷配置,卷快充……
新能源电动智能汽车,朝着手机消费电子产品发展的趋势越来越明显。
在消费电子主流时代,当OPPO打出“充电五分钟,通话两小时”的广告语,可谓一鸣惊人。在不少手机用户为之疯狂的同时,OPPO也将手机带向了闪充时代。
根据市场调查机构Counterpoint Research公布的报告数据,截止到2023年第一季度,全球智能手机的快充功率平均为34W,近80%的智能手机支持10W以上快充。
现如今,新能源电动汽车也正在续航和充电效率上“修炼内功”。
我国纯电动车企希望基于800V超高压充电平台解决“补能焦虑”。特别是进入2023年,小鹏、智己、理想、阿维塔、埃安、蔚来、极氪等品牌发布的新车型和技术,都涉及了800V。
值得注意的是,不同于以往800V超高压平台大多为价格较高的高端车型专属的现象,眼下,800V正逐渐出现在20万级车型上。
那么,以成本高昂著称的800V超高压平台,为何会“下探”至20万级车型?20万级电车上的800V超高压平台,背后有何“门道”?
800V车型价格下探至20万级
不得不承认的是,汽车与手机不同,当手机已然几乎不存在续航和充电效率焦虑的当下,新能源电动汽车仍在上述两大难关中间“兜圈子”。
就超高压平台而言,根据行研数据估算,800V车型渗透率在2023年仅约2%。
值得一提的是,目前来看,配备800V高压平台的电车大多为定位于30万级以上的高端车型。其中有路特斯ELETRE、保时捷Taycan、小鹏G9 (配置|询价)以及阿维塔11等。
究其原因,避不开800V较高的成本因素。唯有单车利润率较高的高端车型,方能让主机厂承担得起800V较高的搭载成本。
正如华涧新能源联合创始人辛军所言:800V技术最先应用于高端车型,主要是因为相对于对成本更在意的中低端车型,高端车型对成本的包容性更高。同时,贴上先进技术的标签,也更利于推进高端车型的应用。
相关调研数据显示,整车电压平台从400V升至800V,其中部件成本是原来的2-3倍,系统总成本增加10%-20%。
此外,800V平台成本提高还包括线束成本、高压直流继电器、薄膜电容等方面。以高压连接器为例,400V平台车型高压连接器在15-20个,单价1000-2000元。而800V平台连接器在25个以上,单价成本提高到2500元以上。各类零部件成本累计导致800V平台车型整车成本高,背后还包括配套的高压充电桩。
直至去年10月份,智己LS6 (配置|询价)搭载准900V高压平台上市,最大工作电压高达875V,并搭配100 kWh电池包,CLTC工况下续航均突破700km,最快可以实现充电5分钟最高200公里的补能速度。
根据彼时智己LS6四大版本车型官方指导价,范围覆盖22.99万—29.19万元。
换言之,800V超高压平台已然下探至30万级以下车型。

2024年开年以来,价格在30万级以下搭载800V超高压平台的车型如雨后春笋般涌现。
其中较为吸睛的便是今年上市的小米SU7 (配置|询价)。在发布会上,雷军宣布小米SU7的800V平台最高电压达到了871V,基本已经可以达到了900V的标准。
据了解,小米800V碳化硅高压系统电池采用了小米自研CTB电池车身一体化技术,官方号称“电池包+地板”的厚度为120mm,体积效率达到77.8%,线束减少91%,线束空间减少3%。
要知道,小米SU7定价范围在21.59万—29.99万元,同样低于30万元。
前文所提及的行研数据亦显示,如今800V车型价格正在不断下探,预计2025年开始进入15~20万元区间,800V车型渗透率有望快速提升。
事实确实如此。盖世汽车注意到,在刚刚结束的北京车展上,已有部分800V车型价格下探至20万元以内。
比如,极狐阿尔法S5是在整个新能源车型市场中唯一一款售价低于20万搭载800V高压快充平台的纯电轿车。
据悉,该款车型充电倍率达到了2.6C,只需要充电10分钟就能续航280km,充电15分钟就能续航380km。作为对比,极狐阿尔法T5同样搭载了800V平台,实测10分钟补能265km。
无独有偶,定位“MPSUV”的零跑C16,将推出增程版和纯电版,其中纯电版车型也会搭载800V高压快充平台。目前业内大多猜测该款车型可能将定价在20万元左右。
上述趋势皆验证了利控股威睿公司电驱动事业部总经理阮鸥的观点:“800V高压平台不一定局限于高端用户需求,这项技术本质上是为了充电更加快捷,而这也是每一个用户的基本诉求。”
800V成本真大幅降低?“真假”800V?
那么,“昂贵”的800V超高压平台,为何出现了下探至20万级系列车型的现象?正在极力控制生产成本的车企,又为何舍得此项较高的成本支出?
对此,盖世汽车研究院分析师表示:“800V不一定意味着绝对高不可攀的成本劣势,800V的类别要明确, 800V的应用有深有浅,范围也有大有小。”
一般而言,800V平台主要分为充电800V、三电800V和全域800V三种,三者技术水平逐渐升高。
具体来看,最基础的充电800V采用了800V电池;三电800V则是电机、电控和电池都使用800V电压;全域800V不仅包括三电系统,还包括动力电池、电驱、电源、压缩机等所有高压部件的工作电压也都是800V。
根据盖世汽车观察,目前市面上的车型中,充电800V和三电800V占据了主导地位,而全域800V的车型相对较少。从小鹏汽车的宣传来看,其搭载扶摇架构的车型就是标配全域800V高压SiC碳化硅平台(比如小鹏G9采用了全域800V技术)。

另外,仍有800V车型仅支持“充电800V,开车400V”。“这种方案在节省开发成本的同时,也实现了整车兼顾400V、800V两种电压平台”。该分析师表示。
也就是说,800V高压快充实际上指的是整车搭载一个800V电池组,可以支持800V级的充放电。不过,经过DCDC的转换,车上其他的电器件仍然采用400V电压。

既然800V超高压在整车应有的深浅程度和范围大小皆有参差,那么也就意味着,与其搭配的功率器件不一定非价格较为高昂的碳化硅不可。
盖世汽车研究院分析师表示:“并不是所有的800V电压平台,都用了成本较高的碳化硅,也有的用了IGBT,这样可以有效降低成本。”
在一些情况下,车企可以使用传统的硅(Si)材料来代替碳化硅,从而实现800V超高压。以全域800V和快充800V为例,其中,快充800V更倾向于使用碳化硅技术,因为其对高功率充电和高效率要求更高。
然而,全域800V可能在某些情况下也可以不使用碳化硅,继续使用传统硅材料,具体取决于制造商的设计选择和技术需求。比如,硅功率二极管在一些低功率、低频率应用中仍然可以提供良好的性能;对于如控制开关等部分,硅MOSFET等传统硅晶体管也能满足800V系统的需求;部分控制电路中的元件如电阻、电容亦如此。
此外,不止传统硅(Si)材料,在800V系统中,IGBT在控制能力和低导通压降方面具有优势,也同样可以用于功率开关、逆变器和其他功率电子应用中。
同时,上述说明,也皆在不同维度解释了此前小米汽车为何因智己错误解读了小米SU7的电驱配置(智己提到“小米 SU7 Max 是前 IGBT + 后 SiC”)而“穷追猛打”。因为这完全是两种不同的成本选择。尤其小米SU7是目前市场内少见的“全系全域碳化硅”且价格下探至30万以下的800V车型。
快充电池从纯电走向增程
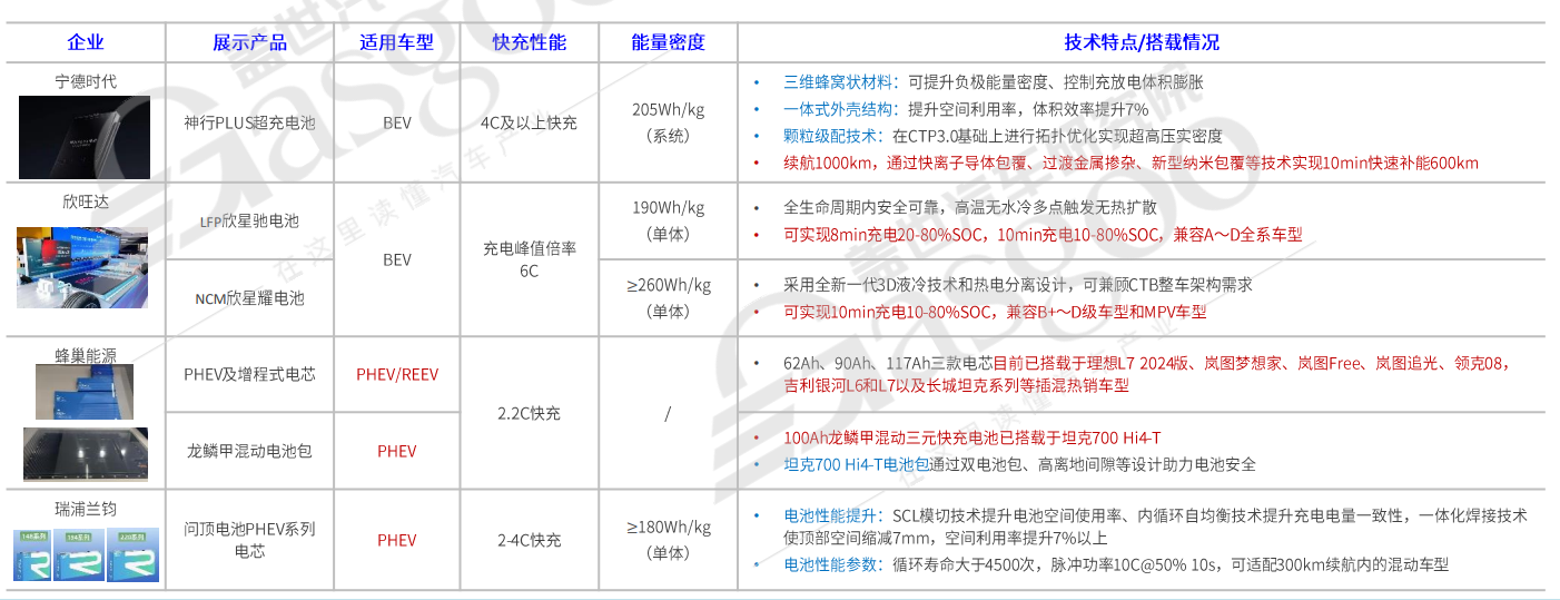
值得一提的是,盖世汽车还注意到,在今年北京车展中,除了BEV快充电池外,应用于PHEV及增程式的快充电池成为新的热点。
背后的原因是什么?
从PHEV与BEV产销数据对比来看。数据显示,2024年一季度,中国新能源汽车市场,PHEV汽车产量为79.7万辆,同比高增76.6%;销量为78.4万辆,同比高增81.2%。同期内,BEV汽车产量131.7万辆,同比仅增长9.9%;销量130.5万辆,同比增长13.3%。
当期,PHEV汽车产量增速超BEV车型7.7倍,销量增速也超BEV的6.1倍,显示出强劲的增长势头。业界普遍认为,现阶段,继BEV汽车之后,PHEV汽车正逐渐成为冲击燃油车阵营的又一主力“选手”。
今年3月,中国科学院院士欧阳明高就曾提出,插电式混合动力汽车在能耗、动力、可靠性、智能化、使用成本、售价等方面实现了对燃油汽车的全面超越,将在突破燃油车主流地位中发挥决定性作用,今后几年甚至有可能在新能源汽车市场占据半壁江山。
那么,PHEV车型就毫无续航焦虑了吗?真实情况却不尽然。
以增程车型为例。理想汽车曾对车主续航焦虑情况做过一项调研,结果显示,理想车主的纯电行驶里程甚至超过了总里程的65%。理想汽车方面表示:“能用电,就绝不用油”,才是消费者日常用车的真实写照。
究其原因,还是纯电行驶更静音、更舒适,也更省钱。
在此背景下,PHEV电池技术也逐渐“卷”向快充。

在2024北京车展上,盖世汽车观察到,宁德时代专为混动车型打造的“神行超级增混电池”不但纯电续航达300KM,而且支持3C快充,这就意味着电池包20分钟即可充满电,结合其整车纯电续航300公里,经粗略计算,相当于每充电4秒,车辆续航里程增加1公里。
无独有偶,蜂巢能源携旗下全新PHEV和增程市场热销大单品62Ah、90Ah、117Ah,及100Ah龙鳞甲混动三元快充电池和供坦克700越野豪华车专用电池包亮相北京车展。
这是蜂巢能源首次全系插混产品亮相车展,并首次与搭载的长城全系车型。
瑞浦兰钧亦发布问顶PHEV 148系列、194系列和220系列。据介绍,在纯电条件下,这三款产品将全面适配300公里以内混动车型的动力需求。
(本文来自于盖世汽车Gasgoo)